用地审批权下放!土地制度的一小步,中国房地产的一大步
唐山信息港 发表于:2020-3-15 17:51 复制链接 看图 发表新帖
阅读数:4405
3月12日国务院发布了《国务院关于授权和委托用地审批权的决定》 。在铺天盖地的降准、降息,冰与火的股市讨论之下,这个文件可能是中国土地制度的一小步,但绝对是中国房地产的一大步。
20200315175403.jpg
未来,很多关于房地产的变化都在这里了。

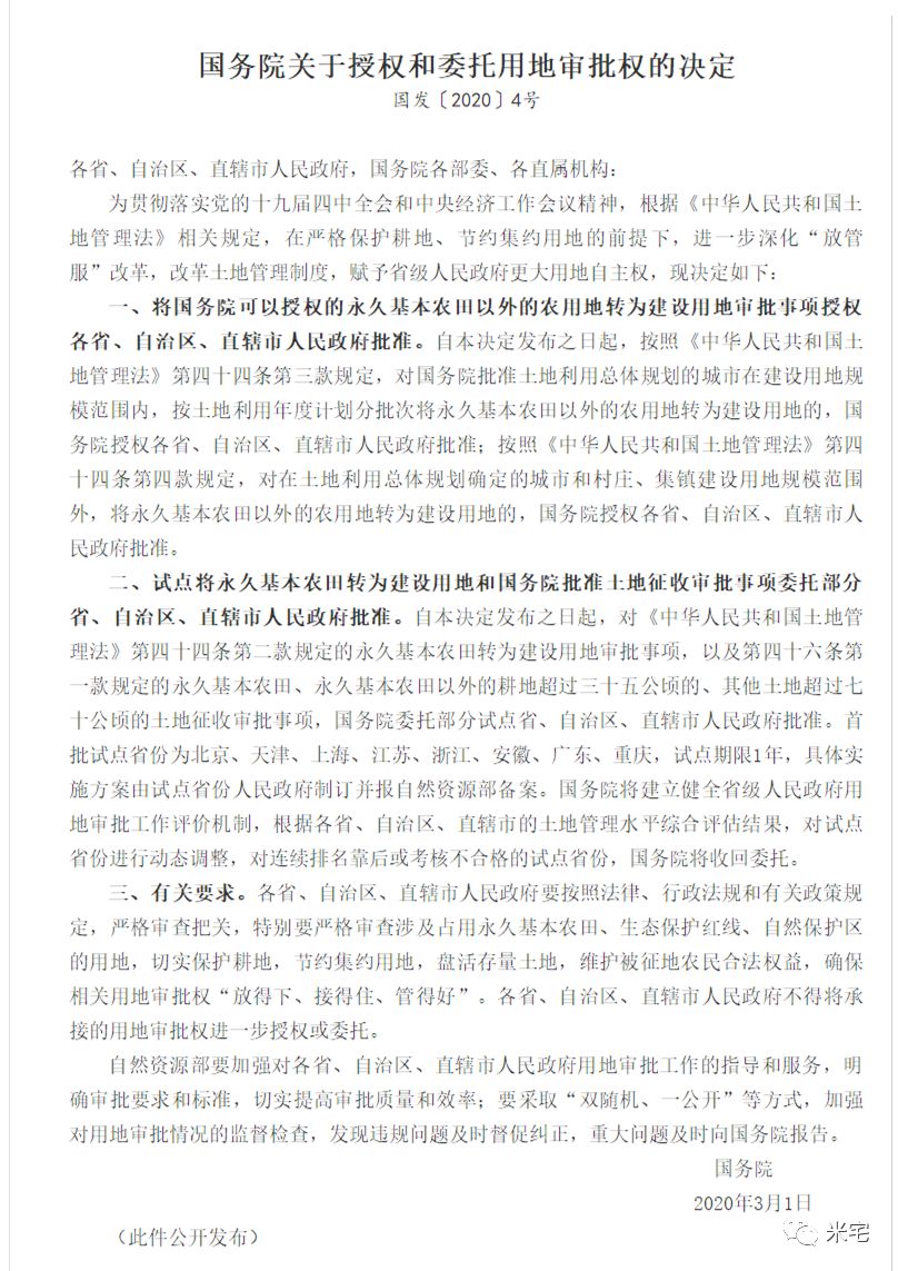
01.下图为《国务院关于授权和委托用地审批权的决定》详细正文:
640.jpg
不废话、划重点:
一、将国务院可以授权的永久基本农田以外的农用地转为建设用地审批事项授权各省、自治区、直辖市人民政府批准。
二、试点将永久基本农田转为建设用地和国务院批准土地征收审批事项委托部分省、自治区、直辖市人民政府批准。
三、国务院委托部分试点省、自治区、直辖市人民政府批准。首批试点省份为北京、天津、上海、江苏、浙江、安徽、广东、重庆,试点期限1年。
简单来说:
永久基本农田以外的农用地转建设用地,以后各省、自治区、直辖市人民政府可自行批准了。
永久基本农田转为建设用地暂只能北京、天津、上海、江苏、浙江、安徽、广东、重庆8个省份自行批准。
我们先来搞清楚两个问题:

1、农用地都包括什么?
在国家土地利用一级分类中,农用地,即用于农业生产的土地。包括耕地、园地、林地、牧草地、其他农用地(包括畜禽饲养地、设施农业用地、农村道路、坑塘水面、养殖水面、可调整养殖水面、农田水利用地、田坎、晒谷场等)。

2、什么是永久基本农田?
“永久基本农田”由2008年中共十七届三中全会提出:即无论什么情况下都不能改变其用途,不得以任何方式挪作它用的基本农田。2020年,全国耕地保有量不少于18.65亿亩,永久基本农田保护面积不少于15.46亿亩。

房地产土地投拓经常面临着的问题就是土地性质的问题,以及土地性质转换的问题,比如常见的工业用地变更为商务用地或者住宅用地等等。
而农用地的难度摆在第一位。
现在全国各地都在发展各种小镇项目,而这当中最影响项目进度的经常是农用地、林地这些土地性质的更改,项目一拖6、7年很正常。
在农用地当中,永久基本农田变更建设用地更是地狱级难度。
在广州特别是农村地区,就有专门转变农用地的链条,非永久基本农田往往需要7、8年,而永久基本农田基本就放弃了。

关于这次新政的影响:
我们简单说一下:这次土地管理制度改革的意义;
重点说一下:对房地产的长远影响;
只关注房地产的可以直接拉到第三部分了。

02.就土地管理改革而言:这本质上是省/自治区/直辖市以单位的,大型土地资源优化配置。

土地是一切的载体。
城镇化发展的一个核心矛盾就是:部分城市/地区用地高度紧张,部分城市/地区用地宽松但低效利用。
比如对于省会城市、重点城市发展比较快速、对建设用地的需求比较强烈;对于小城市发展非常缓慢、建设用地长期冗余。
而土地管理制度改革的核心价值就是提升土地大型调配的效率。
核心目的自然就是增加相关建设用地。

1、在过去土地审批权限不在地方政府手中,中央和地方的信息严重不对等。各地申请的前后排序、轻重缓急是没法通盘考量的。这就带来一个关键问题:审批手续比较长,审批比较慢,地方合理的用地需求自然得不到满足,换句话说审批时间长就是最大问题。
而土地审批权限的下放,毫无疑问:土地转性的空间增大、审批必然加快。
2、对于地方政府来说,不管有意还是无意,土地财政收入必然增加。建设用地的增加无论土地使用是工业企业用地、还是城市重点建设项目等都意味着土地出让收入增加。
3、土地审批权限的下放必然加速各地重点城市的城市化和工业化发展,加快重点项目发展。
比如像各省的省会城市、核心工业城市等,发展掣肘进一步减少,优者恒优、强者恒强。


03.在讨论房地产深远影响之前,我们先来讨论一个问题:

为什么永久基本农田转为建设用地的首批试点城市是北京、天津、上海、江苏、浙江、安徽、广东、重庆?
这些城市无疑都是:
1、经济发达城市
2、土地极度紧张城市
以北京、上海为例,都不约而同的陷入了特大城市发展瓶颈:人口与土地的矛盾。
前文也说了土地是一切的载体。
截止到2019年底:北京2154.2万常住人口,上海2428.14万常住人口。人口持续增加,建成区面积的限制将带来各种资源分配失衡的矛盾。
这也是为什么网上疯传各城市“赶人”。
而土地管理制度的改革将给这些城市腾出来比较大的再发展空间。
我们举个简单例子:河南省郑东新区。
郑东新区是全国范围内比较成功且具有代表性的一个新区。
如果以2000年郑东新区加速发展开始,郑东新区的发展已经10多年。

郑东新区的规划范围内大部分都是农田,当时永久基本农田还未被提出,但是依然存在着农田资源的占补平衡问题。郑州市的农田资源不够,最后由省政府出面进行和省内其他城市的农田资源进行协调、流转,最后国务院审批通过。
由于政治、经济、以及集一省资源等很多特殊原因,才凑成了一个郑东新区,殊为不易。
现在,以省/自治区/直辖市为单位,就可以在范围内通盘考虑,大城市、重点城市和小城市、小县城冗余资源的置换,将保证给予大城市、一线城市更多,更大的发展空间。
未来大城市、特大城市建设用地进一步增加,发展空间进一步扩大,资源进一步集中,人口进一步虹吸。
对于高速发展的二线城市:
过去“征收永久基本农田”、“征收永久基本农田以外的耕地超过三十五公顷”、“征收其他土地超过七十公顷”都需要国务院一一批准。
现在通路被完全打开,天花板升高,城镇化也必然会进一步加速。

04.如果聚焦到楼市上,重点有以下几个方面:

1、未来城中村改造项目会进一步加快;
2、 随着城市发展边界的扩大,旧城改造的价值会进一步降低;
3、一二线城市的远郊项目、小镇项目会进一步增多;
4、一线房企的发展方向掉头;
在过去这几年,一线城市土地稀缺,拿地难是不争的事实。如恒大、碧桂园的高速发展全部依赖于对三四线市场的大范围深耕。
然而由于房价的攀升导致购房成本急剧增加、购买力的透支等等,从2019年开始全国三四线城市都将逐步面临市场危机。
此次土地管理制度改革给一线城市提出了一条路径:一线房企的发展方向有了调头的可能。这才是中国房地产市场发展实实在在的一大步。
5、资源转移,一二线城市有了出口,三四线城市必然受挫,比如棚改、比如拆迁、比如新城建设;

如果聚焦到买房投资上:
1、老破小价值变小;
2、单个城市很可能出现远郊盘为主的新房市场行情,远郊的价格和投资价值都将受到长期抑制;
3、深耕一线城市、重点二线城市不动摇;
4、放弃三四线城市;
5、首批试点省份/自治区/直辖市的核心城市都可重点关注;
返回列表 使用道具 举报
条评论
您需要登录后才可以回帖 登录 | 立即注册
相关推荐
©2001-2021 唐山信息港 http://www.tsxxg.com冀ICP备16001780号-4
首页联系我们客服微信:14369595Comsenz Inc.
bdall.peaapk.com xtrb.peaapk.com hdwxxg.peaapk.com qhdceo.peaapk.com tsxxg.peaapk.com lyshangdu.peaapk.com hsrb.peaapk.com lanfxx.peaapk.com chengdenews.peaapk.com szyongdian.peaapk.com dtnews.peaapk.com yqnews.peaapk.com changzhinews.peaapk.com jcnews.peaapk.com sxjzxww.peaapk.com sxycrb.peaapk.com lfxww.peaapk.com sxllnews.peaapk.com nmgnews.peaapk.com baotounews.peaapk.com tlsxxg.peaapk.com bynesrmtzx.peaapk.com shenyangx.peaapk.com dlxxgs.peaapk.com northtimes.peaapk.com jilin.peaapk.com ccxxg.peaapk.com 0437.peaapk.com ybrbnews.peaapk.com avapk