“境外入唐山隐瞒病情治疗费自担”这一话题登上微博热搜排行榜前十
唐山信息港 发表于:2020-3-14 19:30 复制链接 看图 发表新帖
阅读数:4753
阅读次数1.9亿!全网关注唐山疫情防控“硬核”举措,网友大赞“唐山智慧”
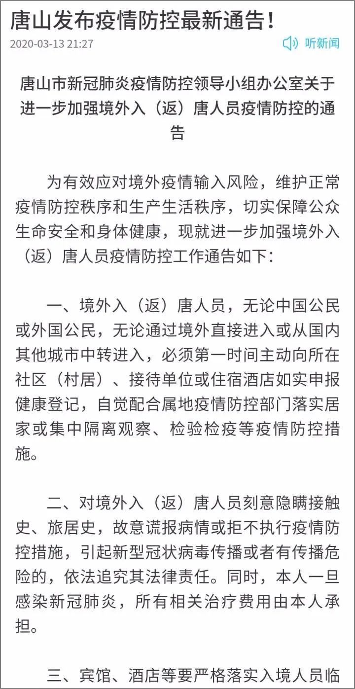
  环渤海新闻网消息 (记者 许云姣)3月13日,唐山公布《唐山市新冠肺炎疫情防控领导小组办公室关于进一步加强境外入(返)唐人员疫情防控的通告》。“唐山 ”客户端、环渤海新闻网等媒体报道后,引起全国各大媒体的广泛关注。
  人民日报客户端、人民日报微博、环球时报微信公众号、北京日报微信号、河北日报客户端等分别予以转载。3月14日9时左右,“境外入唐山隐瞒病情治疗费自担”这一话题登上微博热搜排行榜前十。截至17时,该话题阅读次数高达1.9亿。
12182607_712436.jpg
12182608_205560.jpg
12182609_934565.jpg
“唐山 ”客户端发布相关通告截图
12182610_804335.jpg
环渤海新闻网发布相关通告截图

12182611_065397.jpg
人民日报客户端关注唐山相关通告内容截图
12182612_875003.jpg
人民日报微博关注唐山相关通告内容截图
12182613_880136.jpg
北京日报微信号关注唐山相关通告的截图

  众多网友对通告中“对境外入(返)唐人员刻意隐瞒接触史、旅居史,故意谎报病情或拒不执行疫情防控措施,引起新型冠状病毒传播或者有传播危险的,依法追究其法律责任。同时,本人一旦感染新冠肺炎,所有相关治疗费用由本人承担。”的举措表示支持。

  网友人民rRTY9:守好门户,外防输入!为唐山的举措点赞!
  网友人民mGGmA:个人认为这一举措将很好的触动入镜(境)人员主动报告情况,应该全国推广。
  人民iV8be:隐瞒,谎报治疗自费!唐山智慧。
  卿宝turbo:建议全国推广!严防境外输入。
  一只坚强的嘤:给我们唐山点赞!加油!
12182614_076075.jpg
12182615_797928.jpg
返回列表 使用道具 举报
条评论
您需要登录后才可以回帖 登录 | 立即注册
相关推荐
©2001-2021 唐山信息港 http://www.tsxxg.com冀ICP备16001780号-4
首页联系我们客服微信:14369595Comsenz Inc.
bdall.peaapk.com xtrb.peaapk.com hdwxxg.peaapk.com qhdceo.peaapk.com tsxxg.peaapk.com lyshangdu.peaapk.com hsrb.peaapk.com lanfxx.peaapk.com chengdenews.peaapk.com szyongdian.peaapk.com dtnews.peaapk.com yqnews.peaapk.com changzhinews.peaapk.com jcnews.peaapk.com sxjzxww.peaapk.com sxycrb.peaapk.com lfxww.peaapk.com sxllnews.peaapk.com nmgnews.peaapk.com baotounews.peaapk.com tlsxxg.peaapk.com bynesrmtzx.peaapk.com shenyangx.peaapk.com dlxxgs.peaapk.com northtimes.peaapk.com jilin.peaapk.com ccxxg.peaapk.com 0437.peaapk.com ybrbnews.peaapk.com avapk