开平、丰润、乐亭、滦南4地发布重要通告!
唐山信息港 发表于:2020-3-10 20:29 复制链接 看图 发表新帖
阅读数:3309
开平区
开平区“三创四建”活动领导小组办公室关于取缔店外经营、占道经营、流动摊贩的通告 各镇(街道)、区直各单位,全区广大党员干部群众:
为深入落实省市区“三创四建”活动的安排部署,进一步规范市场秩序、打造宜居环境,依据《唐山市城市市容和环境卫生条例》,决定在全区范围内开展市场经营秩序和店外经营、占道经营、流动摊贩专项整治行动,现将有关事项通告如下:
一、各大商场超市、菜市场和各类店铺要严格遵守城市管理法律法规的规定,坚决杜绝店外经营、占道经营等行为;严格落实“门前三包”责任制,确保场所外干净整洁。
二、任何单位和个人未经批准,严禁在公共区域、门前搭棚举办促销、展销活动;严禁占用城市道路、广场、公共绿地等区域从事各类生产经营活动。
三、加大对本区以外区域流入我区的流动摊贩的整治力度,一经发现,从严从快依法处置到位。
四、各镇人民政府、街道办事处要加强对村庄、社区的巡查巡视,对发现的店外经营、占道经营、流动摊贩等行为及时劝导、制止,督促整改。
在规范市场经营秩序活动中如有妨碍、阻挠执法人员履行公务的,由公安机关依照《中华人民共和国治安处罚法》严肃处理;涉嫌暴力抗法构成犯罪的,依法追究其刑事责任。
望广大商户和群众给予支持,积极配合工作,共同为建设靓丽开平做出贡献。
本通告自发布之日起施行。
开平区“三创四建”活动领导小组办公室
2020年3月9日

丰润区关于进一步加强境外入丰人员疫情防控工作的通告
近日,境外多个国家新冠肺炎疫情呈快速扩散蔓延态势。为更好地保障广大人民群众和境外入丰人员身体健康和生命安全,坚决防止疫情输入扩散,现就进一步加强境外入丰人员疫情防控工作通告如下:
1、疫情防控期间,所有境外入丰人员(包括境外来丰的外籍人士和境外回国入丰的中国公民)或主要利益相关方,第一时间将境外来丰人员基本情况、入境时间、途经口岸、乘坐何种交通工具、到达前14天身体健康情况等信息向所在社区居委会(村委会)、所属机关企事业单位进行报告,并积极配合有关单位做好核酸检测、集中或居家隔离14天等疫情防控措施。无论中国公民或外国公民,一视同仁、无差别开展各项疫情防控工作。对迟报瞒报、不如实报告情况的,或拒不配合做好防控措施的,将依法追究其法律责任。
2、全区各级党政机关、企事业单位、个体工商户,要履行好主体责任,做好本系统、本行业、本单位境外返丰人员的排查管控,并及时向区疫情防控工作领导小组办公室和区公安局反馈。所有机关企事业单位工作人员,在得知有亲属、朋友即将由境外返丰的信息后,要提前向本人所在单位报告情况。对于迟报、瞒报的,将由区纪委监委严肃追究责任。
3、境外入丰人员如出现发热、咳嗽、咽痛、胸闷、呼吸困难、乏力、恶心呕吐、腹泻等症状的,要迅速做好个人防护,并与所在社区居委会(村委会)联系,由区防控办协调医疗卫生机构安排专人专车“点对点”送至定点发热门诊进行救治筛查。
4、全区城乡居民要保持警觉、互相监督,如发现有境外入丰人员未向所在社区(村)、所属企事业单位报告情况或未隔离14天在外活动的,请及时向区公安局(110)或区疫情防控工作领导小组办公室(0315-5155305)拨打举报电话。举报信息查证属实的,将给予200-1000元奖励。多个举报人分别举报同一情形的,奖励首位举报人。
唐山市丰润区新冠肺炎疫情防控工作领导小组办公室
2020年3月8日

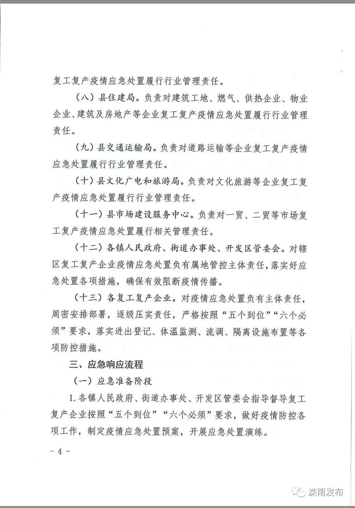
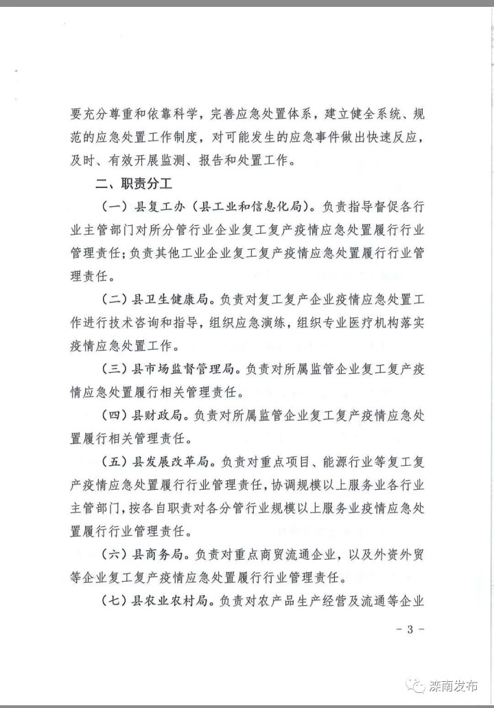
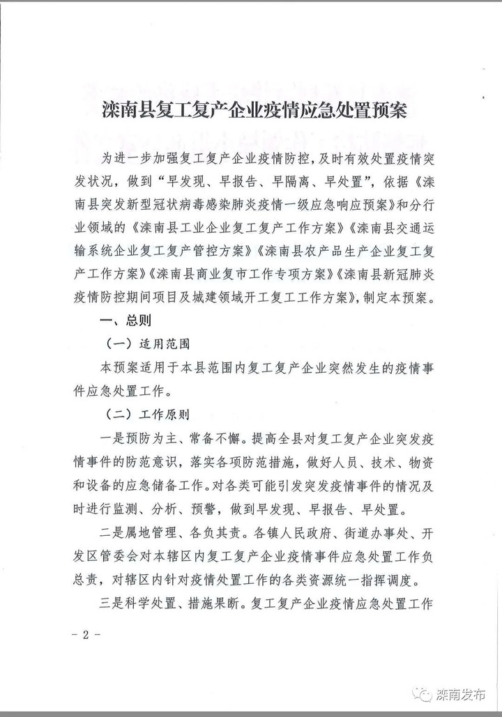
滦南县
a5034185c009549b777c87d4f11ea6bb.jpg

30eab8a36fab50f6b06b6fc8268596f8.jpg

19c11145f1693cc9500714f08c9d86f4.jpg

89f8af63e54340c93f4ebfce888f05b6.jpg

d44cfe47d15bc7f31de6339835e9f65c.jpg

7e63205adee49a08f7d8e7ab2609b19a.jpg

11c427ad0f688ab3e27842cd8889cb23.jpg

乐亭县
乐亭防控工作指挥部关于城区居民小区实施门禁式智能化管理的公告 为巩固我县新冠肺炎防控工作,严防外来输入,建立外来人员管控长效机制,拟对居民小区落实门禁式封闭措施,实行规范化、智能化管理,创造小区安全生活环境,特公告如下:
一、4月1日前,物业小区规范设立出入口,在出入口加装智能车牌识别系统和人行门卡系统,本小区实际居住人员通过门卡系统、车辆通过自动识别系统出入。
二、门岗对所有外来人员、车辆进行认真询问、查验证件、登记管理,严禁无关人员进入小区;凡进入小区的来访者必须在《外来人员登记表》上登记,来访人员须明确说出所找业主的姓名、楼座等,确认后准许进入。
三、严格检查进入小区外来人员、车辆携带的物品,对危险品、易燃品等要严禁其带入,并及时向上级报告。发现有可疑人员、闲杂人员或乱发传单、广告者立即制止并请其离开。
四、110、119、120等特殊部门车辆出入不受限制。
五、快递、外卖、维修等行业人员必须持相关证明证件进出小区作业,门岗对其所携带工具、物品要严格检查登记。
六、若遇上级领导或前来检查、指导、参观,在事先通知的基础上,门卫要礼貌接待。然后将参观客人的单位、人数等情况记录清楚备查。
七、对外来人员车辆应耐心做好解释工作,对蛮横无理者劝说无果后报110处理。  
乐亭县新型冠状病毒感染的肺炎疫情防控工作指挥部
2020年3月9日

返回列表 使用道具 举报
条评论
您需要登录后才可以回帖 登录 | 立即注册
相关推荐
©2001-2021 唐山信息港 http://www.tsxxg.com冀ICP备16001780号-4
首页联系我们客服微信:14369595Comsenz Inc.
bdall.peaapk.com xtrb.peaapk.com hdwxxg.peaapk.com qhdceo.peaapk.com tsxxg.peaapk.com lyshangdu.peaapk.com hsrb.peaapk.com lanfxx.peaapk.com chengdenews.peaapk.com szyongdian.peaapk.com dtnews.peaapk.com yqnews.peaapk.com changzhinews.peaapk.com jcnews.peaapk.com sxjzxww.peaapk.com sxycrb.peaapk.com lfxww.peaapk.com sxllnews.peaapk.com nmgnews.peaapk.com baotounews.peaapk.com tlsxxg.peaapk.com bynesrmtzx.peaapk.com shenyangx.peaapk.com dlxxgs.peaapk.com northtimes.peaapk.com jilin.peaapk.com ccxxg.peaapk.com 0437.peaapk.com ybrbnews.peaapk.com avapk