第四版诊疗方案公布:潜伏期一般3至7天
唐山信息港 发表于:2020-1-28 20:08 复制链接 看图 发表新帖
阅读数:4033
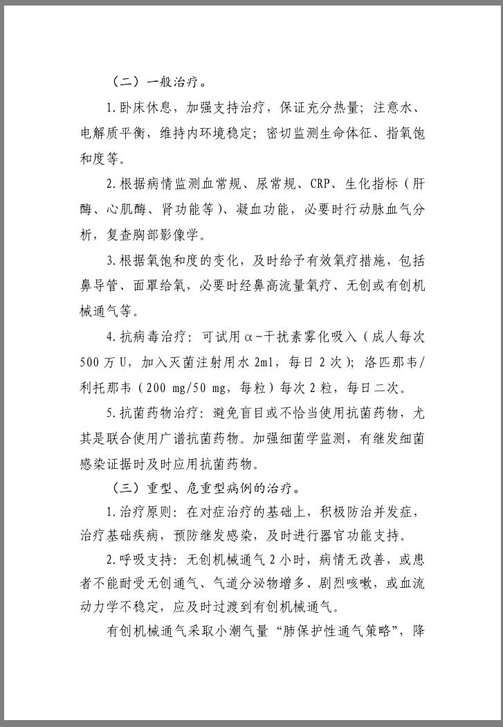
国家卫健委与国家中医药管理局公布《新型冠状病毒感染的肺炎诊疗方案(试行第四版)》,以下几个方面引人关注:
潜伏期一般3-7天,最长不超过14天
多数患者预后良好,儿童病例症状相对较轻
儿童及婴幼儿也有发病
新型冠状病毒与SARS同源性达85%

详情请戳图
b63aeea3d5d86fb8c60e6cdba5c86a31.jpg

d9e91c4ead48320f307a9de5c6702a8b.jpg

863b0a329ea34429741e43e1a9b46bc2.jpg

32c076dd55fc87e5b19cae2d8285aa7e.jpg

54633be4074b18181154dd5428e6071a.jpg

33e3722ebc7325ee757ee7de9b9a8012.jpg

59e7d903a8a40ff825f921b0be94c549.jpg

7c249cd756823d9cbc27c587b49fcb9f.jpg

54e91c3687a9730dcdcf8c6d0e58c50c.jpg

来源:新华社
返回列表 使用道具 举报
条评论
您需要登录后才可以回帖 登录 | 立即注册
相关推荐
©2001-2021 唐山信息港 http://www.tsxxg.com冀ICP备16001780号-4
首页联系我们客服微信:14369595Comsenz Inc.
bdall.peaapk.com xtrb.peaapk.com hdwxxg.peaapk.com qhdceo.peaapk.com tsxxg.peaapk.com lyshangdu.peaapk.com hsrb.peaapk.com lanfxx.peaapk.com chengdenews.peaapk.com szyongdian.peaapk.com dtnews.peaapk.com yqnews.peaapk.com changzhinews.peaapk.com jcnews.peaapk.com sxjzxww.peaapk.com sxycrb.peaapk.com lfxww.peaapk.com sxllnews.peaapk.com nmgnews.peaapk.com baotounews.peaapk.com tlsxxg.peaapk.com bynesrmtzx.peaapk.com shenyangx.peaapk.com dlxxgs.peaapk.com northtimes.peaapk.com jilin.peaapk.com ccxxg.peaapk.com 0437.peaapk.com ybrbnews.peaapk.com avapk