唐山市路南区多个村庄要征地,补偿安置方案定了!
唐山信息港 发表于:2020-1-16 23:31 复制链接 看图 发表新帖
阅读数:3516
近日,中国唐山网站发布多则征收土地公告,涉及路南区多个村庄。
具体内容如下:
(一)
土地权属:路南区女织寨乡西礼尚庄村
土地位置:南湖运动绿地东南、旧机动车交易市场以西、205国道以北的区域
土地用途:公共管理与公共服务用地
征收面积:2.3293公顷(其中街巷用地0.0017公顷,空闲地2.3276公顷)
区片价标准:283.5万元/公顷
土地补偿费:660.3566万元
安置办法:货币安置

20cef0a28aa7791b94d424d6caf71d70.jpg

f808b3f7699f96b31afef62ecb9ef5bb.jpg

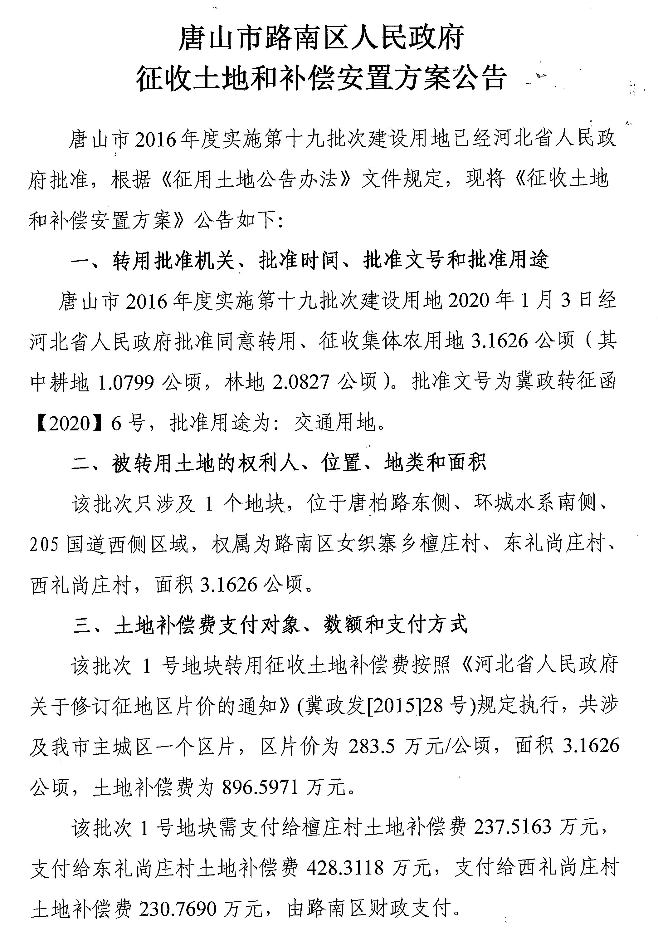
(二)
土地权属:路南区女织寨乡檀庄村、东礼尚庄村、西礼尚庄村
土地位置:唐柏路东侧、环城水系南侧、205国道西侧区域
土地用途:交通用地
征收面积:3.1626公顷(其中耕地1.0799公顷,林地2.0827公顷)
区片价标准:283.5万元/公顷
土地补偿费:896.5971万元
安置办法:货币安置

22b8b9f9ad88196a6379e99f727d90c8.jpg

d6cd1b0db35dabaeee762957a0c916af.jpg

(三)
土地权属:路南区梁家屯路街道办事处王禾庄村
土地位置:南湖大道以南、学院南路以西、西电路以东区域
土地用途:公共管理与公共服务用地、交通运输用地
征收面积:5.1479公顷(其中耕地0.5640公顷、农村道路0.0616公顷、设施农用地4.5223公顷)
该批次涉及4个地块:1号地块4.2879公顷;2号地块0.2324公顷;3号地块0.0946公顷;4号地块0.5330公顷
区片价标准:283.5万元/公顷
土地补偿费:1459.4297万元
安置办法:货币安置

5582ae83a2c9c021449540d888fe2759.jpg

e0d8b37b33986f6f0fca745270f0daf8.jpg
来源:中国唐山
返回列表 使用道具 举报
条评论
您需要登录后才可以回帖 登录 | 立即注册
相关推荐
©2001-2021 唐山信息港 http://www.tsxxg.com冀ICP备16001780号-4
首页联系我们客服微信:14369595Comsenz Inc.
bdall.peaapk.com xtrb.peaapk.com hdwxxg.peaapk.com qhdceo.peaapk.com tsxxg.peaapk.com lyshangdu.peaapk.com hsrb.peaapk.com lanfxx.peaapk.com chengdenews.peaapk.com szyongdian.peaapk.com dtnews.peaapk.com yqnews.peaapk.com changzhinews.peaapk.com jcnews.peaapk.com sxjzxww.peaapk.com sxycrb.peaapk.com lfxww.peaapk.com sxllnews.peaapk.com nmgnews.peaapk.com baotounews.peaapk.com tlsxxg.peaapk.com bynesrmtzx.peaapk.com shenyangx.peaapk.com dlxxgs.peaapk.com northtimes.peaapk.com jilin.peaapk.com ccxxg.peaapk.com 0437.peaapk.com ybrbnews.peaapk.com avapk