唐山这家医院招聘,报名已开始!
唐山信息港 发表于:2020-1-12 21:15 复制链接 看图 发表新帖
阅读数:5376
                                                                                                   
1、华北理工大学附属医院2019年招聘本科生、硕士研究生启事。2、2020年,教师资格、会计、卫生等56项职称考试的时间表。

华北理工大学附属医院2019年招聘本科生、硕士研究生启事
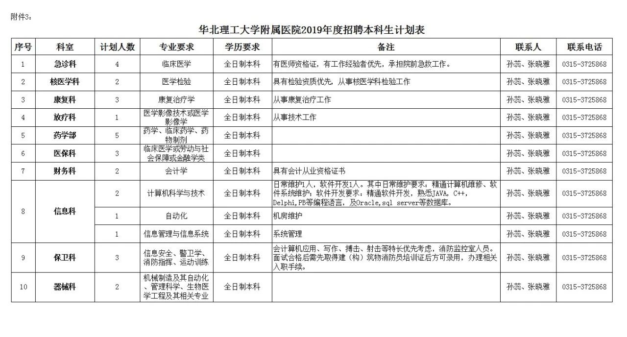
一、招聘基本条件:本科生:(一)具有良好的政治思想素质和团队协作精神;(二)热爱医学事业,具备岗位所需的专业知识和技术能力;(三)责任心强,富有爱心;(四)身心健康,五官端正;(五)2019年及2019年前毕业人员;(六)招聘岗位、数额及具体条件见下表。
f30293ec1eb01c312a3e9d45f3e39375.jpg
硕士研究生:(一)遵守宪法和法律,具有良好的品行和职业道德;(二)热爱医学事业,具备岗位所需的专业知识和技术能力;(三)责任心强,富有爱心;(四)身心健康,五官端正;(五)2019年及2019年前毕业人员;(六)医师类需具备医师资格证书;(七)招聘岗位、数额及具体条件见下表。
cb19b003b8cdea24eeaf1534141bcf6c.jpg

二、应聘方式1、本科生:应聘人员将①《华北理工大学附属医院人员招聘登记表》、②个人简历送交至我院人力资源部,并附相关证书、证明材料的原件及复印件,包括:③身份证、④毕业证学位证、⑤教育部学籍在线验证报告(在学信网打印并签字)、⑥资格证书、⑦各种奖励证书等。以上材料按照①—⑦顺序排列。硕士研究生:应聘人员将①《华北理工大学附属医院招聘研究生登记表》、②个人简历送交到我院人力资源部,并附相关证书的原件及复印件(包括③身份证、④研究生毕业证学位证、⑤本科毕业证学位证、⑥专科毕业证、⑦教育部学籍在线验证报告(在学信网打印并签名)、⑧资格证书、⑨英语四六级证书、⑩各种奖励证书、以及⑪发表的期刊论文等,按照①-⑪顺序排列)。2、公示时间及报名时间:自发布之日起7个工作日报名地点:华北理工大学附属医院人力资源部(行政楼4层)报名地址:唐山市建设北路73号联系人:孙老师、张老师联系电话:0315-3725868华北理工大学附属医院人力资源部2020年1月10日▼▼▼

2020年56项职称考试时间表
aab8e4632effb509285c248ae5303184.jpg


fbdc9623fe928186f3b3d976637dbf2d.jpg

8e10ace1c261a2bda98496061329c555.jpg

341ecfd819abdb153124f12a70acd3e8.jpg

c3c9d899acbb1be3e62e8ab1584dfa16.jpg

bfc49855197750e8d533138341b2a32e.jpg

48ec261c3a4a473c40c04833e49a8d3e.jpg

cad2eceb0594dfb3cea185728d68de96.jpg

7752b732e92406a3caaacee2fd0b1307.jpg

219c9eea18403de72e6c2f1c5991dc9d.jpg

1f58e9c4dc569d19674280b96d8b13e9.jpg


                                
返回列表 使用道具 举报
条评论
您需要登录后才可以回帖 登录 | 立即注册
相关推荐
©2001-2021 唐山信息港 http://www.tsxxg.com冀ICP备16001780号-4
首页联系我们客服微信:14369595Comsenz Inc.
bdall.peaapk.com xtrb.peaapk.com hdwxxg.peaapk.com qhdceo.peaapk.com tsxxg.peaapk.com lyshangdu.peaapk.com hsrb.peaapk.com lanfxx.peaapk.com chengdenews.peaapk.com szyongdian.peaapk.com dtnews.peaapk.com yqnews.peaapk.com changzhinews.peaapk.com jcnews.peaapk.com sxjzxww.peaapk.com sxycrb.peaapk.com lfxww.peaapk.com sxllnews.peaapk.com nmgnews.peaapk.com baotounews.peaapk.com tlsxxg.peaapk.com bynesrmtzx.peaapk.com shenyangx.peaapk.com dlxxgs.peaapk.com northtimes.peaapk.com jilin.peaapk.com ccxxg.peaapk.com 0437.peaapk.com ybrbnews.peaapk.com avapk