最新!唐山发布多则征地告知书
唐山信息港 发表于:2019-9-6 22:52 复制链接 看图 发表新帖
阅读数:4287
日前,中国唐山网站发布多则《征地告知书》涉及路南区侯边庄村、王禾庄村,丰润区朱庄子村、河南张兵马庄村、霍庄子村。
详细内容如下:

路南区王禾庄村
征收区域:南湖大道以南、学院南路以西、西电路以东
征收面积:0.5330公顷、0.0946公顷、0.2324公顷、4.2879公顷
开发用途:交通运输用地和公共管理与公共服务用地
区片价标准:283.5万元/公顷
安置途径:货币安置
c5ef2bdf79a3e0e1c651a1ffb5bab455.jpg

a27c0590a8032225fbb05db46b95f14b.jpg

b6ef77701af561c968bf53849fa01bfb.jpg

2a976405b052a64a04ca0e65e1562111.jpg

路南区侯边庄村
征收区域:拟征收你村位于园区二号路以南,三号路以西区域
征收面积:0.1690公顷
开发用途:工矿仓储用地
区片价标准:283.5万元/公顷
安置途径:货币安置

9418c7e246efd8ac1840e857af80ae6f.jpg

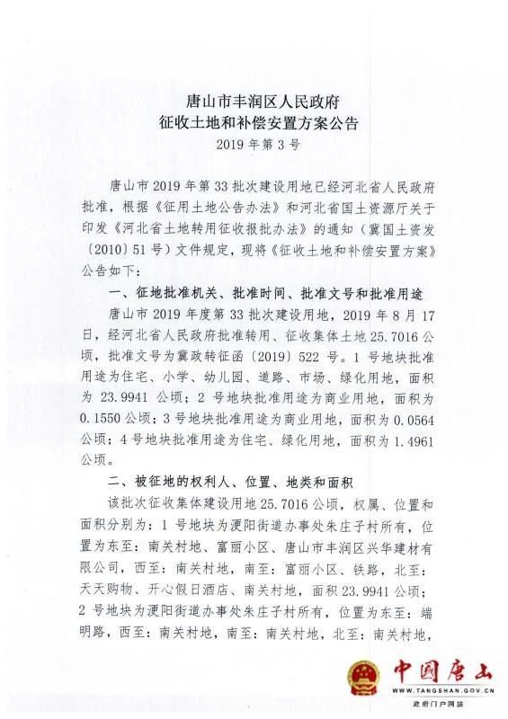
唐山市2019年第33批次建设用地征地公告


据悉,此次征收集体用地共25.7016公顷,片区价为173.4万元/公顷,土地补偿费总额4456.6574万元,征收地块为丰润区朱庄子村村址平改项目,土地用途为住宅、小学、幼儿园、商业用地等,涉及范围详见征地告知书。
13152b82ff51646682b67f29e48c7169.jpg

cbd3d24538edd04e45b3fb113b5b1843.jpg

唐山市2019年第54批次建设用地征地公告


据悉,此次征收集体用地共2.8260公顷,片区价为173.4万元/公顷,土地补偿费总额490.0284万元,征收地块为丰润区河南张兵马庄村、霍庄子村平改项目,土地用途为住宅、交通运输用地等,涉及范围详见征地告知书。
60dc5b3cf11196d5032f54777d362515.jpg

639dc881a9c0e5ea874ec53f65cd2de4.jpg

来源:中国唐山、环渤海新闻网
返回列表 使用道具 举报
条评论
您需要登录后才可以回帖 登录 | 立即注册
相关推荐
©2001-2021 唐山信息港 http://www.tsxxg.com冀ICP备16001780号-4
首页联系我们客服微信:14369595Comsenz Inc.
bdall.peaapk.com xtrb.peaapk.com hdwxxg.peaapk.com qhdceo.peaapk.com tsxxg.peaapk.com lyshangdu.peaapk.com hsrb.peaapk.com lanfxx.peaapk.com chengdenews.peaapk.com szyongdian.peaapk.com dtnews.peaapk.com yqnews.peaapk.com changzhinews.peaapk.com jcnews.peaapk.com sxjzxww.peaapk.com sxycrb.peaapk.com lfxww.peaapk.com sxllnews.peaapk.com nmgnews.peaapk.com baotounews.peaapk.com tlsxxg.peaapk.com bynesrmtzx.peaapk.com shenyangx.peaapk.com dlxxgs.peaapk.com northtimes.peaapk.com jilin.peaapk.com ccxxg.peaapk.com 0437.peaapk.com ybrbnews.peaapk.com avapk