唐山人需要的这些证明材料不用再开了
唐山信息港 发表于:2019-8-22 04:12 复制链接 看图 发表新帖
阅读数:4844
为贯彻落实中央、省、市关于减证便民、优化服务的要求,切实解决群众办事难、办事繁琐等问题,市司法局先后对全市行政部门实施的各类证明事项进行两轮清理,最终消减了7项,形成目前涉及公安、人民银行等11个部门和单位的32项证明事项,削减率达到20%。
唐山市取消的证明事项清单
2b229127f6fcb43576a111180a8a2f79.jpg

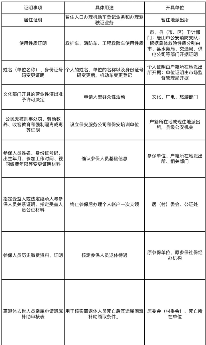
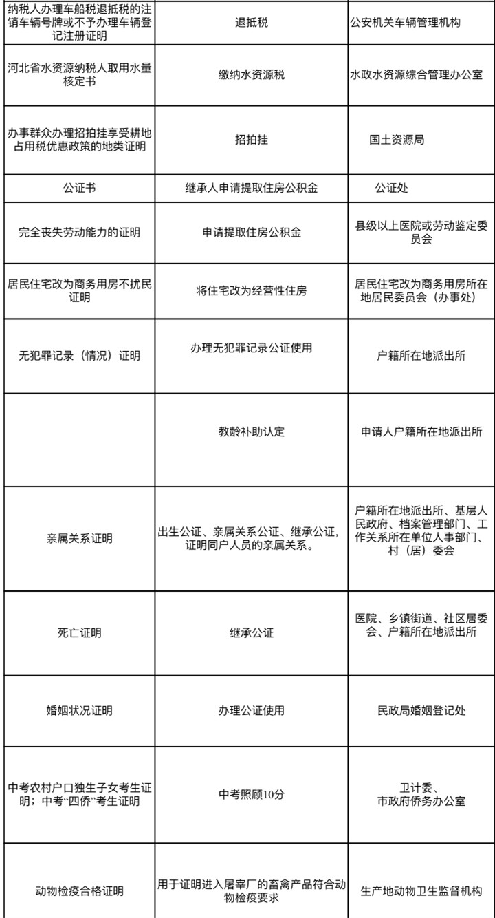
唐山市保留证明事项清单

18422ff4b54faffcd0f820a030238547.jpg

35be16b5223b04dc7b60d2c163b7ed80.jpg

b3ee8c1a6d057d26ebd71f02ef420e8a.jpg

0e6dc821b6dafc4a0cff0e39a7db8bb0.png

今年以来,市司法局坚持问题导向,针对人民群众反映比较强烈的问题,大力削减证明事项,简化办事流程。工作中,该局本着“积极稳妥、从严掌握、便利群众、平稳过渡”的原则,采用“先清理、后保留”工作方法,加快工作效率,对确需保留的证明事项逐一审查,依法保留,同时编制和印发了《保留证明事项清单》,对保留的证明事项予以规范管理。该局组织市公安局、市税务局、市住建局等市直部门召开协调推进会,就证明事项设立的合法性、合理性、必要性深入交换意见,同时压实工作责任,彻底清理“无谓”证明、“烦民”证明。为防止已清理的证明事项“死灰复燃”,市司法局面向社会公开保留证明事项清单,公布举报投诉电话,同时,充分发挥市司法局监督管理职能,对政府有关部门保留的证明事项进行跟踪和监控,切实做到保留证明事项清单外再无其他证明事项;未列入本级公开的保留证明事项清单以外的证明事项,不得要求人民群众和各类企业提供,确保证明事项清理长效长治。
下一步,市司法局将进一步加大工作力度,大力推行证明事项告知承诺制,持续推动简证便民、优化服务,进一步深化“放管服”改革工作,为优化我市营商环境、为经济高效平稳运行提供法律保障。
返回列表 使用道具 举报
条评论
您需要登录后才可以回帖 登录 | 立即注册
相关推荐
©2001-2021 唐山信息港 http://www.tsxxg.com冀ICP备16001780号-4
首页联系我们客服微信:14369595Comsenz Inc.
bdall.peaapk.com xtrb.peaapk.com hdwxxg.peaapk.com qhdceo.peaapk.com tsxxg.peaapk.com lyshangdu.peaapk.com hsrb.peaapk.com lanfxx.peaapk.com chengdenews.peaapk.com szyongdian.peaapk.com dtnews.peaapk.com yqnews.peaapk.com changzhinews.peaapk.com jcnews.peaapk.com sxjzxww.peaapk.com sxycrb.peaapk.com lfxww.peaapk.com sxllnews.peaapk.com nmgnews.peaapk.com baotounews.peaapk.com tlsxxg.peaapk.com bynesrmtzx.peaapk.com shenyangx.peaapk.com dlxxgs.peaapk.com northtimes.peaapk.com jilin.peaapk.com ccxxg.peaapk.com 0437.peaapk.com ybrbnews.peaapk.com avapk