手机号13、15、18开头的注意!11月底前有福利
唐山信息港 发表于:2019-8-9 15:08 复制链接 看图 发表新帖
阅读数:4843
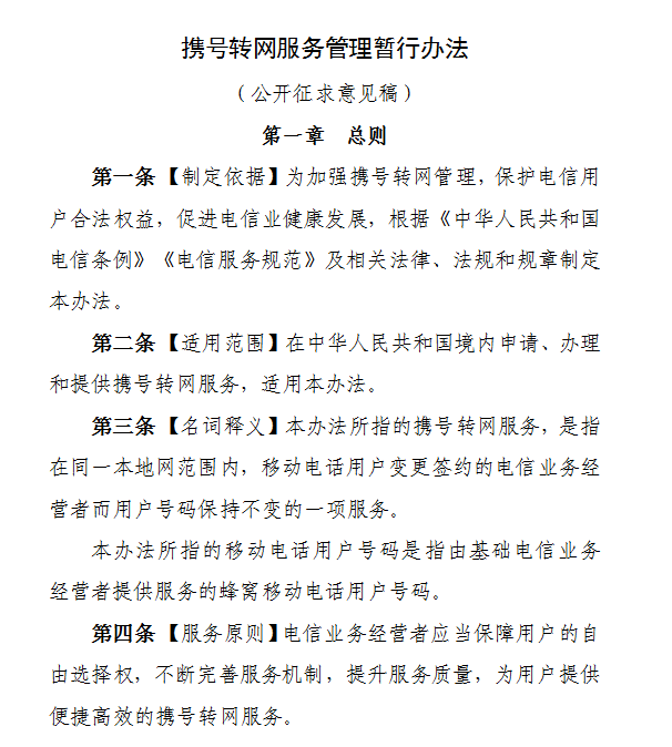
携号转网这件关系15.9亿用户的事正式进入倒计时啦!7月31日工信部正式就《携号转网服务管理暂行办法》公开征求意见
498cfe782e563f484813432b3997e3af.jpg
明确了“携号转网”的服务办理条件、业务流程、服务规范等内容。这标志着携号转网工作进入了落地阶段,用户距离可以真正办理携号转网业务指日可待。
f7b5da8638480b339ae30d3096e4aad7.jpg

8e3ae3b802a47300ee1842ae3d39b1a8.png
来看看“携号转网”会对我们的生活有怎样的影响呢?↓↓↓
aa0fa4a4ff41c97f54b69c73514953ba.jpg

8908f604a63751c23b1d86c3e5429903.jpg

67252d92f441c1b228e87c30ad98b04e.jpg

cf64fb2f078889066d4c033b31abb0ce.jpg

6722895d52921ab986d3f51f50442262.jpg

说到这里,小伙伴们对“携号转网”一定有了一些初步的了解。随着“携号转网”不断放开,运营商在通信市场的良性竞争也会不断扩大。
自2010年11月份工信部启动第一批携号转网试点以来,客观存在多种问题。针对这些问题,《征求意见稿》明确了各方责任。
申请携号转网的用户,要同时满足5个条件——申请携号转网的号码是实名登记的、处于正常使用状态、已结清或约定结清电信费用、没有或已解除在网约定期限限制的协议、号码入网已满120个自然日。

如果5个条件都满足,仍遇到各种故意为难怎么办?《征求意见稿》也明确,电信业务经营者不得以任何方式拒绝、阻止、拖延向用户提供携号转网查询服务及解除限制服务;或是增设办理条件,以任何方式拒绝、阻止、拖延向满足条件的用户提供携出授权码服务。
《携号转网服务管理暂行办法(征求意见稿)》,现向社会公开征求意见,截止日期为2019年8月14日,欢迎社会各界提出宝贵意见建议。
来源:河北日报



返回列表 使用道具 举报
条评论
您需要登录后才可以回帖 登录 | 立即注册
相关推荐
©2001-2021 唐山信息港 http://www.tsxxg.com冀ICP备16001780号-4
首页联系我们客服微信:14369595Comsenz Inc.
bdall.peaapk.com xtrb.peaapk.com hdwxxg.peaapk.com qhdceo.peaapk.com tsxxg.peaapk.com lyshangdu.peaapk.com hsrb.peaapk.com lanfxx.peaapk.com chengdenews.peaapk.com szyongdian.peaapk.com dtnews.peaapk.com yqnews.peaapk.com changzhinews.peaapk.com jcnews.peaapk.com sxjzxww.peaapk.com sxycrb.peaapk.com lfxww.peaapk.com sxllnews.peaapk.com nmgnews.peaapk.com baotounews.peaapk.com tlsxxg.peaapk.com bynesrmtzx.peaapk.com shenyangx.peaapk.com dlxxgs.peaapk.com northtimes.peaapk.com jilin.peaapk.com ccxxg.peaapk.com 0437.peaapk.com ybrbnews.peaapk.com avapk