唐山建龙、玉田建邦、九江线材、国丰钢铁南区限期拆除钢铁产能置换设备方案
唐山信息港 发表于:2019-8-9 13:35 复制链接 看图 发表新帖
阅读数:4700
关于2019全国废钢铁高效应用技术专题研讨会的通知
5baa09e7f3ecd50cef7e4b670f30bf1b.jpg
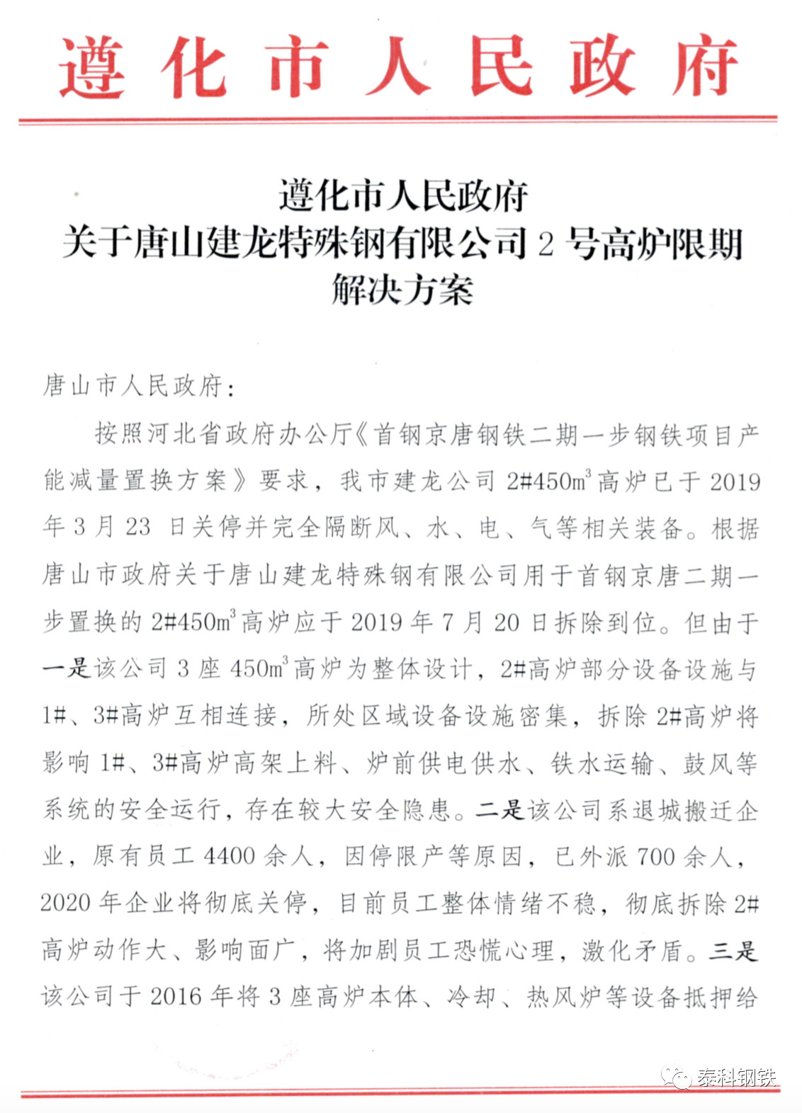
唐山建龙特殊钢有限公司

ae406ccb1a74337c34d5d1208130a77a.jpg

05ac44331de8f782cc49e2ad65cbee30.jpg

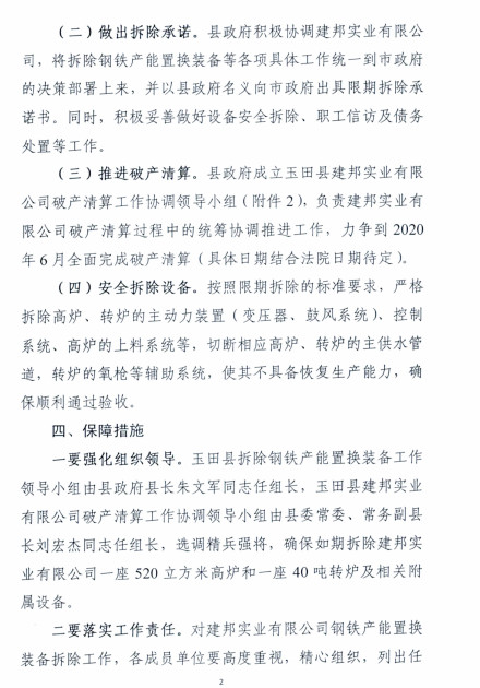
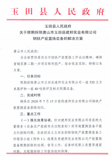
唐山市玉田县建邦实业有限公司
22d7ce5d2cef525c4a5f5d8da451dcf6.jpg

d6360a04467738e398f9d26d9032c6c7.jpg

08d81449083d03e30797c7aec1231a16.jpg
迁安市九江线材有限责任公司
3a53a184f8b85ce1760894cf8231dcc9.jpg

ae8695fc5b4d368566a6764e27eef43e.jpg
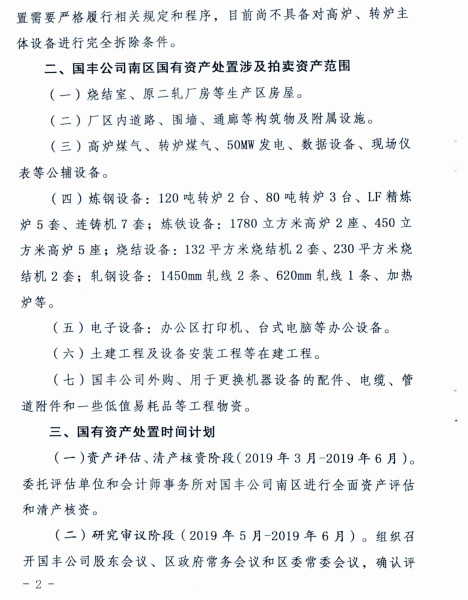
唐山国丰钢铁有限公司南区
d64ea1cce5eb06c622b4aae40c7b5d20.jpg

9bbced51ec35bb860dbe4323ed52564d.jpg

6642ee3da91fc526df5524fcf0326918.jpg
返回列表 使用道具 举报
条评论
您需要登录后才可以回帖 登录 | 立即注册
相关推荐
©2001-2021 唐山信息港 http://www.tsxxg.com冀ICP备16001780号-4
首页联系我们客服微信:14369595Comsenz Inc.
bdall.peaapk.com xtrb.peaapk.com hdwxxg.peaapk.com qhdceo.peaapk.com tsxxg.peaapk.com lyshangdu.peaapk.com hsrb.peaapk.com lanfxx.peaapk.com chengdenews.peaapk.com szyongdian.peaapk.com dtnews.peaapk.com yqnews.peaapk.com changzhinews.peaapk.com jcnews.peaapk.com sxjzxww.peaapk.com sxycrb.peaapk.com lfxww.peaapk.com sxllnews.peaapk.com nmgnews.peaapk.com baotounews.peaapk.com tlsxxg.peaapk.com bynesrmtzx.peaapk.com shenyangx.peaapk.com dlxxgs.peaapk.com northtimes.peaapk.com jilin.peaapk.com ccxxg.peaapk.com 0437.peaapk.com ybrbnews.peaapk.com avapk