商业改商混!路南区这片区域规划方案调整
唐山信息港 发表于:2019-7-16 08:44 复制链接 看图 发表新帖
阅读数:3415
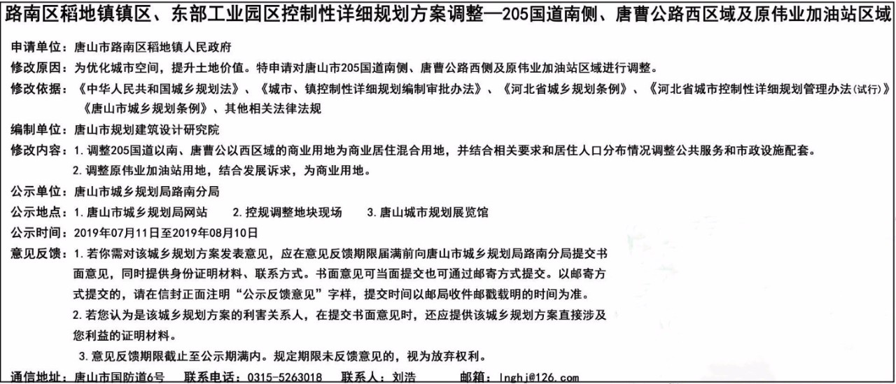
路南区稻地镇镇区、东部工业园区控制性详细规划方案调整—205国道南侧、唐曹公路西区域及原伟业加油站区域▼▼▼

7a67a9bc1d5fc12c36ff65c473770095.jpg

4a71e0c5ab1768ed0c90677534534a9a.jpg

f14bc8592b2a0114fe0db71f4e962bde.jpg

9ccd0ded2d4744ed2824266ba36f623e.jpg

来源:中国唐山网站

返回列表 使用道具 举报
条评论
您需要登录后才可以回帖 登录 | 立即注册
相关推荐
©2001-2021 唐山信息港 http://www.tsxxg.com冀ICP备16001780号-4
首页联系我们客服微信:14369595Comsenz Inc.
bdall.peaapk.com xtrb.peaapk.com hdwxxg.peaapk.com qhdceo.peaapk.com tsxxg.peaapk.com lyshangdu.peaapk.com hsrb.peaapk.com lanfxx.peaapk.com chengdenews.peaapk.com szyongdian.peaapk.com dtnews.peaapk.com yqnews.peaapk.com changzhinews.peaapk.com jcnews.peaapk.com sxjzxww.peaapk.com sxycrb.peaapk.com lfxww.peaapk.com sxllnews.peaapk.com nmgnews.peaapk.com baotounews.peaapk.com tlsxxg.peaapk.com bynesrmtzx.peaapk.com shenyangx.peaapk.com dlxxgs.peaapk.com northtimes.peaapk.com jilin.peaapk.com ccxxg.peaapk.com 0437.peaapk.com ybrbnews.peaapk.com avapk