【关注】全国260城将实现交通一卡通互联互通!
唐山信息港 发表于:2019-6-13 09:02 复制链接 看图 发表新帖
阅读数:5433
11日,交通运输部举行新闻发布会表示,今年将实现全国260个地级以上城市交通一卡通互联互通。

afcff526a9d4584ccf3159676d355aaa.jpg

  乘客持带有“交通联合”标志的交通一卡通,可在已实现互联互通城市的地铁和公交使用。乘客原有的非“交通联合”卡,可按当地政策退换为交通联合卡后实现异地使用。

e40533a4e233a7720fa60e2c5fb743df.jpg

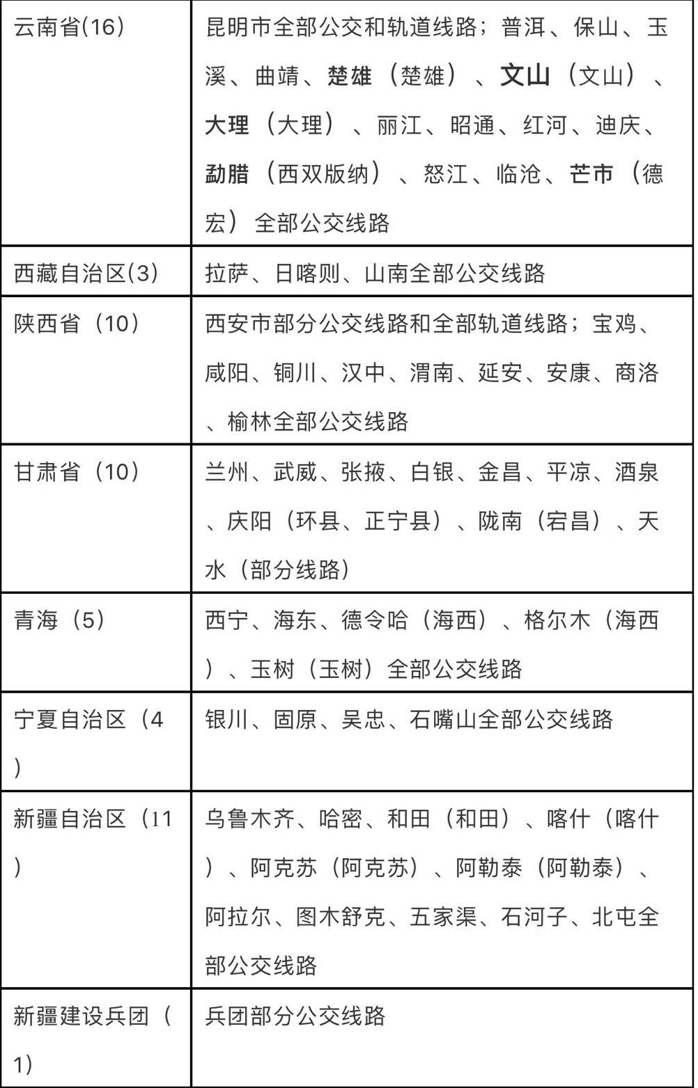
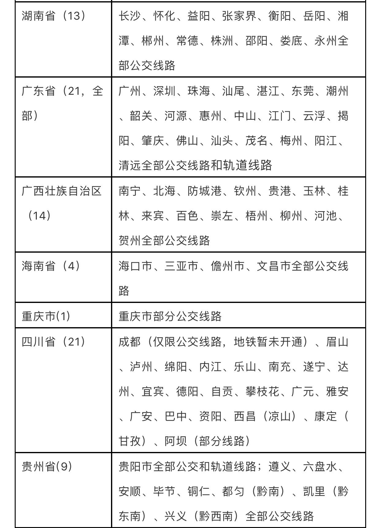
  据了解,目前已有这些地级以上城市实现交通一卡通互联互通。

b75ab82eda6de3fc377477363563d074.jpg

8e60d719c44b1e3ad1920a5f1a9f5fba.jpg

e89d2cbd37449d0e0391cb77a2f832d3.jpg
数据来源/交通联合一卡通微信公号
  因北京市交通一卡通系统正处于升级调试阶段,目前北京公交系统暂支持全国50个城市的交通一卡通刷卡使用,城市轨道交通系统暂支持全国188个城市的交通一卡通刷卡使用。

来源:央视新闻
返回列表 使用道具 举报
条评论
您需要登录后才可以回帖 登录 | 立即注册
相关推荐
©2001-2021 唐山信息港 http://www.tsxxg.com冀ICP备16001780号-4
首页联系我们客服微信:14369595Comsenz Inc.
bdall.peaapk.com xtrb.peaapk.com hdwxxg.peaapk.com qhdceo.peaapk.com tsxxg.peaapk.com lyshangdu.peaapk.com hsrb.peaapk.com lanfxx.peaapk.com chengdenews.peaapk.com szyongdian.peaapk.com dtnews.peaapk.com yqnews.peaapk.com changzhinews.peaapk.com jcnews.peaapk.com sxjzxww.peaapk.com sxycrb.peaapk.com lfxww.peaapk.com sxllnews.peaapk.com nmgnews.peaapk.com baotounews.peaapk.com tlsxxg.peaapk.com bynesrmtzx.peaapk.com shenyangx.peaapk.com dlxxgs.peaapk.com northtimes.peaapk.com jilin.peaapk.com ccxxg.peaapk.com 0437.peaapk.com ybrbnews.peaapk.com avapk