正在公示!唐山凤凰新城要增加一大片绿地
唐山信息港 发表于:2019-6-6 06:44 复制链接 看图 发表新帖
阅读数:3771
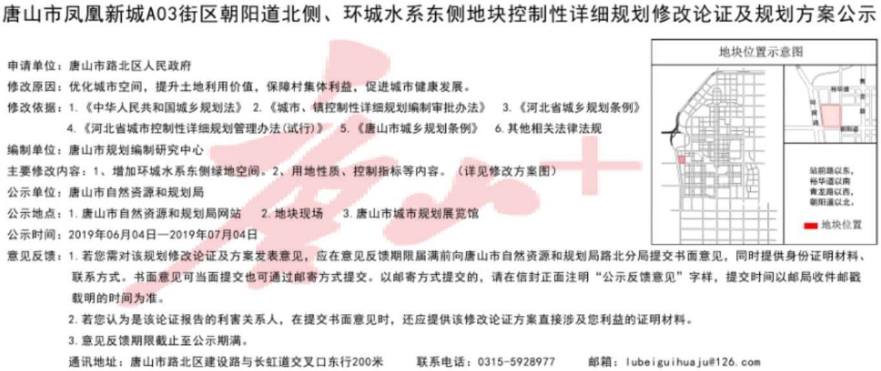
6月4日,中国唐山网站发布《唐山市凤凰新城A03街区朝阳道北侧、环城水系东侧地块控制性详细规划修改论证及规划方案公示》。公示显示,该规划方案将增加环城水系东侧绿地空间和用地性质、控制指标等内容。

修改原因:优化城市空间,提升土地利用价值,保障村集体利益,促进城市健康发展。
主要修改内容:
1、增加环城水系东侧绿地空间。
2、用地性质、控制指标等内容。
公示时间:2019年6月4日—2019年7月4日

唐山市凤凰新城A03街区朝阳道北侧、环城水系东侧地块控制性详细规划修改论证及规划方案公示

c32bcc7464ff97e7e29c9831e1ad2913.jpg

519cc9d52282623fa3098eb9900aa7b9.jpg


64e8282aa1cefc72838aa814656d8c42.jpg

cba8ba99173dff940a41218e813013e4.jpg

来源:中国唐山
返回列表 使用道具 举报
条评论
您需要登录后才可以回帖 登录 | 立即注册
相关推荐
©2001-2021 唐山信息港 http://www.tsxxg.com冀ICP备16001780号-4
首页联系我们客服微信:14369595Comsenz Inc.
bdall.peaapk.com xtrb.peaapk.com hdwxxg.peaapk.com qhdceo.peaapk.com tsxxg.peaapk.com lyshangdu.peaapk.com hsrb.peaapk.com lanfxx.peaapk.com chengdenews.peaapk.com szyongdian.peaapk.com dtnews.peaapk.com yqnews.peaapk.com changzhinews.peaapk.com jcnews.peaapk.com sxjzxww.peaapk.com sxycrb.peaapk.com lfxww.peaapk.com sxllnews.peaapk.com nmgnews.peaapk.com baotounews.peaapk.com tlsxxg.peaapk.com bynesrmtzx.peaapk.com shenyangx.peaapk.com dlxxgs.peaapk.com northtimes.peaapk.com jilin.peaapk.com ccxxg.peaapk.com 0437.peaapk.com ybrbnews.peaapk.com avapk