2019中国城市发展潜力排名:唐山第49名
唐山信息港 发表于:2019-4-15 14:11 复制链接 看图 发表新帖
阅读数:5993
近日,恒大研究院发布2019中国城市发展潜力排名前100的城市。报告通过经济、人口、购买力等27个指标建立评价模型,对全国除三沙市外的336市的发展潜力进行排名。其中,河北8市入围百强,唐山第49名。

35d0dffdbb79a119062935a85f87e183.jpg

4007d63d93019a37b44f14925a8768bb.jpg

620a687f9dd6ea4dfe938235f552e537.png

深圳位居榜首2019年深北上广稳居中长期发展潜力榜单前4名。深圳占据城市发展潜力榜首,北京、上海、广州紧随其后。
这些城市位列前20二线城市中,成都、南京、武汉、重庆、天津、杭州进入了榜单前10名;郑州、长沙、西安、济南、合肥等省会城市,厦门、青岛等计划单列市,苏州、东莞、佛山等发达地级市进入前20名。
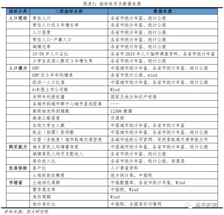
指标体系及数据来源
4f4f3da84d0d759091ada2b40d7c5737.jpg

来源 河北日报
返回列表 使用道具 举报
条评论
您需要登录后才可以回帖 登录 | 立即注册
相关推荐
©2001-2021 唐山信息港 http://www.tsxxg.com冀ICP备16001780号-4
首页联系我们客服微信:14369595Comsenz Inc.
bdall.peaapk.com xtrb.peaapk.com hdwxxg.peaapk.com qhdceo.peaapk.com tsxxg.peaapk.com lyshangdu.peaapk.com hsrb.peaapk.com lanfxx.peaapk.com chengdenews.peaapk.com szyongdian.peaapk.com dtnews.peaapk.com yqnews.peaapk.com changzhinews.peaapk.com jcnews.peaapk.com sxjzxww.peaapk.com sxycrb.peaapk.com lfxww.peaapk.com sxllnews.peaapk.com nmgnews.peaapk.com baotounews.peaapk.com tlsxxg.peaapk.com bynesrmtzx.peaapk.com shenyangx.peaapk.com dlxxgs.peaapk.com northtimes.peaapk.com jilin.peaapk.com ccxxg.peaapk.com 0437.peaapk.com ybrbnews.peaapk.com avapk