国企、学校、银行……唐山多家单位招人!求职者速看!
唐山信息港 发表于:2019-3-10 23:52 复制链接 看图 发表新帖
阅读数:4730

1、唐山市人力资源和社会保障局将于近期开展“第九届高层次人才招聘服务月”活动,人才需求统计表公布。

2、华北理工大学轻工学院招聘简章。

3、中国建设银行河北省分行招聘110人,唐山部分地区有岗位。详情如下↓↓↓

▼▼▼

为深入实施“凤凰英才”计划,落实我市“高质量发展突破年”部署,满足用人单位对高层次、紧缺专业人才的需求,唐山市人力资源和社会保障局将于近期开展“第九届高层次人才招聘服务月”活动,具体事宜通知如下:

活动内容及时间

(一)高层次人才精品招聘专场

1.时间:2019年3月13日(星期三)8:30-11:30

2.地点:唐山市民服务中心B区“唐山市人力资源交流大厅”

3.规模:邀请我市有高层次、紧缺专业人才需求的用人单位30余家,组织以研究生为主的200余名相关专业高层次人才参会。

(二)唐山市2019年中关村高层次人才智力引进洽谈会

1.时间:2019年3月21日(星期四)9:00-15:00。

2.地点:北京科技大学工会礼堂(北京市海淀区学院路30号)

3.规模:组织我市30家以上大中型企事业单位参加,邀请北京科技大学、中国矿业大学等北京重点高校500名博硕研究生、紧缺专业本科生到场参会洽谈。

b20c70b9006d5b48e7fe32a147d6455e.jpg

(点击图片放大查看)

▼▼▼

华北理工大学轻工学院招聘简章


华北理工大学轻工学院(原河北理工大学轻工学院)是经河北省政府批准国家教育部确认,由华北理工大学举办的独立学院,是教育部“应用技术大学(学院)联盟”会员。学院开设共计67个本科专业,14个专科专业。


一、招聘岗位:

学前教育专业教师。


二、应聘条件:

1、学期教育专业,有幼儿教师资格证优先,有钢琴,美术等艺术类等级证书优先,有幼儿园工作经验的双师型教师优先。

2、热爱教育事业,有较强的专业能力与专业素养。


三、福利保障

①薪金待遇:按照学院收入分配管理办法执行,薪酬部分包括基本工资、绩效工资、课时津贴和考核奖励四部分(年薪约5-6万)。

②五险一金:养老险、医疗险、失业险、工伤险、生育险、住房公积金。

③福利:带薪寒暑假;年终绩效奖励;年度体检等。


四、简历投递

1、应聘者请将简历直接发至[email protected],按相应条件须提供:个人简历(简历除个人信息外还需包含个人近期照片;学习及工作简历;取得的各项资质及证书)。邮件请备注姓名+专业+毕业学校+应聘岗位。

2、学院符合条件的人员初审后组织面试、面试合格后组织试讲(试讲的具体时间另行通知)。学院根据面试、试讲、和体检等情况择优录用。

3、联系方式:地址:唐山市丰润区南环东道99号(市内里有通勤车)

▼▼▼

中国建设银行河北省分行

2019年度春季校园招聘


一、招聘机构及人数

中国建设银行河北省分行,招聘110人。


二、招聘岗位及说明

营销服务类岗位:一般从事客户服务、柜面服务及业务营销等工作。

根据人才成长规律,着眼于员工长远发展,录用人员均须在我行基层机构工作两年以上。


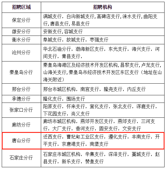
三、工作地点

e1ad654657b4f045c55a42a8badbd318.png

应聘县域机构的人员在县域机构的服务期不少于5年。有招聘计划的县域,本地生源优先。


四、招聘条件

本次招聘在符合《中国建设银行境内分支机构2019年度春季校园招聘公告》中“基本条件”的基础上,还应满足以下要求:

(一)境内高等院校应届毕业生须具有全日制普通高等院校大学本科(含)及以上学历、学位,且在2019年1月至7月之间毕业,报到时取得国家认可的就业报到证、毕业证和学位证。

为满足业务开展需要,我行少量招收境内高等院校2018年应届毕业生。

境外院校归国留学生应当在2018年1月2019年7月之间毕业,并在报到时取得国家教育部出具的学历(学位)认证。

(二)应聘者须为初次就业,未与其他单位建立劳动关系。

(三)具有良好的外语沟通能力,具体要求如下:

1.应聘省会城市城区机构及城市分行城区机构的:

①大学本科毕业生须通过国家大学英语四级(CET4)考试(成绩在425分及以上),或托业(TOEIC)听读公开考试630分及以上,或新托福(TOEFL-IBT)考试75分及以上,或雅思(IELTS)考试5.5分及以上;

②研究生及以上学历毕业生须通过国家大学英语六级(CET6)考试(成绩在425分及以上),或托业(TOEIC)听读公开考试715分及以上,或新托福(TOEFL-IBT)考试85分及以上,或雅思(IELTS)考试6.5分及以上。

2.英语专业毕业生应至少达到专业英语四级(含)以上水平。

3.主修语种为其他外语的,应通过该语种相应的外语水平考试(如专业四级、八级等)。

4.以上外语考试成绩及证书报到时须在有效期内。


五、相关说明

(一)招聘期间,我行将通过网站招聘系统提示、电子邮件等方式与应聘者联系,请保持通信畅通。

(二)中国建设银行有权根据岗位需求变化及报名情况等因素,调整、取消或终止个别岗位的招聘工作,并对本次招聘享有最终解释权。

(三)为践行大行责任,关爱贫困大学生群体,建设银行校园招聘招录过程中在同等条件下优先照顾贫困大学生。贫困大学生应符合以下认定标准之一:1.纳入生源地扶贫办登记在册的贫困家庭名单;2.纳入高等院校贫困生库;3.获得贫困大学生国家励志奖(助)学金;4.生源户籍为国家级贫困县的农村户籍。


六、联系方式

电子邮箱:[email protected]


中国建设银行股份有限公司河北省分行

2019年3月5日


来源:唐山发布
返回列表 使用道具 举报
条评论
您需要登录后才可以回帖 登录 | 立即注册
相关推荐
©2001-2021 唐山信息港 http://www.tsxxg.com冀ICP备16001780号-4
首页联系我们客服微信:14369595Comsenz Inc.
bdall.peaapk.com xtrb.peaapk.com hdwxxg.peaapk.com qhdceo.peaapk.com tsxxg.peaapk.com lyshangdu.peaapk.com hsrb.peaapk.com lanfxx.peaapk.com chengdenews.peaapk.com szyongdian.peaapk.com dtnews.peaapk.com yqnews.peaapk.com changzhinews.peaapk.com jcnews.peaapk.com sxjzxww.peaapk.com sxycrb.peaapk.com lfxww.peaapk.com sxllnews.peaapk.com nmgnews.peaapk.com baotounews.peaapk.com tlsxxg.peaapk.com bynesrmtzx.peaapk.com shenyangx.peaapk.com dlxxgs.peaapk.com northtimes.peaapk.com jilin.peaapk.com ccxxg.peaapk.com 0437.peaapk.com ybrbnews.peaapk.com avapk