唐山这27家企业将被政府奖励!
唐山信息港 发表于:2019-1-23 06:52 复制链接 看图 发表新帖
阅读数:4390
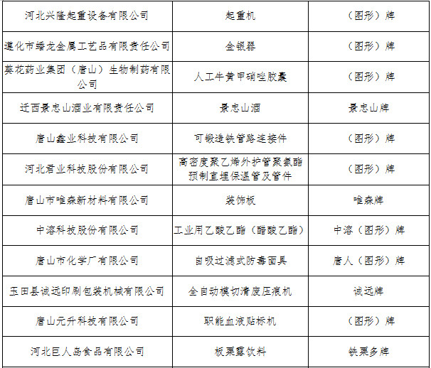
省工信厅将拟认定的2018年度河北省中小企业名牌产品名单进行公示共有220家名牌产品入选唐山27家入选《河北省中小企业名牌产品管理办法》规定对获得省中小企业名牌产品称号的企业当地政府将给予一次性奖励

官网截图▼
ae5b2a3ba02599c2fdbaa7e9f01cd8df.jpg

唐山这27家公司入选

0f06b695d8b2d7f89d73c87b0d695f47.png

129328034c4e92dc168f7ef3a477e6ee.jpg

49c1dea170e9ffdd97a9e89139614d97.png

申报省中小企业名牌产品企业要求

(一)申报企业应取得工商法人营业执照3年以上(含3年)。申报产品是经过加工的成品,正式注册并有注册商标。

(二)凡已列入实施行政许可管理的产品,申报企业须取得相应的生产(制造)许可证,如生产许可证、安全认证、特种设备制造许可证、食品药品质量安全市场准入证、卫生许可证、排污许可证等。

(三)申报企业须建立健全质量保证体系并有效运行。通过质量管理体系认证的企业在同等条件下优先考虑。

(四)省级及以上“质量标杆”企业、品牌培育试点示范企业和省级“专精特新”中小企业,省质量效益型企业在同等条件下优先考虑。

(五)申报企业应建有研发机构且具有较强的技术创新能力。

(六)申报企业具有一定的生产规模,经济效益良好,申报产品按照相关标准组织批量生产三年以上,一般生产资料企业年营业收入在2000万元以上,生活资料企业年营业收入在1500万元以上,市场占有率高于省内同行业中小企业水平。

(七)近三年来,有下列情形之一的,不得申报河北省中小企业名牌产品:

1. 国家明令禁止或淘汰工艺生产的产品;

2. 申报产品存在质量监督抽查质量不合格的;

3. 申报产品存在出口检验质量不合格的;

4. 产品生产企业连续2年以上经营性亏损的;

5. 产品生产企业存在违反国家有关产品质量法律法规等行为的;

6. 产品生产企业发生重大质量安全事故的;

7. 有严重质量失信行为被投诉经查证属实的;

8. 发生环境污染事件或排放不达标且未有效整改的;

9. 其他严重违法违规的。
返回列表 使用道具 举报
条评论
您需要登录后才可以回帖 登录 | 立即注册
相关推荐
©2001-2021 唐山信息港 http://www.tsxxg.com冀ICP备16001780号-4
首页联系我们客服微信:14369595Comsenz Inc.
bdall.peaapk.com xtrb.peaapk.com hdwxxg.peaapk.com qhdceo.peaapk.com tsxxg.peaapk.com lyshangdu.peaapk.com hsrb.peaapk.com lanfxx.peaapk.com chengdenews.peaapk.com szyongdian.peaapk.com dtnews.peaapk.com yqnews.peaapk.com changzhinews.peaapk.com jcnews.peaapk.com sxjzxww.peaapk.com sxycrb.peaapk.com lfxww.peaapk.com sxllnews.peaapk.com nmgnews.peaapk.com baotounews.peaapk.com tlsxxg.peaapk.com bynesrmtzx.peaapk.com shenyangx.peaapk.com dlxxgs.peaapk.com northtimes.peaapk.com jilin.peaapk.com ccxxg.peaapk.com 0437.peaapk.com ybrbnews.peaapk.com avapk