紧急提醒!这些人民币将不在唐山流通!速到银行兑换!
唐山信息港 发表于:2019-1-5 22:19 复制链接 看图 发表新帖
阅读数:7344
随着电子支付的普及一毛钱、两毛钱的小面额人民币越来越少见了……话说,咱唐山的各位小伙伴现在你家里还有这种硬币吗?

d9dc3a152b53a29ea64411e428f69728.jpg

家有这种硬币的赶紧往下看!↓↓↓
这些人民币停止流通2019年4月30日停止兑换
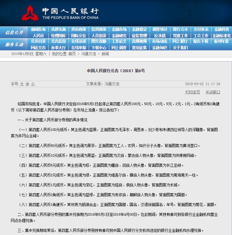
根据《中国人民银行公告[2018]第6号》文件,2018年5月1日起停止第四套人民币100元、50元、10元、5元、2元、1元、2角纸币和1角硬币在市场上流通。

33e387c611f75f33ec3cd253a5a862ad.jpg
▲图片来源:中国人民银行官网

第四套人民币部分券别的集中兑换期为2018年5月1日至2019年4月30日。在此期间,其持有者可到各银行业金融机构营业网点办理兑换。
集中兑换期结束后,第四套人民币部分券别持有者可到中国人民银行分支机构选定的银行业金融机构办理兑换。

8bc12322dbb4872185c57df3155ad03a.jpg
▲第四套人民币

00/10后可能很少有机会用过全套的第四套人民币但50/60/70/80后甚至90后一定都用过第四套人民币▼
关于第四套人民币部分券别的具体情况
(一)第四套人民币100元纸币。其主色调为蓝黑,正面图案为毛泽东、周恩来、刘少奇和朱德四位领导人的浮雕像,背面图案为井冈山主峰。
(二)第四套人民币50元纸币。其主色调为黑茶,正面图案为工人、农民、知识分子头像,背面图案为黄河壶口。
(三)第四套人民币10元纸币。其主色调为黑蓝,正面图案为汉族、蒙古族人物头像,背面图案为珠穆朗玛峰。

6e770225b12169a5e7824595fff0a8ec.jpg

(四)第四套人民币5元纸币。其主色调为棕,正面图案为藏族、回族人物头像,背面图案为长江巫峡。

c0daf7e590293c6a8bfffc1682bebbe7.jpg

(五)第四套人民币2元纸币。其主色调为绿,正面图案为维吾尔族、彝族人物头像,背面图案为南海南天一柱。
f85e8e11fbf94f43110178342ab2435b.jpg

(六)第四套人民币1元纸币。其主色调为深红,正面图案为瑶族、侗族人物头像,背面图案为长城。

8f352b810533e632d5379ade81da92bd.jpg

9e52f0a872db1ae784d659accbfa61fa.jpg

(七)第四套人民币2角纸币。其主色调为蓝绿,正面图案为布依族、朝鲜族人物头像,背面图案为国徽。

afea9bbaac69a4c2f5a92a5a9f8c9d1a.jpg

(八)第四套人民币1角硬币。其材质为铝镁合金,正面图案为国徽、国名、汉语拼音国名、年号,背面图案为菊花、面额。

24dcd86c14aab99d4b81ad082437f7b9.jpg

第四套人民币的部分谢幕,同时也引起了许多收藏爱好者的热切关注,对收藏市场会产生哪些影响?第一套至第四套人民币的收藏表现又如何?央视财经新媒体记者采访了相关专家对以上内容进行了解读,同时,对收藏爱好者也给出了建议。

1

第四套人民币部分停止流通,对收藏市场产生积极影响
钱币收藏专家 黄瑞勇教授表示,第四套人民币停止流通对于收藏市场的影响具有积极意义,虽然现在微信、支付宝等支付方式逐渐取代传统的货币支付,但在一些偏远地区,电子支付还不够普及,所以纸币在很长的时间内还是有使用价值的。纸币的现实意义除了充当支付工具,以后慢慢在收藏品市场会有一定地位。

ce0522ac18cfa96cbe6c0969e3a0a953.jpg

2

业内预计:第四套人民币收藏价值涨幅或达20%-30%
黄瑞勇教授表示,第四套人民币中最具有收藏价值的是1980版的2元纸币,分两个版本,图案一样,一个是1980版,另外一个是1990版, 1980版比1990版的要早,而且量要少得多,所以价值更高。
业内预计,第四套人民币收藏价值整套涨幅或达20%-30%。其中有些品种尤其受欢迎,第一种就是1980年的2元;第二种是全新的连号,比如说尾号是0001到9999;第三种是特殊号码,比如尾号是9999、8888,或是生日号,比如19870513,19910527能跟一个人的生日匹配上,这些都是预计会有较高收藏价值的。
另外,黄瑞勇教授强调,收藏的人民币品相尤为重要,只要有一点点折痕或起皱都会极大得影响品相,从而影响收藏价值。

3

一套人民币收藏价值堪比一套房?
钱币收藏专家 黄瑞勇教授告诉记者,前几套停止流通的人民币在收藏市场上的表现都是很好的,品相越好,价值越高。比如第一套人民币,全新的,现在一套至少要五、六百万人民币。第一套人民币一共65张,里面有一张一万元的壹万圆“牧马图”,这一张全新的话至少要二、三百万。除了牧马图,还有伍仟圆的“蒙古包”、伍佰圆的“瞻德城”和壹万圆的“骆驼队”。

a020c81e962ae2ed9eccb5737c272f51.jpg
△壹万圆“牧马图“

d1b0333dd5dcb10e4edf458640acf3d0.jpg
△伍仟圆的“蒙古包”

6923d20d495e9e75b730fa6faf2e8b40.jpg
△伍佰圆的“瞻德城”

b0d82050689a4f9cdcce7706c4b18528.jpg
△壹万圆的“骆驼队”
这四张人民币特别“贵”,是因为分别在新疆和内蒙古发行,当时发行的时间特别短暂,国内其他地区是接触不到的,所以变成了价值极高的珍品。
第二套人民币里价值最高的是十元纸币,俗称“大黑拾”,黑色的十元,留了很大的白边出来,这张钱比普通的要大得多,这张“大黑拾”现在一张也要一、二十万。

eeb4e8b70e8f2aad8b04a7fa62e2f9bf.jpg
△大黑拾
第三套人民币里面价值最高的是“背绿水印壹角”,这种一角钱背面边是绿色的,叫“背绿”,背绿里面带水印,拿着这张钱对着光亮看,有一个水印,黄瑞勇教授说现在一张能达到几万块。

71e7b31e4a4227f26a20fb61bb3c3275.jpg
△背绿水印壹角
4

给人民币收藏者的建议
针对目前的收藏市场,黄瑞勇教授表示,收藏首先是个人爱好,不要超越个人的承受能力,建议可以从第三套、第四套入手。收藏一些简易品种,比如特殊号码这样的品种。

返回列表 使用道具 举报
条评论
您需要登录后才可以回帖 登录 | 立即注册
相关推荐
©2001-2021 唐山信息港 http://www.tsxxg.com冀ICP备16001780号-4
首页联系我们客服微信:14369595Comsenz Inc.
bdall.peaapk.com xtrb.peaapk.com hdwxxg.peaapk.com qhdceo.peaapk.com tsxxg.peaapk.com lyshangdu.peaapk.com hsrb.peaapk.com lanfxx.peaapk.com chengdenews.peaapk.com szyongdian.peaapk.com dtnews.peaapk.com yqnews.peaapk.com changzhinews.peaapk.com jcnews.peaapk.com sxjzxww.peaapk.com sxycrb.peaapk.com lfxww.peaapk.com sxllnews.peaapk.com nmgnews.peaapk.com baotounews.peaapk.com tlsxxg.peaapk.com bynesrmtzx.peaapk.com shenyangx.peaapk.com dlxxgs.peaapk.com northtimes.peaapk.com jilin.peaapk.com ccxxg.peaapk.com 0437.peaapk.com ybrbnews.peaapk.com avapk