重磅!唐山棚改最新消息!有你家吗?
唐山信息港 发表于:2019-1-4 20:50 复制链接 看图 发表新帖
阅读数:13548
河北省住建厅网站发布了唐山市路北区城中村李官屯棚户区改造项目勘察和赖旺庄棚户区改造项目勘察的招标公告详情如下
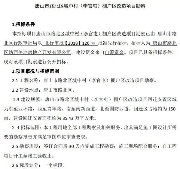
李官屯工程名称:唐山市路北区城中村(李官屯)棚户区改造项目勘察
建设地点:唐山市路北区
建设规模:唐山市路北区城中村(李官屯)棚户区改造项目回迁安置区域为东至西环路,西至青年路,南至南新西道,北至国防西道。回迁区占地约为150亩,建设回迁安置面积约为35.43万平方米。

293a0845e6d4bc4b27bc40e6ff5b17bd.jpg

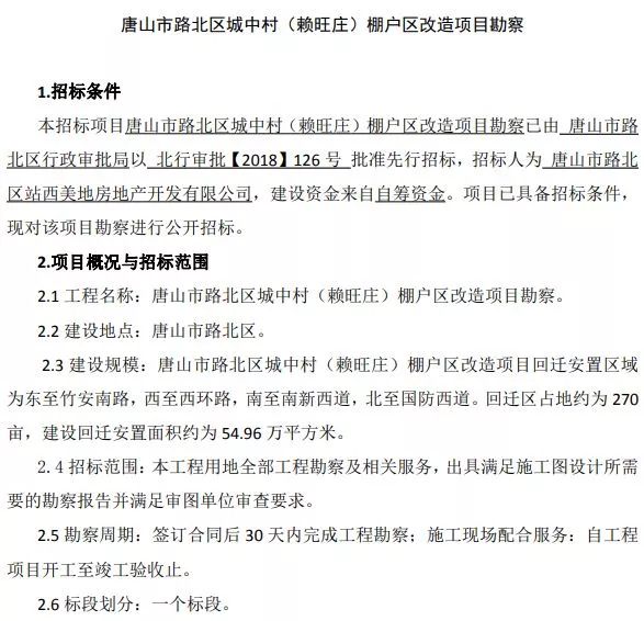
赖旺庄工程名称:唐山市路北区城中村(赖旺庄)棚户区改造项目勘察
建设地点:唐山市路北区
建设规模:唐山市路北区城中村(赖旺庄)棚户区改造项目回迁安置区域为东至竹安南路,西至西环路,南至南新西道,北至国防西道。回迁区占地约为270亩,建设回迁安置面积约为54.96万平方米。

8d942dd188367159df8dae4600d6fa04.jpg


返回列表 使用道具 举报
条评论
您需要登录后才可以回帖 登录 | 立即注册
相关推荐
©2001-2021 唐山信息港 http://www.tsxxg.com冀ICP备16001780号-4
首页联系我们客服微信:14369595Comsenz Inc.
bdall.peaapk.com xtrb.peaapk.com hdwxxg.peaapk.com qhdceo.peaapk.com tsxxg.peaapk.com lyshangdu.peaapk.com hsrb.peaapk.com lanfxx.peaapk.com chengdenews.peaapk.com szyongdian.peaapk.com dtnews.peaapk.com yqnews.peaapk.com changzhinews.peaapk.com jcnews.peaapk.com sxjzxww.peaapk.com sxycrb.peaapk.com lfxww.peaapk.com sxllnews.peaapk.com nmgnews.peaapk.com baotounews.peaapk.com tlsxxg.peaapk.com bynesrmtzx.peaapk.com shenyangx.peaapk.com dlxxgs.peaapk.com northtimes.peaapk.com jilin.peaapk.com ccxxg.peaapk.com 0437.peaapk.com ybrbnews.peaapk.com avapk