唐山最新曝光22批次抽检不合格产品!可能有你常吃的……
唐山信息港 发表于:2018-12-12 08:57 复制链接 看图 发表新帖
阅读数:6924
12月10日,唐山市食品药品监督管理局发布关于河北省食品安全监督抽检(唐山承担)信息的公告(2018第44期)、关于唐山市食品安全监督抽检信息的公告(2018第45期)。
00473d8f7e836559348dcf02f6e763cf.jpg

唐山市食品药品监督管理局关于河北省食品安全监督抽检(唐山承担)信息的公告(2018第44期)
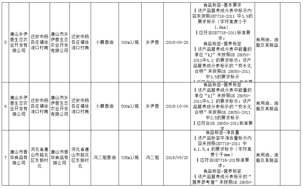
根据《河北省食品药品监督管理局食品安全监督抽检信息公布制度》要求,现将我市食品安全监督抽检信息(2018第44期)予以公告。本次发布的监督抽检信息为肉制品、饮料、蛋制品、罐头、酒类、食用油、油脂及其制品等,共抽检94批次,经检测79批次合格,15批次不合格。

不合格产品信息
1cefa4ac76ec40ce92f43c95e1a62281.jpg

da59c2ad334b1079f4814263e7b103d2.jpg

dd71e1155549f570c35fa7810be606df.jpg

607244588e3aeb1c2e6532a684eb2cb3.png


唐山市食品药品监督管理局已责成相关处室及县区食品药品监管部门按照有关法律法规的规定,对本次监督抽检不合格食品及相关单位依法处理。特此公告。

唐山市食品药品监督管理局
2018年12月10日


b49a65fdad5f214a0fe7ea32aa20ad40.jpg

唐山市食品药品监督管理局关于唐山市食品安全监督抽检信息的公告(2018第45期)
根据《河北省食品药品监督管理局食品安全监督抽检信息公布制度》要求,现将我市食品安全监督抽检信息(2018第45期)予以公告。本次发布的监督抽检信息为食用农产品、餐饮食品、豆制品、粮食加工品、肉制品、食用油、油脂及其制品等,共计抽检901批次,经检测894批次合格,7批次不合格。具体样品信息附后。

不合格产品信息
0dfcb4751e4ba903a2d3c975cd540926.jpg

18b656071f66a9bf9067f6bb176a8850.jpg


唐山市食品药品监督管理局已责成相关处室及县区食品药品监管部门按照有关法律法规的规定,对本次监督抽检不合格食品及相关单位依法处理。特此公告。

唐山市食品药品监督管理局
2018年12月10日


返回列表 使用道具 举报
条评论
您需要登录后才可以回帖 登录 | 立即注册
相关推荐
©2001-2021 唐山信息港 http://www.tsxxg.com冀ICP备16001780号-4
首页联系我们客服微信:14369595Comsenz Inc.
bdall.peaapk.com xtrb.peaapk.com hdwxxg.peaapk.com qhdceo.peaapk.com tsxxg.peaapk.com lyshangdu.peaapk.com hsrb.peaapk.com lanfxx.peaapk.com chengdenews.peaapk.com szyongdian.peaapk.com dtnews.peaapk.com yqnews.peaapk.com changzhinews.peaapk.com jcnews.peaapk.com sxjzxww.peaapk.com sxycrb.peaapk.com lfxww.peaapk.com sxllnews.peaapk.com nmgnews.peaapk.com baotounews.peaapk.com tlsxxg.peaapk.com bynesrmtzx.peaapk.com shenyangx.peaapk.com dlxxgs.peaapk.com northtimes.peaapk.com jilin.peaapk.com ccxxg.peaapk.com 0437.peaapk.com ybrbnews.peaapk.com avapk