事业编制工资+安家费!唐山这一院校招聘教师64人,这些专业均可,速看!
唐山信息港 发表于:2018-11-2 08:26 复制链接 看图 发表新帖
阅读数:5661
唐山工业职业技术学院2018年下半年招聘计划。
唐山工业职业技术学院2018年下半年招聘计划
一、专任教师1.招聘条件全日制普通类硕士以上研究生(本科非民办院校或专升本),且同时符合下列条件之一:
(1)985、211、“双一流”院校毕业;
(2)非985、211、“双一流”院校毕业,须具有海外学习(工作)经历1年以上或具有3年以上工作经历(同时具有中级以上专业技术职称);
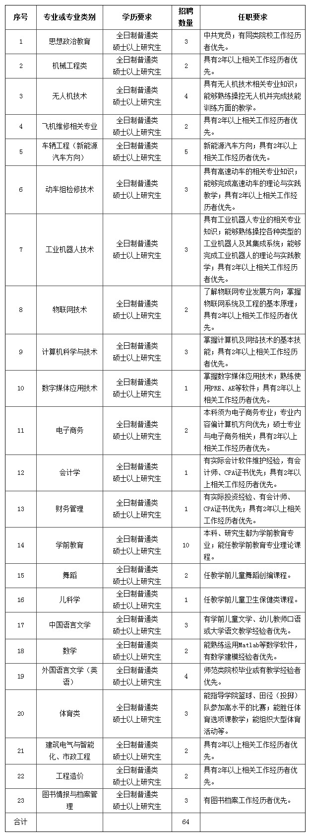
(3)非985、211、“双一流”院校毕业,专业为学前教育、飞机维修、车辆工程。2.专业及任职要求

e84793a01a4a6bfdb69186c9e25cf3ec.jpg

二、专职辅导员
1.招聘条件(1)中共党员;
(2)全日制普通类硕士及以上研究生(本科为全日制普通类,且非民办院校或独立院校);
(3)专业为马克思主义理论、思想政治教育、教育学;
(4)有同类院校辅导员工作经历或学生干部经历者优先;
(5)能在男生宿舍值夜班。

2.任职要求
(1)具有较高的思想政治素质和较强的组织、协调、沟通及处理突发事件的能力。
(2)具有较强的责任心和责任意识,对学生有爱心。
(3)身心健康,具有承受较强工作压力的能力。

3.招聘数量10-15人

三、相关待遇
1.博士:事业编制工资+安家费15万+生活津贴3000元/月+绩效工资(副主任待遇)+教师公寓
2.硕士:事业编制工资+绩效工资+教师公寓

四、注意事项应聘人员需将本人简历发送到学院指定邮箱,并填写《应聘人员信息表》(可在学院网站www.tsgzy.edu.cn下载),邮件及打包简历名称以姓名+学校+专业+应聘专业命名,同时附带本人身份证、本硕毕业证、学位证、海外学历认证报告、本硕成绩单及其它相关材料电子版扫描件。

五、联系方式
电话:0315-8832387
邮箱:[email protected]
联系人:李老师,于老师
返回列表 使用道具 举报
条评论
您需要登录后才可以回帖 登录 | 立即注册
相关推荐
©2001-2021 唐山信息港 http://www.tsxxg.com冀ICP备16001780号-4
首页联系我们客服微信:14369595Comsenz Inc.
bdall.peaapk.com xtrb.peaapk.com hdwxxg.peaapk.com qhdceo.peaapk.com tsxxg.peaapk.com lyshangdu.peaapk.com hsrb.peaapk.com lanfxx.peaapk.com chengdenews.peaapk.com szyongdian.peaapk.com dtnews.peaapk.com yqnews.peaapk.com changzhinews.peaapk.com jcnews.peaapk.com sxjzxww.peaapk.com sxycrb.peaapk.com lfxww.peaapk.com sxllnews.peaapk.com nmgnews.peaapk.com baotounews.peaapk.com tlsxxg.peaapk.com bynesrmtzx.peaapk.com shenyangx.peaapk.com dlxxgs.peaapk.com northtimes.peaapk.com jilin.peaapk.com ccxxg.peaapk.com 0437.peaapk.com ybrbnews.peaapk.com avapk