公示啦!唐山中心区三个地块用地性质要调整,看看都是哪儿
唐山信息港 发表于:2018-10-24 23:00 复制链接 看图 发表新帖
阅读数:5348
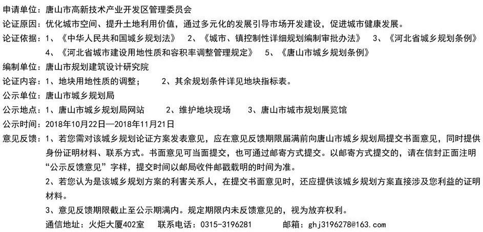
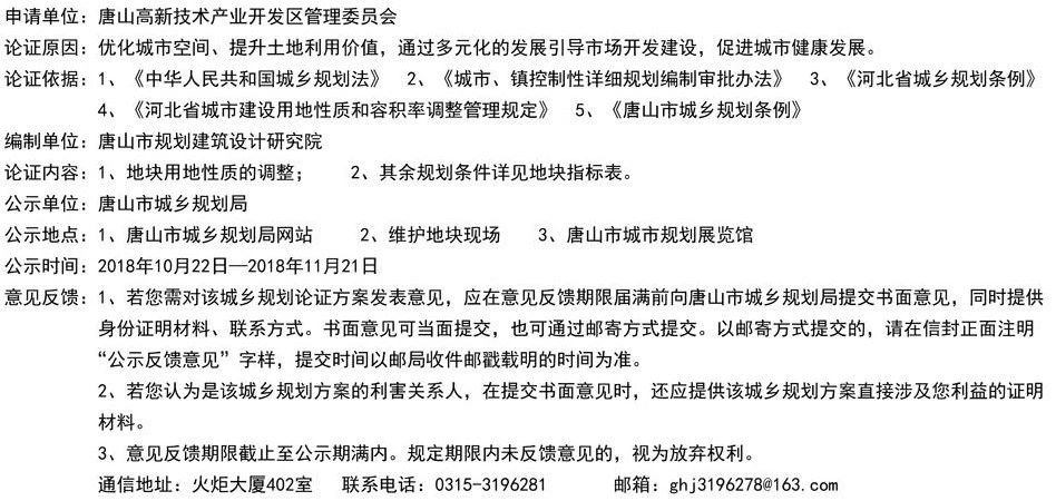
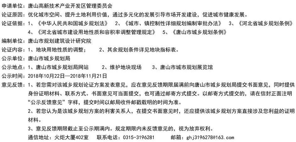
10月23日,唐山市城乡规划局网站对高新区三个地块的控规动态维护方案进行公示,地块的用地性质将进行调整。
这三个地块分别是:唐山市中心城区中心片区B02、B03控制单元学院路荣华道局部地块(瓦官庄区域);
唐山市中心城区中心片区D1控制单元龙华道北侧、火炬路西侧和开三路西侧局部地块(许鄄子区域);
唐山市中心城区中心片区D1、D2控制单元荣华道北侧、太原路东侧、清华道南侧、工农路西侧局部地块(马家屯区域)。

具体内容看这里↓↓
唐山市中心城区中心片区B02、B03控制单元学院路荣华道局部地块(瓦官庄区域)控规动态维护方案公示

7c3662deeb65ab1383699a320ecd774c.jpg


f95e873d137e7ad1641138ff21d41749.jpg

52c716fb165b109c2f751b399b4d8340.jpg

c69a2da7fc4bce758e892bf762e5c013.jpg

6d688e8f2dd8f195365c6b596745bd9c.jpg

唐山市中心城区中心片区D1控制单元龙华道北侧、火炬路西侧和开三路西侧局部地块(许鄄子区域)控规动态维护方案公示

d29d0c4d406de2f1f84e9d0342bbc700.jpg


f6fde4d3ee76a8bc0668e414ffb6cbeb.jpg

8f80bc5eb4b0d0f929e850f91d7a0c3c.jpg

515e5b39f9825a94b45db892ff0e942b.jpg


574e6cc315d11d5c3fd0de489372ed0a.jpg

唐山市中心城区中心片区D1、D2控制单元荣华道北侧、太原路东侧、清华道南侧、工农路西侧局部地块(马家屯区域)控规动态维护方案公示

fbf9e13bf3d59c53d8474b7aff0bf996.jpg


613552d2a2cb5e1b86799c20443264b4.jpg

ad3cd21843fe0def1fa21dde84589aac.jpg

5759b8aeeb5951ee31c9292b4012a8bc.jpg

b7b2defd9eaf6713ffa1971791ad9f60.jpg
返回列表 使用道具 举报
条评论
您需要登录后才可以回帖 登录 | 立即注册
相关推荐
©2001-2021 唐山信息港 http://www.tsxxg.com冀ICP备16001780号-4
首页联系我们客服微信:14369595Comsenz Inc.
bdall.peaapk.com xtrb.peaapk.com hdwxxg.peaapk.com qhdceo.peaapk.com tsxxg.peaapk.com lyshangdu.peaapk.com hsrb.peaapk.com lanfxx.peaapk.com chengdenews.peaapk.com szyongdian.peaapk.com dtnews.peaapk.com yqnews.peaapk.com changzhinews.peaapk.com jcnews.peaapk.com sxjzxww.peaapk.com sxycrb.peaapk.com lfxww.peaapk.com sxllnews.peaapk.com nmgnews.peaapk.com baotounews.peaapk.com tlsxxg.peaapk.com bynesrmtzx.peaapk.com shenyangx.peaapk.com dlxxgs.peaapk.com northtimes.peaapk.com jilin.peaapk.com ccxxg.peaapk.com 0437.peaapk.com ybrbnews.peaapk.com avapk