唐山这家银行严重违法审慎经营规则!
唐山信息港 发表于:2018-10-24 22:37 复制链接 看图 发表新帖
阅读数:7259
银保监会网站23日公布的行政处罚信息公开表(唐银监罚决字〔2018〕5号、6号、7号)显示,河北唐山农村商业银行股份有限公司严重违反审慎经营规则,被唐山银监分局罚款一百万元。此外,吴铁军、李建国两人承担领导责任,被给予警告。

ef09c5b23a67315398012fe49f7959da.jpg
 唐银监罚决字〔2018〕5号显示,河北唐山农村商业银行股份有限公司严重违反审慎经营规则,唐山银监分局依据《中华人民共和国银行业监督管理法》四十六条,罚款一百万元。

835c6c98008cb7c9c5ab7834576826e2.jpg
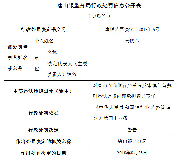
  唐银监罚决字〔2018〕6号显示,吴铁军对唐山农商银行严重违反审慎经营规则违法违规问题承担领导责任,唐山银监分局依据《中华人民共和国银行业监督管理法》四十八条,给予其警告的行政处罚。

2fde18de4a4d58db26041bdee6720274.jpg
  唐银监罚决字〔2018〕7号显示,李建国对唐山农商银行严重违反审慎经营规则违法违规问题承担领导责任,唐山银监分局依据《中华人民共和国银行业监督管理法》四十八条,给予其警告的行政处罚。
返回列表 使用道具 举报
条评论
您需要登录后才可以回帖 登录 | 立即注册
相关推荐
©2001-2021 唐山信息港 http://www.tsxxg.com冀ICP备16001780号-4
首页联系我们客服微信:14369595Comsenz Inc.
bdall.peaapk.com xtrb.peaapk.com hdwxxg.peaapk.com qhdceo.peaapk.com tsxxg.peaapk.com lyshangdu.peaapk.com hsrb.peaapk.com lanfxx.peaapk.com chengdenews.peaapk.com szyongdian.peaapk.com dtnews.peaapk.com yqnews.peaapk.com changzhinews.peaapk.com jcnews.peaapk.com sxjzxww.peaapk.com sxycrb.peaapk.com lfxww.peaapk.com sxllnews.peaapk.com nmgnews.peaapk.com baotounews.peaapk.com tlsxxg.peaapk.com bynesrmtzx.peaapk.com shenyangx.peaapk.com dlxxgs.peaapk.com northtimes.peaapk.com jilin.peaapk.com ccxxg.peaapk.com 0437.peaapk.com ybrbnews.peaapk.com avapk