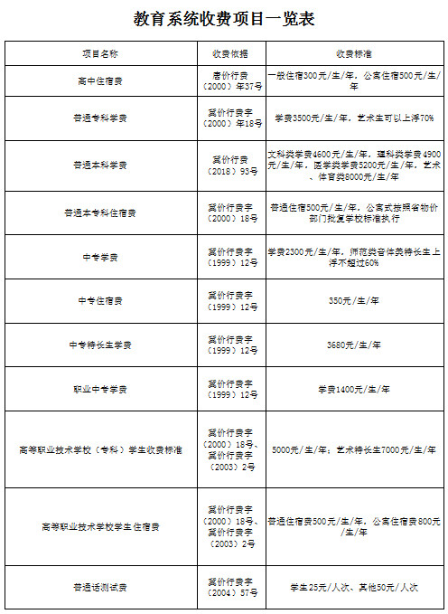
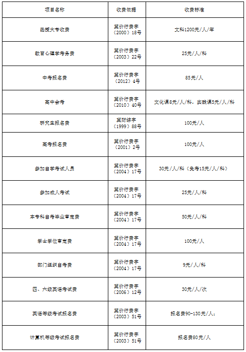
唐山市教育局发布的这个收费表,对各类学校收费标准进行公布!
唐山信息港 发表于:2018-8-4 13:11 复制链接 看图 发表新帖
阅读数:5697
日前,唐山市教育局网站发布《教育系统收费项目一览表》,对各类学校收费标准进行公布。
92a7ec4c7af5c5506e442cb401a40d39.jpg

a8186b49d3a86fc772b6c3c381003cdf.png

4d05d5fc30344610c41ac21761127153.jpg


来源:唐山发布
返回列表 使用道具 举报
条评论
您需要登录后才可以回帖 登录 | 立即注册
相关推荐
©2001-2021 唐山信息港 http://www.tsxxg.com冀ICP备16001780号-4
首页联系我们客服微信:14369595Comsenz Inc.
bdall.peaapk.com xtrb.peaapk.com hdwxxg.peaapk.com qhdceo.peaapk.com tsxxg.peaapk.com lyshangdu.peaapk.com hsrb.peaapk.com lanfxx.peaapk.com chengdenews.peaapk.com szyongdian.peaapk.com dtnews.peaapk.com yqnews.peaapk.com changzhinews.peaapk.com jcnews.peaapk.com sxjzxww.peaapk.com sxycrb.peaapk.com lfxww.peaapk.com sxllnews.peaapk.com nmgnews.peaapk.com baotounews.peaapk.com tlsxxg.peaapk.com bynesrmtzx.peaapk.com shenyangx.peaapk.com dlxxgs.peaapk.com northtimes.peaapk.com jilin.peaapk.com ccxxg.peaapk.com 0437.peaapk.com ybrbnews.peaapk.com avapk