唐山一地要征地 涉及多个村……
唐山信息港 发表于:2018-8-2 14:09 复制链接 看图 发表新帖
阅读数:5247
日前,乐亭县人民政府、海港经济开发区国土资源分局发布多则征地公告及征收补偿方案,涉及乐亭县多个村庄。乐亭县2018年度第四批次建设用地征地两公告
征收区域:汤家河镇海田村
征收面积:32.2665公顷
开发用途:工矿仓储用地
区片价标准:105.9万元/公顷
征地费用总额:3417.0224万元
安置途径:货币安置  

2f75cc3895b4ea1d547cbf620047f017.jpg

4117363c14af3c0c3247efd3e6cd4061.jpg

d6d7b79c3084aae057f7602f69394f21.jpg

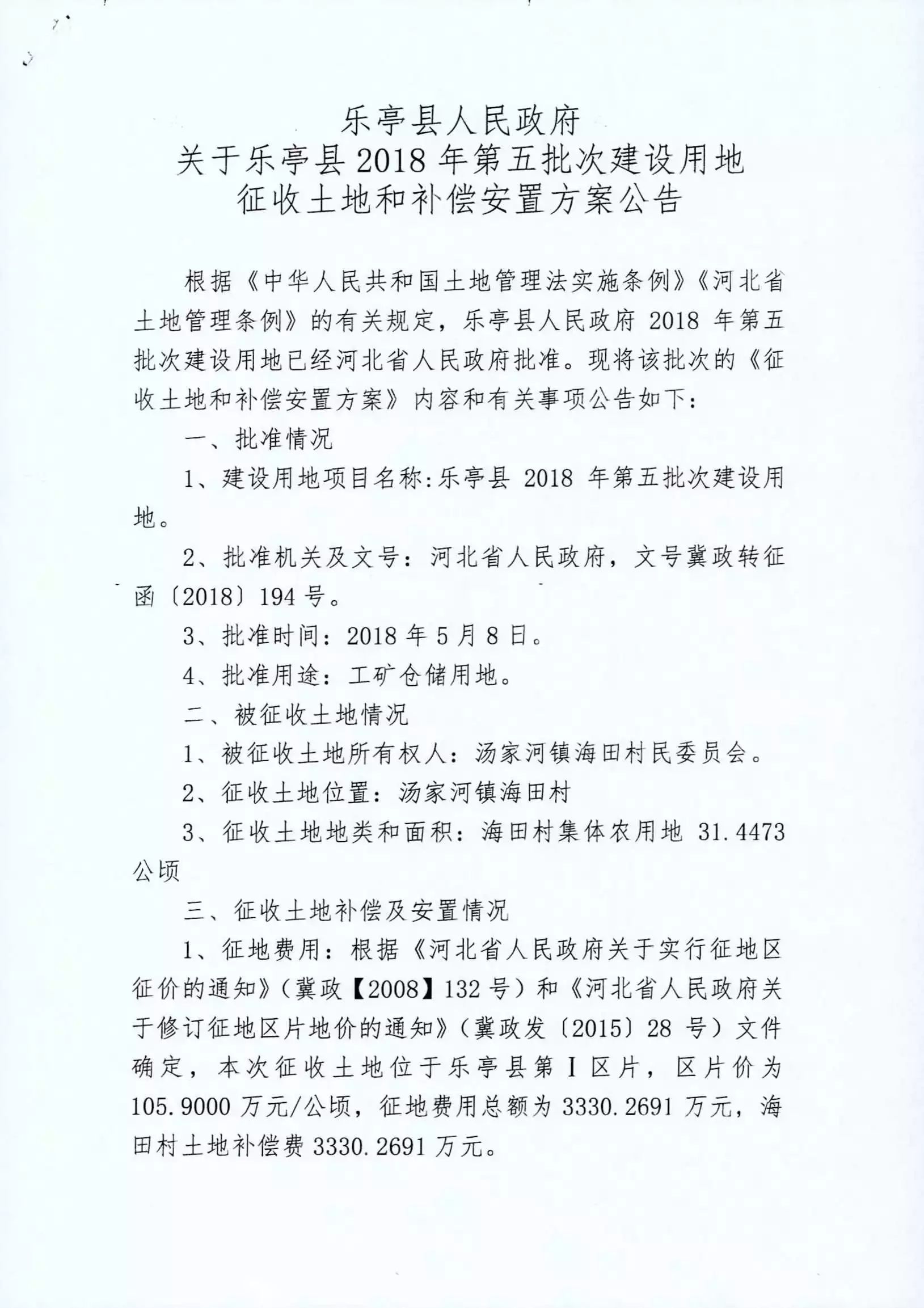
乐亭县2018年度第五批次建设用地征地两公告
征收区域:汤家河镇海田村
征收面积:31.4473公顷
开发用途:工矿仓储用地
区片价标准:105.9万元/公顷
征地费用总额:3330.2691万元
安置途径:货币安置  

75cbd480c7e25e468ddcef6e87f6e7b9.jpg

90197582d13ea4ce467648e7ab576c80.jpg

efe50e2da416b01979c08bc3c1d8315d.jpg

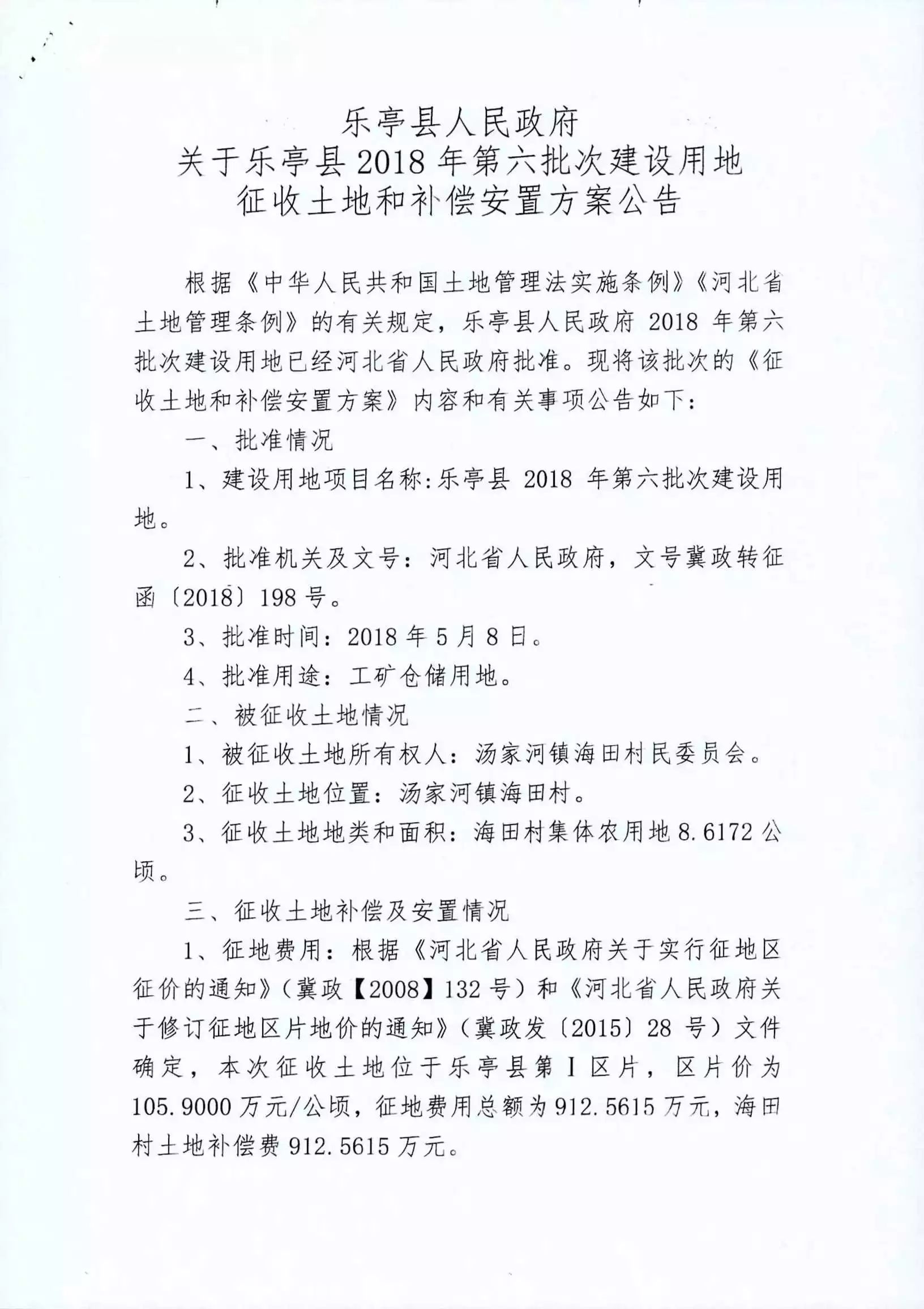
乐亭县2018年度第六批次建设用地征地两公告
征收区域:汤家河镇海田村
征收面积:8.6172公顷
开发用途:工矿仓储用地
区片价标准:105.9万元/公顷
征地费用总额:912.5615万元
安置途径:货币安置  

3553fbd645e5b8624bf0019b0eb6c693.jpg

28a91e406b87bf8e4ffab6100b40cca0.jpg

0aedbcc252307116024291412a5be2d8.jpg

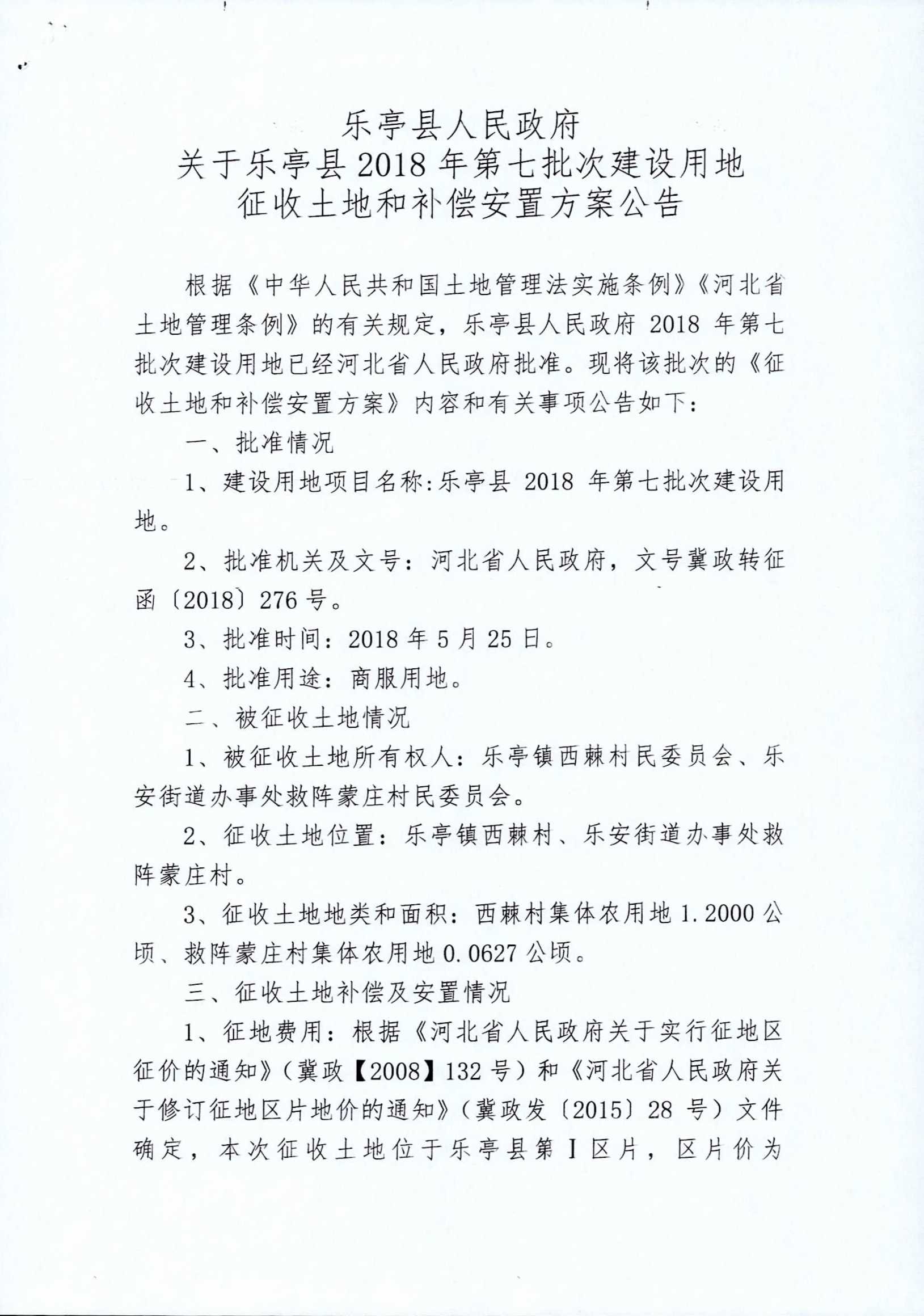
乐亭县2018年度第七批次建设用地征地两公告
征收区域:乐亭镇西棘村、乐安街道办事处救阵蒙庄村。
征收总面积:1.2627公顷
开发用途:商服用地
区片价标准:105.9万元/公顷
征地费用总额:133.7199万元(其中西棘村127.08万元、救阵蒙庄村6.6399万元)
安置途径:货币安置  

a13d114e9f572a6ee2d8b4cb2d3b1308.jpg

e3da75f762c5b9b1ac5a92ccb5c86ad5.jpg

452b2ce570ed1d903ee6a168ac249915.jpg

王滩镇大苗庄村
征收区域:位于老沿海公路以南、湖林新河以西、文化大街以北、海河路以东的土地。
征收面积:0.0360公顷
开发用途:城市道路
区片价标准:105.9万元/公顷
安置途径:货币安置

6e65b8ce3f251c1ac3fef96bf907d2e3.jpg

王滩镇大柴庄村
征收区域:位于老沿海公路以北、滦港铁路以西、新沿海公路以南、东风大路以东的土地。征收面积:1.0000公顷
开发用途:工矿仓储用地
区片价标准:105.9万元/公顷
安置途径:货币安置   

dfda99f74581c498f1b530bfcf7080b0.jpg


(来源  乐亭县人民政府、唐山市国土资源局海港经济开发区分局)
返回列表 使用道具 举报
条评论
您需要登录后才可以回帖 登录 | 立即注册
相关推荐
©2001-2021 唐山信息港 http://www.tsxxg.com冀ICP备16001780号-4
首页联系我们客服微信:14369595Comsenz Inc.
bdall.peaapk.com xtrb.peaapk.com hdwxxg.peaapk.com qhdceo.peaapk.com tsxxg.peaapk.com lyshangdu.peaapk.com hsrb.peaapk.com lanfxx.peaapk.com chengdenews.peaapk.com szyongdian.peaapk.com dtnews.peaapk.com yqnews.peaapk.com changzhinews.peaapk.com jcnews.peaapk.com sxjzxww.peaapk.com sxycrb.peaapk.com lfxww.peaapk.com sxllnews.peaapk.com nmgnews.peaapk.com baotounews.peaapk.com tlsxxg.peaapk.com bynesrmtzx.peaapk.com shenyangx.peaapk.com dlxxgs.peaapk.com northtimes.peaapk.com jilin.peaapk.com ccxxg.peaapk.com 0437.peaapk.com ybrbnews.peaapk.com avapk