这些唐山人忧、盼、急的热点难点问题,设定完成时限啦!速来围观!
唐山信息港 发表于:2018-7-17 13:16 复制链接 看图 发表新帖
阅读数:7710
近日,我市将纳入攻坚行动的任务清单陆续公示,设定完成时限,接受社会各界监督。“一问责八清理”整改“回头看”重点解决问题清单(第一批、第二批)详情如下

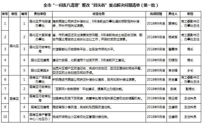
公示"一问责八清理"整改"回头看"重点问题清单①
为进一步推动全市“一问责八清理”整改“回头看”向纵深发展,经市领导小组决定,于即日起在全市开展为期三个月的“找准问题症结、合力集中攻坚专项行动”,确实解决一批社会关注度高、企业和群众所忧所盼所急的热点、难点问题,更好地提升企业和群众的获得感,进一步打造“四最”营商环境。
现将纳入攻坚行动的任务清单陆续公示,作出承诺,接受社会各界监督,监督电话0315-2806366。

市“一问责八清理”整改“回头看”领导小组办公室
2018年7月12日

e0eb29cd1a4b8aa1987acfe011d5dae3.jpg

公示"一问责八清理"整改"回头看"重点问题清单②
为进一步推动全市“一问责八清理”整改“回头看”向纵深发展,经市领导小组决定,在全市开展为期三个月的“找准问题症结、合力集中攻坚”专项行动,确实解决一批社会关注度高、企业和群众所忧所盼所急的热点、难点问题,更好地提升企业和群众的获得感,进一步打造“四最”营商环境。
现将纳入攻坚行动的第二批任务清单予以公示,作出承诺,接受社会各界监督,监督电话0315-2806366。

市“一问责八清理”整改“回头看”领导小组办公室
2018年7月15日

f211e8522a57ac2e487d85ea4e108306.jpg

唐山发布(tangshanpress)综合整理出品
返回列表 使用道具 举报
条评论
您需要登录后才可以回帖 登录 | 立即注册
相关推荐
©2001-2021 唐山信息港 http://www.tsxxg.com冀ICP备16001780号-4
首页联系我们客服微信:14369595Comsenz Inc.
bdall.peaapk.com xtrb.peaapk.com hdwxxg.peaapk.com qhdceo.peaapk.com tsxxg.peaapk.com lyshangdu.peaapk.com hsrb.peaapk.com lanfxx.peaapk.com chengdenews.peaapk.com szyongdian.peaapk.com dtnews.peaapk.com yqnews.peaapk.com changzhinews.peaapk.com jcnews.peaapk.com sxjzxww.peaapk.com sxycrb.peaapk.com lfxww.peaapk.com sxllnews.peaapk.com nmgnews.peaapk.com baotounews.peaapk.com tlsxxg.peaapk.com bynesrmtzx.peaapk.com shenyangx.peaapk.com dlxxgs.peaapk.com northtimes.peaapk.com jilin.peaapk.com ccxxg.peaapk.com 0437.peaapk.com ybrbnews.peaapk.com avapk