我大唐山V5!新建24个钢铁项目,投资近2000亿!
唐山信息港 发表于:2018-7-11 07:52 复制链接 看图 发表新帖
阅读数:5068
精选1949年建国之后至2018年5月炼铁生产的实际案例,结合最先进的模糊理论、大数据和工业智能制造等先进理论和技术,从实际出发,为高炉从业者打造最为实用的案例文集。案例文集定价200元,钢铁精英会员150元,有意向的朋友加微信xie215727208,发送地址和联系方式!

ba9ea866e6655573ced37d9d0d3b54e9.jpg

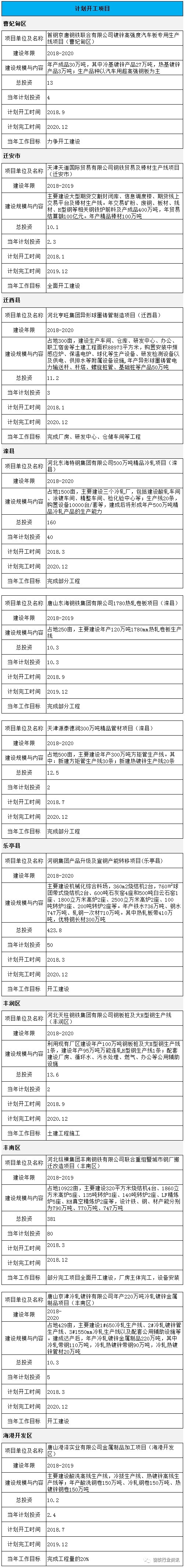
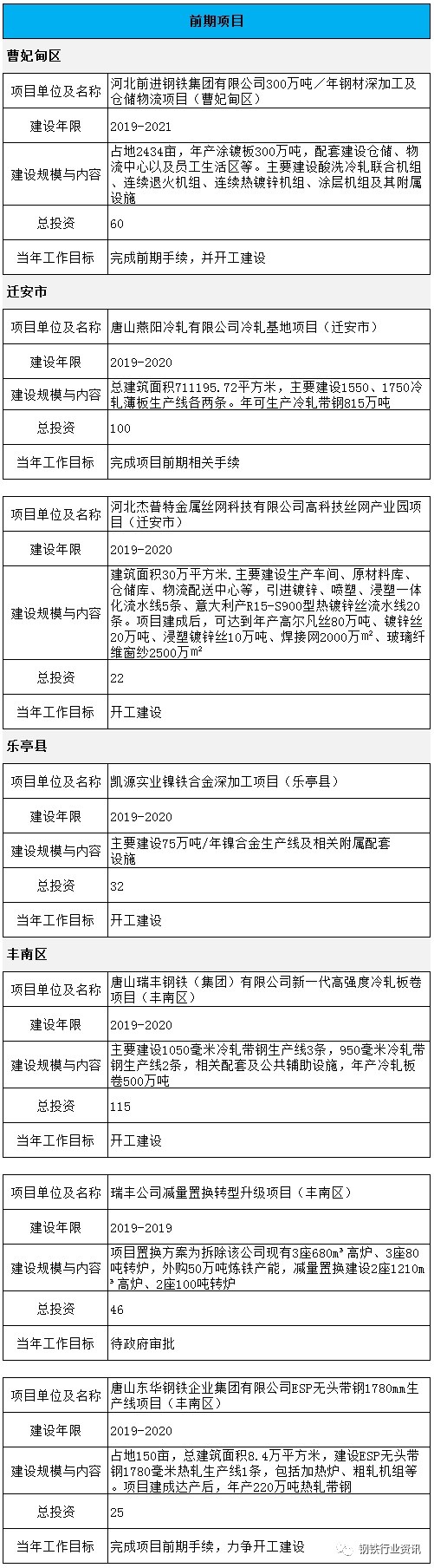
就在近日,唐山市公布了2018年重点项目计划,计划中涉及钢铁行业的项目共计24个左右,总投资额近2000亿(1779.9亿元)。其中计划开工项目11个、投资总额1056亿元;续建项目6个、投资总额353.9亿元;前期项目7个、投资总额400亿元。

d03924f27fdcab367b35ef71fbe215f3.jpg

ed04f95b92a2b5187dd488b434498734.jpg

8d790a08f6f349913704c37b67275f0f.jpg

c76c34b38af1fe3c847360a6a97652a1.jpg

近日,唐山市委、市政府召开加快建设环渤海地区新型工业化基地推进大会。会议动员全市上下强化担当,抢抓机遇,发挥优势,全面加快环渤海地区新型工业化基地建设步伐,以新型工业化奋力开创唐山高质量发展新局面。
省委常委、市委书记王浩出席会议并讲话,市委副书记、市长丁绣峰主持会议。市四大班子领导、市法检“两长”出席会议。省重点工作第五督查组组长左晓龙应邀出席会议。
王浩在讲话中指出,
工业是唐山的立市之本、强市之基、富民之要。努力建成环渤海地区新型工业化基地,是全市人民的共同愿景,事关唐山未来发展和前途命运。
全市上下要切实把思想和行动统一到新时代建设环渤海地区新型工业化基地的战略部署上来,树立工业由大变强的鲜明导向,凝聚转型发展的强烈共识,彰显以新型工业化推动高质量发展的坚定决心,强力推进环渤海地区新型工业化基地建设实现新突破。
王浩强调,
唐山有深厚的工业底蕴、庞大的工业规模、完备的工业体系、优越的区位交通、充足的资本、良好的空间平台布局、高素质产业工人和企业家队伍等基础和优势,必须把比较优势转化为转型发展的胜势。
按照高质量发展要求,以创新发展能力强、绿色发展能力强、融合发展能力强、支撑带动能力强、产业竞争能力强、持续发展能力强为标志,做强四大主导产业,做大五大新兴产业,做优四大生产性服务业,着力构建“4+5+4”现代产业体系,助推新型工业化基地建设进程,为加快实现“三个努力建成”“三个走在前列”和“两个率先”目标提供坚实支撑。
要突出重点,抓住关键,强力推进环渤海地区新型工业化基地建设实现新突破。建设环渤海地区新型工业化基地,必须加快构建“4+5+4”现代产业体系,
“4”就是做强精品钢铁、装备制造、现代化工、新型建材及装配式住宅四大支柱产业;
“5”就是做大智能轨道交通、机器人、电子及智能仪表、动力电池、节能环保五大新兴产业;
“4”就是做优现代物流、现代金融、新兴信息服务、研发设计四大生产性服务业。
一要着力在做强支柱产业上攻坚突破。抓好精品钢铁产业,通过降总量、优布局、提品质、延链条、治污染,推进由唐山钢铁冶炼大市向钢铁产业大市和钢铁产业强市转变。抓好装备制造产业,依托钢铁产业,向下游延伸,依托海洋优势,在发展海洋重工产业上实现突破。抓好现代化工产业,坚持安全、集聚、绿色、高端发展方向,实现从传统化工到现代化工、精细化工、化工新材料的产业演进。抓好新型建材及装配式住宅产业,突出新型、绿色、高端、优质,培育建筑建材产业链条。
二要着力在做大新兴产业上攻坚突破。致力于建设现代化经济体系,下大力做大轨道交通装备、机器人、电子及智能仪表、动力电池、节能环保等五大新兴产业,促其尽快成长壮大,形成撑起唐山高质量发展的“四梁八柱”。
三要着力在做优生产性服务业上攻坚突破。围绕制造业与服务业深度融合,着力做优现代物流、现代金融、新兴信息服务、研发设计等四大生产性服务业,为工业转型升级注入活力、提供支撑。
四要着力在园区平台建设上攻坚突破。按照“全市一盘棋、各园有特色”的要求,提升园区建设水平,推进产业布局园区化、园区产业化、产业项目高端化、园区体制机制科学化,推动园区成为聚集现代化经济体系的平台和载体。
五要着力在骨干企业培育上攻坚突破。在培育龙头企业、提升中小企业实力上下功夫,扶持、服务企业做大做强,为建设环渤海地区新型工业化基地提供支撑。
六要着力在重点项目建设上攻坚突破。进一步强化“以项目看发展论英雄”的理念,引导现有企业抓项目,围绕产业转型升级抓项目,强化招商合作抓项目,以高质量项目支撑高质量发展。
七要着力在创新能力塑造上攻坚突破。牢固树立科技是核心竞争力的思想,坚持开放兼容、标准引领、质量为先,加快科技创新,促进企业管理创新,推进品牌价值创新,全面增强工业发展内生动力。
八要着力在人才培育引进上攻坚突破。面向全国、放眼全球,拿出真金白银,大力引进高层次领军人才和高技能紧缺人才,引进大学大校大院大所,加强企业家队伍建设,尽快在唐山形成人人渴望成才、人人努力成才、人人皆可成才、人人尽展其才的良好局面。
九要着力在完善落实政策上攻坚突破。认真落实市委、市政府《关于加快建设环渤海地区新型工业化基地的意见》和各项配套政策,用导向明确、引领性强、含金量高的政策措施,推动优质要素向新型工业化聚集,支持企业创新发展,支持企业家干事创业。
ebea7fc5a31addf2f63f2a65838fa93d.jpg
返回列表 使用道具 举报
条评论
您需要登录后才可以回帖 登录 | 立即注册
相关推荐
©2001-2021 唐山信息港 http://www.tsxxg.com冀ICP备16001780号-4
首页联系我们客服微信:14369595Comsenz Inc.
bdall.peaapk.com xtrb.peaapk.com hdwxxg.peaapk.com qhdceo.peaapk.com tsxxg.peaapk.com lyshangdu.peaapk.com hsrb.peaapk.com lanfxx.peaapk.com chengdenews.peaapk.com szyongdian.peaapk.com dtnews.peaapk.com yqnews.peaapk.com changzhinews.peaapk.com jcnews.peaapk.com sxjzxww.peaapk.com sxycrb.peaapk.com lfxww.peaapk.com sxllnews.peaapk.com nmgnews.peaapk.com baotounews.peaapk.com tlsxxg.peaapk.com bynesrmtzx.peaapk.com shenyangx.peaapk.com dlxxgs.peaapk.com northtimes.peaapk.com jilin.peaapk.com ccxxg.peaapk.com 0437.peaapk.com ybrbnews.peaapk.com avapk