唐山这些地方的土地将被征收,补偿标准确定!
唐山信息港 发表于:2018-6-12 14:11 复制链接 看图 发表新帖
阅读数:4477
6月6日,唐山市国土资源局古冶区分局发布征地告知书,拟征收范各庄镇尖角村和大安各庄村的三块土地,用作工矿仓储用地,区片价标准为每公顷107.25万元。

古冶区范各庄镇尖角村

征收区域:村南(东至:大安各庄村;西至:尖角村;南至:国义道;北至:唐山国义特种钢铁有限公司)的土地
征收面积:约19.1940公顷
开发用途:工矿仓储用地
区片价标准:每公顷107.25万元
安置途径:货币安置

98794a3b9940bb079bb7934db493c427.jpg

古冶区范各庄镇大安各庄村

征收区域:村西(东至:大安各庄村;西至:唐山国义特种钢铁有限公司;南至:唐山国义特种钢铁有限公司;北至:唐山国义特种钢铁有限公司)的土地
征收面积:约0.4010公顷
开发用途:工矿仓储用地
区片价标准:每公顷107.25万元
安置途径:货币安置

07fe4846ceb3e37e79c2fb93bf9c81d8.jpg

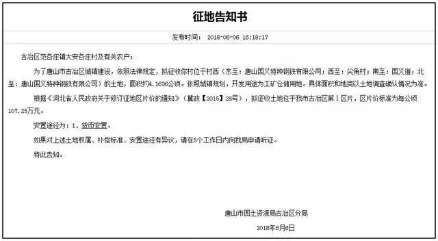
古冶区范各庄镇大安各庄村

征收区域:村西(东至:唐山国义特种钢铁有限公司;西至:尖角村;南至:国义道;北至:唐山国义特种钢铁有限公司)的土地
征收面积:约4.1636公顷
开发用途:工矿仓储用地
区片价标准:每公顷107.25万元
安置途径:货币安置

来源:古冶区人民政府网站
4c7a2b7de974eb995018664769356c21.jpg
返回列表 使用道具 举报
条评论
您需要登录后才可以回帖 登录 | 立即注册
相关推荐
©2001-2021 唐山信息港 http://www.tsxxg.com冀ICP备16001780号-4
首页联系我们客服微信:14369595Comsenz Inc.
bdall.peaapk.com xtrb.peaapk.com hdwxxg.peaapk.com qhdceo.peaapk.com tsxxg.peaapk.com lyshangdu.peaapk.com hsrb.peaapk.com lanfxx.peaapk.com chengdenews.peaapk.com szyongdian.peaapk.com dtnews.peaapk.com yqnews.peaapk.com changzhinews.peaapk.com jcnews.peaapk.com sxjzxww.peaapk.com sxycrb.peaapk.com lfxww.peaapk.com sxllnews.peaapk.com nmgnews.peaapk.com baotounews.peaapk.com tlsxxg.peaapk.com bynesrmtzx.peaapk.com shenyangx.peaapk.com dlxxgs.peaapk.com northtimes.peaapk.com jilin.peaapk.com ccxxg.peaapk.com 0437.peaapk.com ybrbnews.peaapk.com avapk