唐山这个地方招聘事业编制人员27名,报名从速!
唐山信息港 发表于:2018-5-29 19:49 复制链接 看图 发表新帖
阅读数:4809
唐山职业技术学院
2018年公开选聘高层次人才实施方案

根据《事业单位人事管理条例》(国务院第652号令)、《河北省事业单位公开招聘工作人员暂行办法》(冀人社发〔2011〕9号)文件精神,为满足我单位对高层次人才的需要,经上级批准,拟采取选聘方式面向社会公开招聘事业编制人员27名,现制定选聘方案如下:

一、单位基本情况
唐山职业技术学院是2001年4月30日经河北省人民政府批准、国家教育部备案的全日制公办普通高等职业院校。至今已有67年办学历史。2010年被河北省教育厅、财政厅遴选为重点建设的示范性高职院校。2016年,学院被确定为全国优质高等职业院校建设立项单位。
学院的主要职责是以习近平新时代中国特色社会主义思想和党的十九大精神为指导,认真贯彻落实党的教育方针,坚定正确的办学方向,服务“四个全面”战略布局和创新驱动发展战略,以立德树人为根本,以服务发展、促进就业为宗旨,培养高素质技术技能型人才。

二、选聘原则和方式
坚持德才兼备,民主、公开、竞争、择优的原则,实行公开选聘,在考试、考察的基础上择优聘用。
采取选聘方式,其中笔试、面试(或试讲)等工作由我院负责组织实施。

三、选聘条件
(一)应聘人员应具备以下基本条件
1.具有中华人民共和国国籍;
2.遵守宪法和法律;
3.具有良好的品行和职业道德;
4.具有与选聘岗位要求相适应的学历学位(全日制普通类硕士研究生以上学历学位)、专业、年龄和技能条件;留学回国人员须提供教育部出具的国外学历学位认证书;
5.适应岗位要求的身体条件;
6.具备岗位所需要的其他条件;
7.应聘人员毕业时间截止到2018年7月31日之前。
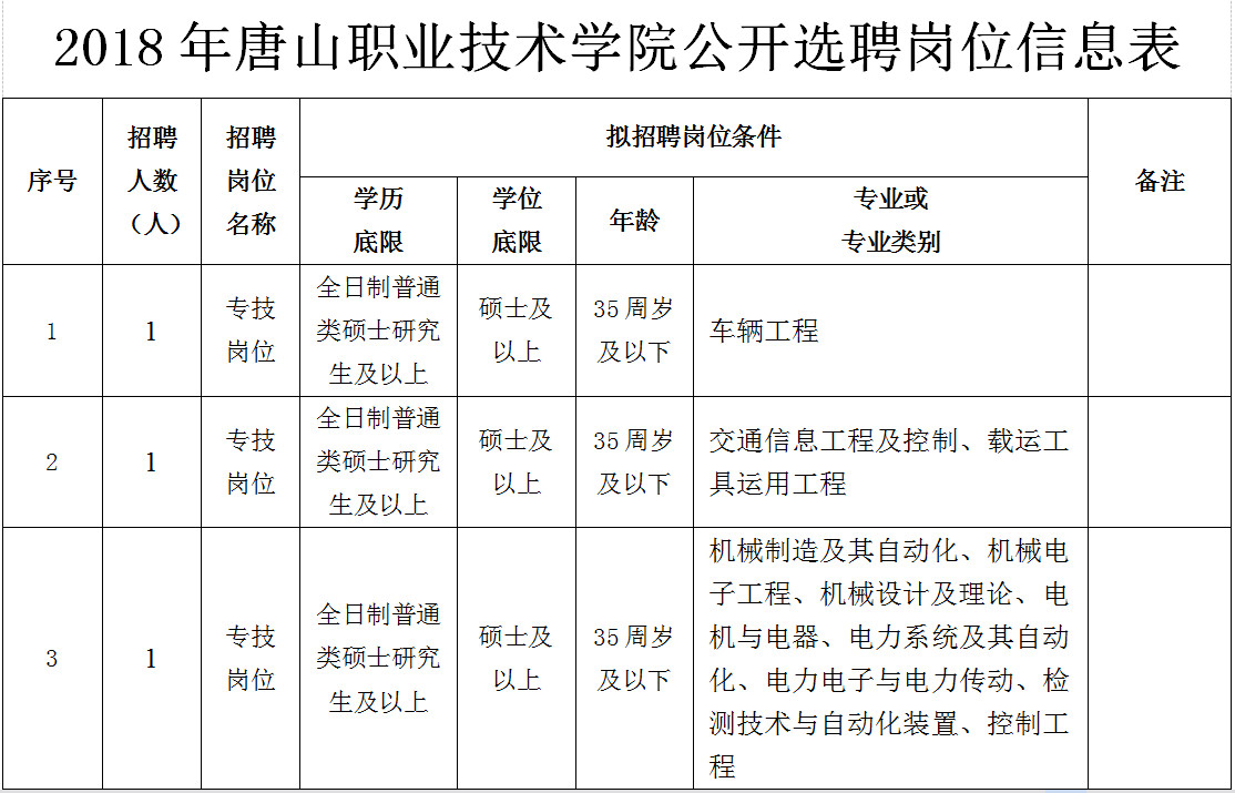
(二)岗位条件

cf6b356a71dc82d1f4047132bae2c1ae.jpg

e7562f6bdd07123b222fe5f52331f849.jpg

c4b10882938b70d35fc1fae95da8851d.jpg

7fd8396d09ab4b747d9e324c20036fcf.jpg

27d0ac4c6c1d262a12928657bc201aae.jpg
岗位条件详见《唐山职业技术学院2018年公开选聘高层次人才岗位信息表》 (附件)。凡涉及到年龄、工作年限等需要确定时间的,计算日期截止到2018年5月31日。
博士研究生年龄45周岁及以下,特别优秀的可适当放宽。
(三)有下列情形之一的人员不得报考
1.曾因犯罪受过刑事处罚的、曾被开除公职的人员;
2.现役军人;
3.报考聘用后即构成回避关系的人员;
4.法律、法规规定不得招聘为事业单位工作人员的其他情形人员。

四、选聘程序
(一)发布信息。
2018年5月28日至6月30日,在唐山事业单位招聘网(www.tssydwzpw.com)、唐山人才网(www.tsrcw.com)、唐山市教育局(http://www.ts-edu.gov.cn)和唐山职业技术学院网站(http://www.tsvtc.edu.cn)发布选聘信息,包括选聘单位、选聘数额、岗位条件、单位信息(网址及邮箱、联系人、联系电话、传真电话等相关信息)。
(二)报名
1.现场报名。7月2日至6日,在学院人事处现场收集应聘人员报名材料。
2.网上报名。5月下旬至6月30日,唐山市教育局网站(www.ts-edu.gov.cn)和唐山职业技术学院官网(www.tsvtc.edu.cn)发布选聘公告、岗位条件表,指定专人解答问题,收集应聘人员通过邮件、传真等方式递交的报名材料。
3.报名要求。每名应聘人员限报一个岗位。应聘人员可现场或通过邮件、传真等方式递交报名表;须7月2日至6日现场提交本人身份证、本科和研究生阶段毕业证及学位证(留学回国人员须提供教育部出具的国外学历学位认证书)、资格证等能证明岗位条件要求的相关材料原件和复印件、4张近期2寸免冠照片。报名与考试时使用的身份证必须一致。
(三)资格审查
7月2日至6日学院选聘工作领导小组办公室依照发布的选聘条件对应聘人员材料进行审核。
7月9日至10日在唐山职业技术学院官网(www.tsvtc.edu.cn)发布通过资格审查的人员名单,未通过资格审查的不再另行通知。
7月11日至12日由本人凭身份证领取准考证。
在选聘过程中,应聘人员须如实提交有关信息和材料,凡本人填写信息不真实、不完整或填写错误的,责任自负;弄虚作假的,一经查实即取消考试资格或聘用资格。
(四)考试内容、时间、地点
1、笔试
笔试内容:高等教育学、高等教育心理学及时事政治共三部分。
笔试时间:7月13日。笔试采用百分制,由学院组织专家统一命题,统一阅卷。根据笔试成绩高低,按不大于3:1的岗位比例,确定进入面试的人员;临床医学类、口腔医学类不设定比例。
符合学院2018年选聘计划岗位要求的博士研究生,直接进入面试,不设定比例。
7月16日在唐山职业技术学院官网(www.tsvtc.edu.cn)发布进入面试人员名单。未进入面试的不再另行通知。
2、面试(或试讲)
面试时间:7月18日。
面试方法:面试采用百分制。由评审专家提问,应聘者回答,时间不超过8分钟。
应聘教师岗位的还须进行试讲(采用板书教学方式)。试讲内容为应聘专业高职通用教材,由评委指定章节,试讲时间约20分钟,评委按试讲测评标准评分。应聘教师岗位面试成绩=答题成绩×50%+试讲成绩×50%。应聘非教师岗位面试成绩=答题成绩。面试成绩低于60分的,不予聘用。
应聘人员总成绩=笔试成绩×40%+面试成绩×60%
7月19日应聘者可在唐山职业技术学院官网(www.tsvtc.edu.cn)查询成绩,学院官网公布进入体检人员名单,未进入体检的不再另行通知。
(五)体检
7月下旬,由学院组织到指定的县级以上综合医院进行体检。体检按体检人数与聘用人数1:1的比例,依据应聘人员总成绩从高分到低分确定体检人选。如比例内应聘人员总成绩出现并列,笔试成绩高者居前。体检项目和标准参照《公务员录用体检通用标准(试行)》执行,体检费用自理。因体检不合格予以淘汰,出现的岗位空缺,由同一岗位总成绩的下一名递补。
(六)考察
8月,对体检合格人选进行考察。考察分为两种情况:
1.对应届毕业生的考察:查阅档案、到拟聘用人员所在村(居)委会及其户口所在地派出所或因升学等其他原因迁出地的村(居)委会及其户口原所在地派出所了解情况,与拟聘用人员面谈,并由村(居)委会及派出所分别出具关于拟聘用人员政历及现实表现的文字证明(加盖公章)。
2.对其他人员的考察:考察内容、程序、方式在市人力资源和社会保障局人力资源市场处指导下按照《河北省机关事业单位干部调配方法》(冀办发[2014]40号)有关考察的要求执行。
考察不合格人选,取消拟聘人选资格,并从应聘同一岗位人员中总成绩的下一名进行递补。
(七)公示
考察完成后,将考察结果和拟聘用人员信息报市人力资源和社会保障局事业单位人事管理处,9月下旬在唐山市教育局网站(www.ts-edu.gov.cn)和唐山职业技术学院官网(www.tsvtc.edu.cn)进行公示,公示期7个工作日。
(八)聘用
拟聘人选确定后,学院提出聘用意见,填写《河北省事业单位公开招聘工作人员审批表》一式三份,连同选聘情况报告、拟聘人员名册报市人力资源和社会保障局办理相关审批手续。被聘用人员按相关政策规定实行试用期,试用期一并计算在聘用合同期限内。试用期满考核合格的,予以正式聘用,不合格的,取消聘用。
选聘工作各环节具体时间应聘人员可查询唐山市教育局网站(www.ts-edu.gov.cn)和唐山职业技术学院官网(www.tsvtc.edu.cn)。同时应聘人员应随时保持电话畅通,以便工作人员能够及时联系,接受电话通知。

五、组织机构
为加强对本次选聘工作的组织领导,确保选聘工作规范有序进行,在市教育党委领导下成立学院高层次人才选聘工作领导小组,负责学院高层次人才选聘的组织指导工作;领导小组下设办公室,负责选聘的具体实施工作。
(一)领导小组
组 长: 学院党委书记
副组长:学院领导班子其他成员
成 员:组织部、人事处、教务处、纪委监察审计处主要负责人
(二)领导小组办公室
主 任:主管人才工作和人事工作的党委副书记、副院长
副主任:人事处处长
成 员:组织部、人事处、教务处、纪委监察审计处相关人员

六、其他事项
本方案由人事处负责解释。
联系人:胡老师 刘老师
联系电话:0315-2368627 0315-2368626
邮箱:[email protected]

唐山职业技术学院
2018年5月22日
返回列表 使用道具 举报
条评论
您需要登录后才可以回帖 登录 | 立即注册
相关推荐
©2001-2021 唐山信息港 http://www.tsxxg.com冀ICP备16001780号-4
首页联系我们客服微信:14369595Comsenz Inc.
bdall.peaapk.com xtrb.peaapk.com hdwxxg.peaapk.com qhdceo.peaapk.com tsxxg.peaapk.com lyshangdu.peaapk.com hsrb.peaapk.com lanfxx.peaapk.com chengdenews.peaapk.com szyongdian.peaapk.com dtnews.peaapk.com yqnews.peaapk.com changzhinews.peaapk.com jcnews.peaapk.com sxjzxww.peaapk.com sxycrb.peaapk.com lfxww.peaapk.com sxllnews.peaapk.com nmgnews.peaapk.com baotounews.peaapk.com tlsxxg.peaapk.com bynesrmtzx.peaapk.com shenyangx.peaapk.com dlxxgs.peaapk.com northtimes.peaapk.com jilin.peaapk.com ccxxg.peaapk.com 0437.peaapk.com ybrbnews.peaapk.com avapk