多个证明事项被取消或调整!以后在唐山办这些事更便捷了
唐山信息港 发表于:2018-2-13 22:06 复制链接 看图 发表新帖
阅读数:3306
e873eeb4e1d187200a28f3de1cf486d8.jpg

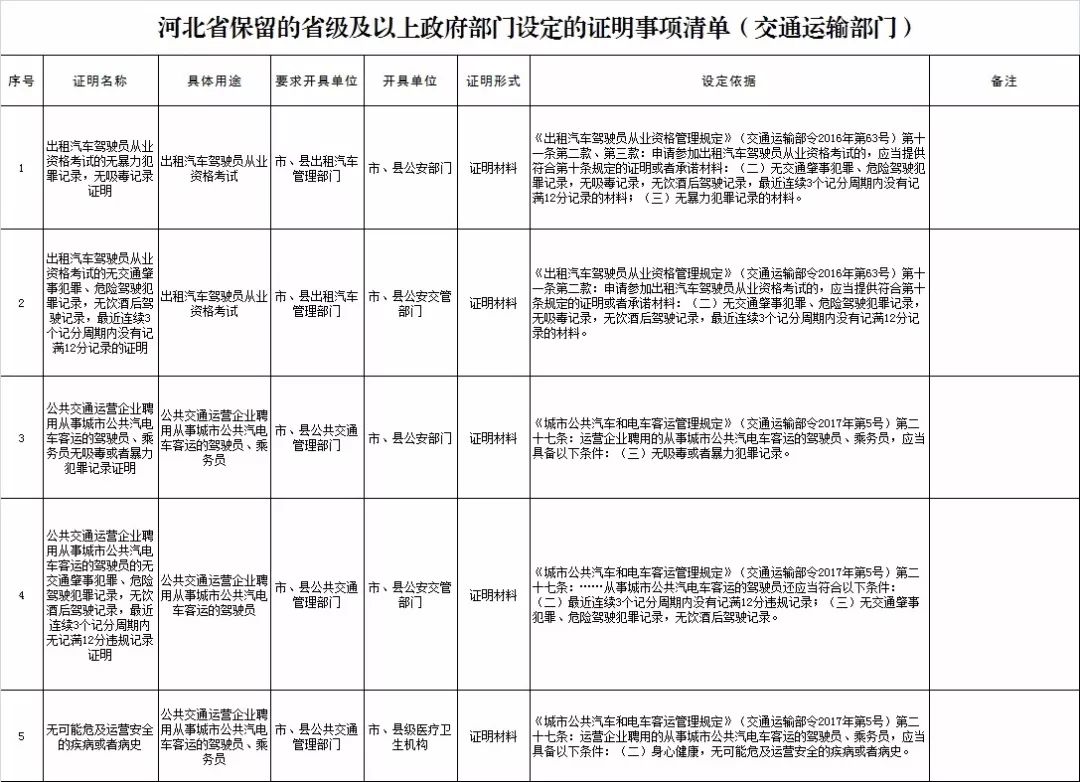
2月11日,唐山市交通运输局网站发布公告称,申请从事道路客运经营和客运班线经营的客运驾驶员3年内无重大以上交通责任事故的证明等多个证明事项被取消或调整。 取消或调整以及被保留的证明事项清单见下表(点击图片可放大查看)↓↓↓

90059837b697b84331b7dd3470ba58cd.jpg



19475a571ce4e0da2d4fb94f0709cf87.jpg


来源  唐山市交通运输局网站
               
返回列表 使用道具 举报
条评论
您需要登录后才可以回帖 登录 | 立即注册
相关推荐
©2001-2021 唐山信息港 http://www.tsxxg.com冀ICP备16001780号-4
首页联系我们客服微信:14369595Comsenz Inc.
bdall.peaapk.com xtrb.peaapk.com hdwxxg.peaapk.com qhdceo.peaapk.com tsxxg.peaapk.com lyshangdu.peaapk.com hsrb.peaapk.com lanfxx.peaapk.com chengdenews.peaapk.com szyongdian.peaapk.com dtnews.peaapk.com yqnews.peaapk.com changzhinews.peaapk.com jcnews.peaapk.com sxjzxww.peaapk.com sxycrb.peaapk.com lfxww.peaapk.com sxllnews.peaapk.com nmgnews.peaapk.com baotounews.peaapk.com tlsxxg.peaapk.com bynesrmtzx.peaapk.com shenyangx.peaapk.com dlxxgs.peaapk.com northtimes.peaapk.com jilin.peaapk.com ccxxg.peaapk.com 0437.peaapk.com ybrbnews.peaapk.com avapk