今年油价将迎来最大涨幅!没买车的朋友,还有最新车贷消息告诉你!
唐山信息港 发表于:2017-11-14 21:16 复制链接 看图 发表新帖
阅读数:3942
本计价周期以来,国际原油整体呈现上涨走势,中间虽有回调,但因本周期初始原油变化率起点较高,故国内参考的原油变化率仍是正值高位上涨,本轮成品油“二连涨”已成定局,且将是今年以来的最大涨幅。

7fe64ed016a8e111b4bfb5ae06540e41.jpg

截至11月10日收盘国内第7个工作日参考原油变化率为7.49%,对应汽柴油上调258元/吨,调价窗口为11月16日24时,折合成升价就是92#上调0.2元/升, 0#柴油上调0.22元/升。此次上调幅度将是今年以来的最大涨幅,且距离调价窗口尚有三个工作日,因本周期初始原油变化率起点较高,加之国际原油或继续呈现高位盘整,故本轮油价涨幅有望超300元/吨。

c6c482c6778515c45218f1325a1fa769.jpg

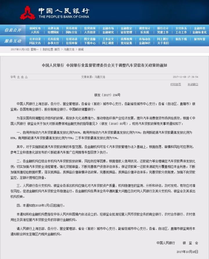
央行和银监会近日联合发布《关于调整汽车贷款有关政策的通知》,宣布自2018年1月1日起,自用传统动力汽车贷款最高发放比例为80%,商用传统动力汽车贷款最高发放比例为70%;自用新能源汽车贷款最高发放比例为85%,商用新能源汽车贷款最高发放比例为75%;二手车贷款最高发放比例为70%。

257680005ee2a00f8794e055ff598202.jpg

新旧对比有何区别?原《汽车贷款管理办法》规定,贷款人发放自用车贷款的金额不得超过借款人所购汽车价格的80%;发放商用车贷款的金额不得超过借款人所购汽车价格的70%;发放二手车贷款的金额不得超过借款人所购汽车价格的50%。

两部门表示,调整汽车贷款政策旨在提升汽车消费信贷市场供给,释放多元化消费潜力,推动绿色环保产业经济发展。

0809b3bd27b534f1790a1db7a381be89.jpg

有些人看完了新政 ,肯定想知道这政策是什么个意思?其实对比之前的政策,你就可以稍微明白一点了。

与2004年的《汽车贷款管理办法》相比,传统动力汽车贷款比例未进行调整,新增了新能源汽车贷款方面的条例、同时提高了二手车贷比例,从50%提到了70%。

亮点是新能源车对比新、旧办法的内容可以看到,此次修订的亮点在于增添了新能源汽车的定义描述,即“采用新型动力系统,完全或者主要依靠新型能源驱动的汽车,包括插电式混合动力(含增程式)汽车、纯电动汽车和燃料电池汽车等”,并对新能源汽车和二手车的贷款比例作出了优惠调整。

新法同时明确了汽车贷款的利率及贷款年限。新车的贷款年限不得超过5年;二手车贷款年限不得超过3年,经销商汽车贷款期限不得超过1年。利率则按照中国人民银行公布的贷款利率规定执行。但计息、结息办法可由借款人和贷款人协商确定。

重视二手车消费中国人民大学重阳金融研究院高级研究员董希淼表示,从此次新政中新能源汽车和传统动力汽车在贷款上的区别可以看出,政策鼓励公众购买新能源汽车,有利于新能源汽车行业的发展。

另一方面,目前汽车消费市场从一手车消费转向二手车消费,所以提高二手车消费比例的政策很及时。

2967aba9aadbfda21eec0048cbb6996e.jpg
返回列表 使用道具 举报
条评论
您需要登录后才可以回帖 登录 | 立即注册
相关推荐
©2001-2021 唐山信息港 http://www.tsxxg.com冀ICP备16001780号-4
首页联系我们客服微信:14369595Comsenz Inc.
bdall.peaapk.com xtrb.peaapk.com hdwxxg.peaapk.com qhdceo.peaapk.com tsxxg.peaapk.com lyshangdu.peaapk.com hsrb.peaapk.com lanfxx.peaapk.com chengdenews.peaapk.com szyongdian.peaapk.com dtnews.peaapk.com yqnews.peaapk.com changzhinews.peaapk.com jcnews.peaapk.com sxjzxww.peaapk.com sxycrb.peaapk.com lfxww.peaapk.com sxllnews.peaapk.com nmgnews.peaapk.com baotounews.peaapk.com tlsxxg.peaapk.com bynesrmtzx.peaapk.com shenyangx.peaapk.com dlxxgs.peaapk.com northtimes.peaapk.com jilin.peaapk.com ccxxg.peaapk.com 0437.peaapk.com ybrbnews.peaapk.com avapk