唐山钢企高炉采暖季限产120天
唐山信息港 发表于:2017-11-2 21:42 复制链接 看图 发表新帖
阅读数:3325
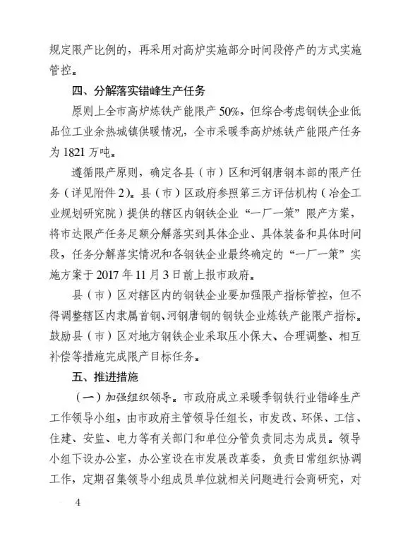
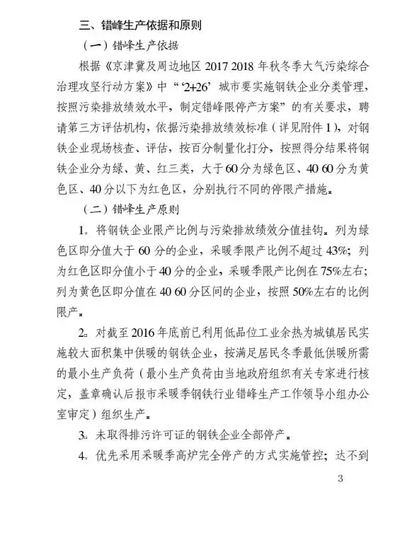
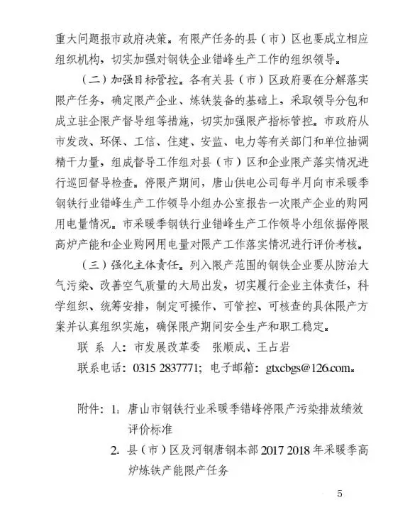
唐山市政府下发2017-2018年采暖季钢铁企业高炉错峰生产实施方案,11月15日至3月15日钢铁企业高炉限产120天,全市总限产比例为50%,四个月合计影响高炉生铁总量为1821万吨。

640.webp (6).jpg
1.webp.jpg
2.webp.jpg
3.webp.jpg
4.webp.jpg
5.webp.jpg
6.webp.jpg
返回列表 使用道具 举报
条评论
您需要登录后才可以回帖 登录 | 立即注册
相关推荐
©2001-2021 唐山信息港 http://www.tsxxg.com冀ICP备16001780号-4
首页联系我们客服微信:14369595Comsenz Inc.
bdall.peaapk.com xtrb.peaapk.com hdwxxg.peaapk.com qhdceo.peaapk.com tsxxg.peaapk.com lyshangdu.peaapk.com hsrb.peaapk.com lanfxx.peaapk.com chengdenews.peaapk.com szyongdian.peaapk.com dtnews.peaapk.com yqnews.peaapk.com changzhinews.peaapk.com jcnews.peaapk.com sxjzxww.peaapk.com sxycrb.peaapk.com lfxww.peaapk.com sxllnews.peaapk.com nmgnews.peaapk.com baotounews.peaapk.com tlsxxg.peaapk.com bynesrmtzx.peaapk.com shenyangx.peaapk.com dlxxgs.peaapk.com northtimes.peaapk.com jilin.peaapk.com ccxxg.peaapk.com 0437.peaapk.com ybrbnews.peaapk.com avapk