重磅!唐山大力度整治:禁煤、企业搬迁、提高新车准入……
唐山信息港 发表于:2017-8-25 22:47 复制链接 看图 发表新帖
阅读数:3068
日前,环保部印发《京津冀及周边地区2017-2018年秋冬季大气污染综合治理攻坚行动方案》,方案涉及唐山等河北9市。

8f2900b9296bd74303d986903957d2a0.jpg

主要目标:重污染天数及PM2.5浓度下降15%以上!全面完成《大气十条》考核指标。2017 年 10 月至 2018 年 3 月,京津冀大气污染传输通道城市 PM2.5平均浓度同比下降15%以上,重污染天数同比下降 15%以上。
0a1a007fb9fe751b4eaae6d4cb3b418e.jpg
实施范围:包括河北10市及雄安新区京津冀大气污染传输通道城市,包括北京市,天津 市,河北省石家庄、唐山、廊坊、保定、沧州、衡水、邢台、邯郸市,山西省太原、阳泉、长治、晋城市,山东省济南、淄博、济宁、德州、聊城、滨州、菏泽市,河南省郑州、开封、安阳、鹤壁、新乡、焦作、濮阳市(以下简称“2+26”城市,含河北省雄安新区、辛集市、定州市,河南省巩义市、兰考县、滑县、长垣县、郑州航空港区)。2017年9月底前依法依规关停取缔这些企业!对已经核实的量大面广“散乱污”企业,本着“先停后治”的原则,区别情况分类处置。涉大气污染物排放列入淘汰类的,一律于2017年9月底前依法依规关停取缔,做到“两断三清”,即断水、断电、清除原料、清除产品、清除设备,实行挂账销号,坚决杜绝已取缔“散乱污”企业异地转移和死灰复燃。
86404ee0be6d90e3ac3f4b1012e0d48a.jpg
保定市2017年10月底散煤彻底“清零”!2017 年 10 月底前,河北省完成以电代煤、以气代煤180万户,廊坊、保定市2017年10月底前完成“禁煤区”建设任务,散煤彻底“清零”。严禁摊派式在不同村庄零散开展工作!已经列入中央财政支持的北方地区冬季清洁取暖 12 个试点城市(天津、石家庄、唐山、廊坊、保定、衡水、太原、济南、郑州、开封、鹤壁、新乡市),要加大工作力度,2017 年 10 月底前取得实质性进展。各地要以乡镇或区县为单位,全行政区域整体推进以电代煤、以气代煤工作,集中资源,挂图作战,严禁摊派式在不同村庄零散开展工作。各地利用 2-3 年时间,实现试点地区散烧煤供暖全部“销号”和清洁替代。
ecc38f12ade80607518d9b539732b2f1.jpg
2017年10月起,严查货车超标排放行为!从 2017 年 10 月起,各城市人民政府均应组织公安机关交通管 理、交通运输、环境保护、安全监管、城市综合执法等部门,在货车通行主要道路、物流货运通道、进京主要卡口等,每天开展综合执法检查,对违法车辆一律从严处罚。禁止使用冒黑烟高排放工程机械!北京市、天津市、河北省保定、廊坊、唐山、沧州市和雄安新区全行政区域以及其他城市建成区,禁止使用冒黑烟高排放工程机械(含挖掘机、装载机、平地机、铺路机、压路机、叉车等)。
b0925b40efc18ac09cd055884c7956fa.jpg
2017年10月起,各市禁止销售普通柴油!从 2017 年 10 月起,各城市禁止销售普通柴油(沿海港口向远洋船舶销售普通柴油除外)和低于国六标准的车用汽柴油,实现车用柴油、普通柴油、内河和江海直达船舶燃料油“三油并轨”。采暖季期间,水利、道路及拆迁等工程严禁施工!采暖季期间,停止各类道路工程、水利工程等土石方作业和房屋拆迁施工等。对于重大民生工程和重点项目涉及土石方作业确实无法停工的,由项目建设单位申请、行业主管部门初审,报地市级人民政府同意后实施。
bfc41115b33a718c4941ce68592f65a7.jpg
有条件城市全时段禁止销售、燃放烟花爆竹!各个城市要制定烟花爆竹禁放限放严控方案,明确春节期间限放区域和允许燃放时间,有条件的城市建成区内全时段禁止销售、燃放烟花爆竹。这些行业全面或部分实施错峰生产!钢铁焦化铸造行业实施部分错峰生产,建材行业全面实施错峰生产。石家庄、唐山、邯郸、安阳等重点城市,采暖季钢铁产能限产 50%,水泥(含特种水泥,不含粉磨站)、砖瓦窑(不含以天然气为燃料)、陶瓷(不含以天然气为燃料)、玻璃棉(不含以天然气为燃料)、岩棉(不含电炉)、石膏板等建材行业,采暖季全部实施停产,水泥粉磨站在重污染天气预警期间应实施停产。
9daaf0fef6b60fe94b587c5b27bd642e.jpg

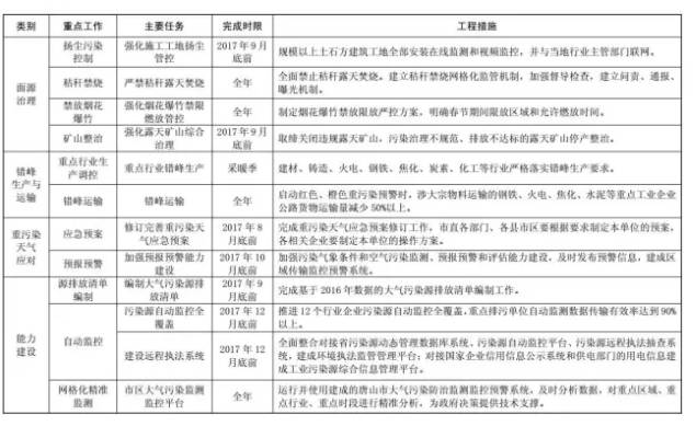
唐山接下来↓↓限行、关停搬迁企业、禁煤……(附具体任务时间表)唐山(点击查看大图)
83f9ffd7391a739a6afb591eb4c93a7b.jpg

7430f4e3be0aa7e4d875c334e9d03afd.jpg
返回列表 使用道具 举报
条评论
您需要登录后才可以回帖 登录 | 立即注册
相关推荐
©2001-2021 唐山信息港 http://www.tsxxg.com冀ICP备16001780号-4
首页联系我们客服微信:14369595Comsenz Inc.
bdall.peaapk.com xtrb.peaapk.com hdwxxg.peaapk.com qhdceo.peaapk.com tsxxg.peaapk.com lyshangdu.peaapk.com hsrb.peaapk.com lanfxx.peaapk.com chengdenews.peaapk.com szyongdian.peaapk.com dtnews.peaapk.com yqnews.peaapk.com changzhinews.peaapk.com jcnews.peaapk.com sxjzxww.peaapk.com sxycrb.peaapk.com lfxww.peaapk.com sxllnews.peaapk.com nmgnews.peaapk.com baotounews.peaapk.com tlsxxg.peaapk.com bynesrmtzx.peaapk.com shenyangx.peaapk.com dlxxgs.peaapk.com northtimes.peaapk.com jilin.peaapk.com ccxxg.peaapk.com 0437.peaapk.com ybrbnews.peaapk.com avapk