唐山进行煤改气,大批钢厂停产!(附钢厂名单)
唐山信息港 发表于:2017-8-25 07:37 复制链接 看图 发表新帖
阅读数:5680
关于唐山地区调坯企业整改的政策,确定由原计划的9月底之前提前至9月1日之前。且部分已整改完成的煤改气工程也需达标验收合格后,方可投入生产,受此影响,8月底开始唐山调坯厂会出现集中停产现象。具体调研结果做如下分析:
关于唐山调坯企业整改专题跟踪报道最近进展

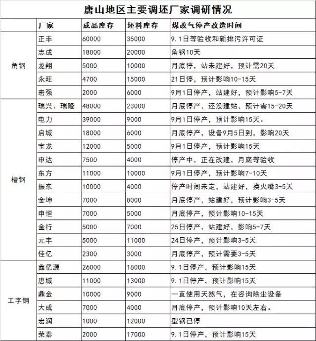
调坯型钢企业整改进度及产量影响

统计唐山地区76条调坯型钢生产线,其中已完成煤改气改造待验收25条,正在改造9条,尚未开始改造42条。改造完成率32.9%。具体情况如下:
统计唐山13条工字钢/H型钢生产线,其中已改造完成等待验收4条;正在改造6条,预计完成时间九月中下旬,个别10月中旬完成改造;尚未改造3条,预计9月1日进行停产改造,改造周期15-45天。预计改造期间影响产量1.29万吨/日。

统计唐山24条槽钢生产线,其中已改造完成等待验收7条;正在改造2条,预计完成时间九月中下旬;尚未改造15条,预计8月底9月初停产进行改造,改造周期15-30天。预计改造期间影响产量3.12万吨/日。

统计唐山39条角钢生产线,其中已改造完成等待验收14条;正在改造1条,预计完成时间九月底;尚未改造24条,多集中在9月初开始停产整改,为期基本10-20天。预计改造期间影响产量2.2万吨/日。

640.webp (6).jpg


调坯建材企业整改进度及产量影响
统计唐山地区建材29条轧线,其中螺纹19条生产线,5条改造完成,2条正在改造,12条产9月1日停产改造。线材10条生产线,5条改造完成其中2条长期停产,2条改造中,2条长期停产未改造,1条9月1日停产改造。
改造周期多数在20天左右,加上验收时间停产预计停产时间最长达30天左右。预计影响产量2.18万吨/日。线材:预计影响产量0.85万吨/日。

调坯带钢企业整改进度及产量影响
统计调坯带钢24条轧线,其中5条改造完成,3条正在改造,2条计划9月1日停产改造,14条长期停产未改造。
改造周期预计1个月。目前影响产量0.65万吨/日,9月1日以后预计影响产量1.04万吨/日。
总结:从此次整改来讲态度是坚决的,影响来讲粗略统计影响调坯类成品材约10.68万吨/日。从资源供应以及整体政策面的支撑下价格势必会是一个坚挺甚至上涨的趋势,但是市场也需要理性看待,涨势过快或无市拉涨都会引起市场的不健康发展。后续情况我网将继续跟踪发布。



返回列表 使用道具 举报
条评论
您需要登录后才可以回帖 登录 | 立即注册
相关推荐
©2001-2021 唐山信息港 http://www.tsxxg.com冀ICP备16001780号-4
首页联系我们客服微信:14369595Comsenz Inc.
bdall.peaapk.com xtrb.peaapk.com hdwxxg.peaapk.com qhdceo.peaapk.com tsxxg.peaapk.com lyshangdu.peaapk.com hsrb.peaapk.com lanfxx.peaapk.com chengdenews.peaapk.com szyongdian.peaapk.com dtnews.peaapk.com yqnews.peaapk.com changzhinews.peaapk.com jcnews.peaapk.com sxjzxww.peaapk.com sxycrb.peaapk.com lfxww.peaapk.com sxllnews.peaapk.com nmgnews.peaapk.com baotounews.peaapk.com tlsxxg.peaapk.com bynesrmtzx.peaapk.com shenyangx.peaapk.com dlxxgs.peaapk.com northtimes.peaapk.com jilin.peaapk.com ccxxg.peaapk.com 0437.peaapk.com ybrbnews.peaapk.com avapk