唐山又多了一个办理出入境手续的地点!附全市出入境办证受理点
唐山信息港 发表于:2017-2-9 14:50 复制链接 看图 发表新帖
阅读数:3297
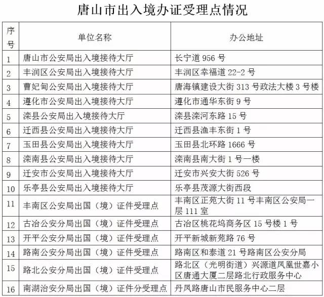
市民服务中心出入境接待大厅启用,我市出入境办证受理点增至16个。
唐山晚报记者从市公安局出入境管理支队获悉,为进一步方便我市居民申办出国(境)证件,唐山市民服务中心出入境接待大厅于近日正式投入使用。
据介绍,此次投入使用的出入境接待大厅位于丹凤路唐山市民服务中心二层。目前,我市各县(市)、区公安机关均已开通出入境受理窗口,各受理窗口的办证时限、证件收费均为全省统一标准,并不存在市内快于县区的办证现象,申请人可在全省境内就近选取受理窗口办理、领取出国境证件。

2bede71b0941bf3727ab0ec3951325f6.jpg
返回列表 使用道具 举报
条评论
您需要登录后才可以回帖 登录 | 立即注册
相关推荐
©2001-2021 唐山信息港 http://www.tsxxg.com冀ICP备16001780号-4
首页联系我们客服微信:14369595Comsenz Inc.
bdall.peaapk.com xtrb.peaapk.com hdwxxg.peaapk.com qhdceo.peaapk.com tsxxg.peaapk.com lyshangdu.peaapk.com hsrb.peaapk.com lanfxx.peaapk.com chengdenews.peaapk.com szyongdian.peaapk.com dtnews.peaapk.com yqnews.peaapk.com changzhinews.peaapk.com jcnews.peaapk.com sxjzxww.peaapk.com sxycrb.peaapk.com lfxww.peaapk.com sxllnews.peaapk.com nmgnews.peaapk.com baotounews.peaapk.com tlsxxg.peaapk.com bynesrmtzx.peaapk.com shenyangx.peaapk.com dlxxgs.peaapk.com northtimes.peaapk.com jilin.peaapk.com ccxxg.peaapk.com 0437.peaapk.com ybrbnews.peaapk.com avapk