唐山:去南湖办事儿从哪个门进 攻略收好!
唐山信息港 发表于:2017-2-5 07:53 复制链接 看图 发表新帖
阅读数:7692
唐山市民服务中心1月21日搬入新址,300多项跟市民有关的业务都在那里办理!
保不齐有一天小伙伴们就需要去。可是南湖那么大,那么多业务扎堆,你想知道具体到某项业务最好从哪个口进去比较近吗?来看攻略:

唐山市民服务中心分两个区:
A区是唐山市政务服务中心,B区是唐山人力资源和社会保障服务中心。

20b526ca80cb8272f506d09a326f536b.jpg 市民服务中心外景。

A区各项业务出入口推荐:
▪ 办理不动产登记相关业务推荐走1号门。
▪ 办理住房公积金及维修资金相关业务推荐走2号门或3号门。
▪ 办理企业注册登记相关业务推荐走5号门。
▪ 办理行政审批和公用事业服务相关业务请到2楼,推荐走3号门扶梯或5号门电梯。
▪ 办理公安便民相关业务推荐走5号门电梯或3号门扶梯。

bc2cb961686aa21cabf8efa1370fb3ca.jpg
市民服务中心服务大厅。

进驻新市政务服务中心的部门(单位)及事项目录在下面哦~
★ 办公时间调整为:
周一至周五9:00-12:00、13:00-17:00上班,节假日正常休息。
★ 唐山市民服务中心地址:
路南区艺文道与丹凤路交叉口
公交路线:
▪ 乘坐19、40路直通直达。▪ 乘坐44、84、游3路到南湖国际会展中心东行800米。▪ 乘坐11、31、79路到世园会1号门车场南行1000米即可到达。

记者实地探访 为唐山新市民服务中心点赞

3112b0e8b3d4a0fe00f40a4c14012beb.jpg
  昨天上午,唐山市民服务中心不动产登记区内,市民在宽敞整洁的大厅内办理业务。当天是春节长假后首个工作日,节前刚刚投入使用的市民服务中心以崭新的形象接待市民。记者 郑勇 摄
 核心提示
  备受关注的唐山市民服务中心搬入新址,新市民服务中心环境和服务如何?2月3日是春节后上班的第一天,新市民服务中心准时为办事群众提供服务,记者实地探访发现,宽敞舒适的办公环境和集中办公的“一站式”服务,让新市民服务中心成为亮点。
  市民服务中心地址:路南区艺文道与丹凤路交叉口
  唐山市民服务中心,包括唐山市政务服务中心和唐山人力资源和社会保障服务中心,1月21日搬入新址,即位于路南区艺文道与丹凤路交叉口,南湖公园市民广场丹凤朝阳雕塑北侧,唐山城市规划展览馆的两个侧翼里,西侧的A区是唐山市政务服务中心,东侧的B区是唐山人力资源和社会保障服务中心。
  当天上午,记者来到唐山市民服务中心,只见门前有序地停放着办事市民的车辆。进入A区的市政务服务中心大厅,中心服务台前“为人民服务”5个大字熠熠闪光。宽敞明亮的环境让这里充满了温馨,大厅里热闹而不拥挤,前来办理业务的市民从容闲适,坐在休息区安静地等待叫号。
  服务中心A区进驻部门或单位41个,进驻事项278项
  市行政审批管理办公室副主任曹福贵介绍,市民服务中心A区建筑面积21684平方米,进驻部门或单位41个,进驻事项278项(其中行政许可事项132项),进驻工作人员400人左右,设置办事窗口263个,是我市集行政审批、阳光政务、便民服务为一体的综合性“一站式”政务服务平台。
  A区共三层,一层设立5个服务区,分别是不动产登记服务区、住房公积金及维修资金业务服务区、企业注册登记服务区、金融服务区、工商档案查询服务区;二层设立4个服务区,分别是建设项目服务区、社会事务服务区、公用事业服务区、公安便民服务区;三层是行政审批管理办公室、住宅专项维修资金管理中心。
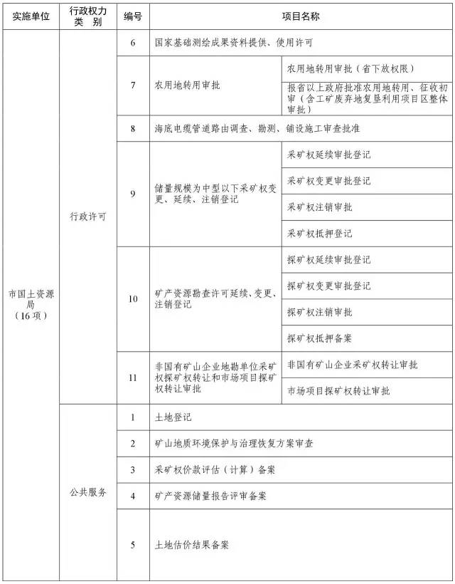
  不动产登记服务区共计64个窗口,进驻单位包括市住建局房产交易中心、市国土资源局不动产登记局、路南区地税局、路北区地税局及相关配套单位,办理房产交易、不动产登记等26项业务。
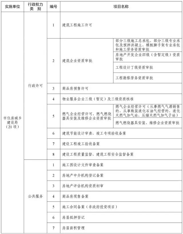
  住房公积金及维修资金业务服务区共计32个窗口,进驻单位包括市住房公积金管理中心贷款中心、路南管理部,市住建局住宅专项维修资金管理中心及相关配套单位,办理住房公积金贷款、归集、提取及住宅维修资金收缴等业务。
  企业注册登记服务区共计27个窗口,进驻单位包括市工商局、市法院、外汇管理局及相关配套单位,办理企业注册登记等相关业务。
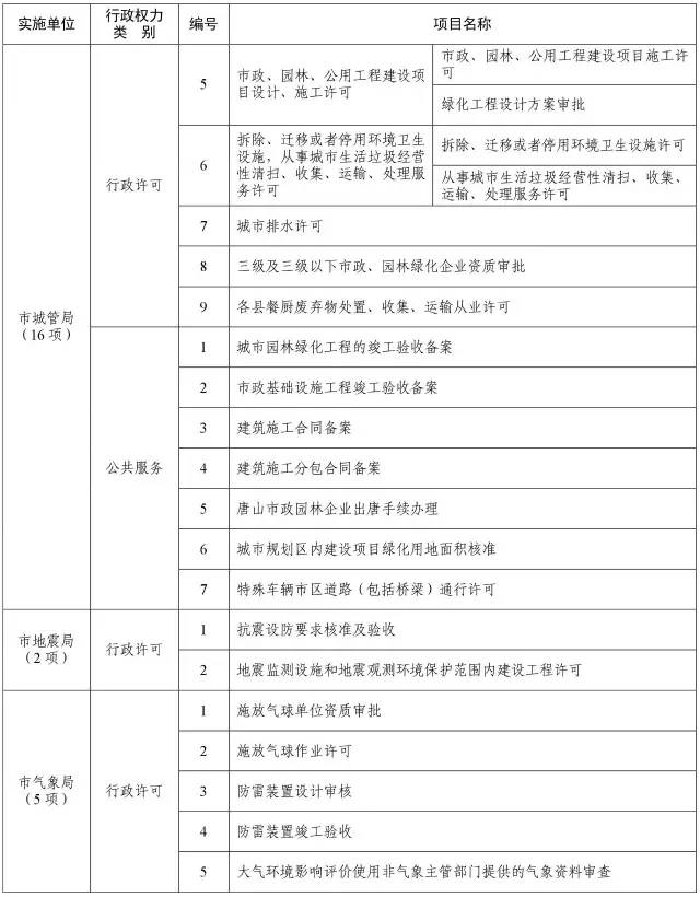
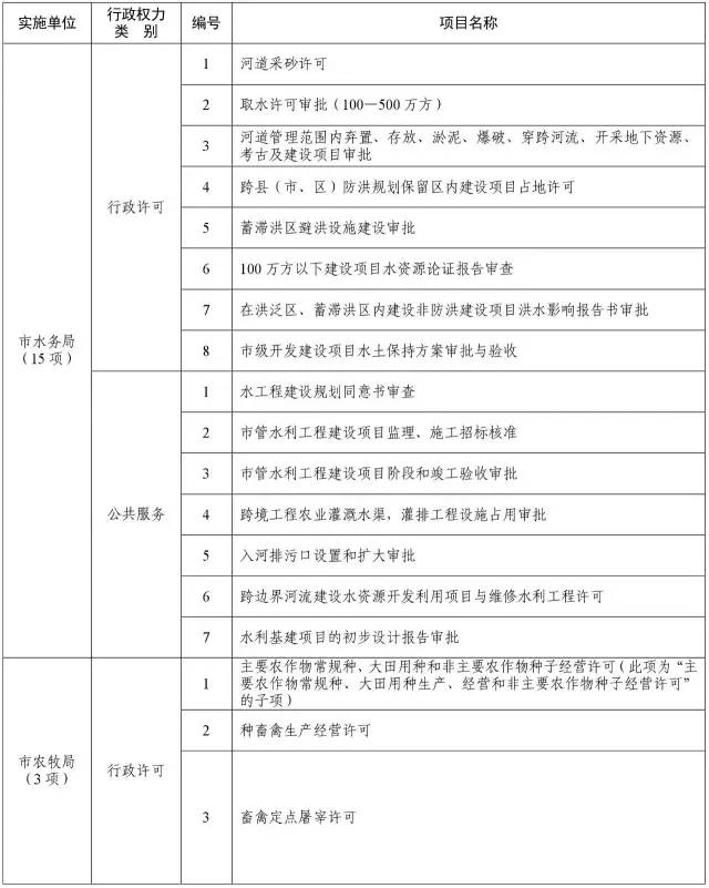
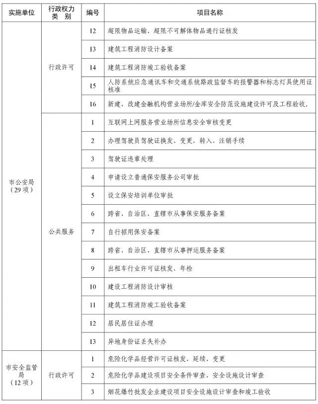
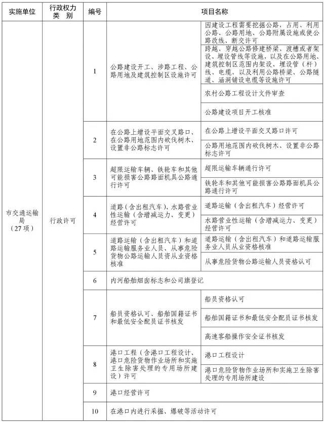
  建设项目服务区共计36个窗口,进驻单位包括市发改委、市国土局、市规划局、市环保局、市城管局、市住建局、市水务局、市安监局、市气象局、市国安局、市人防办、市地震局等,办理与建设项目审批相关的业务。
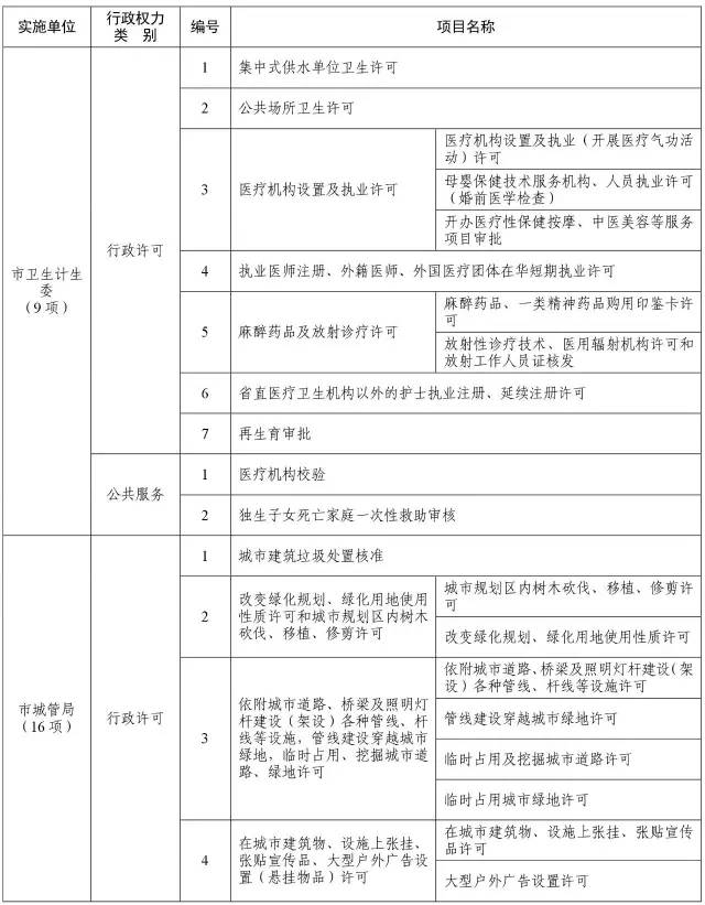
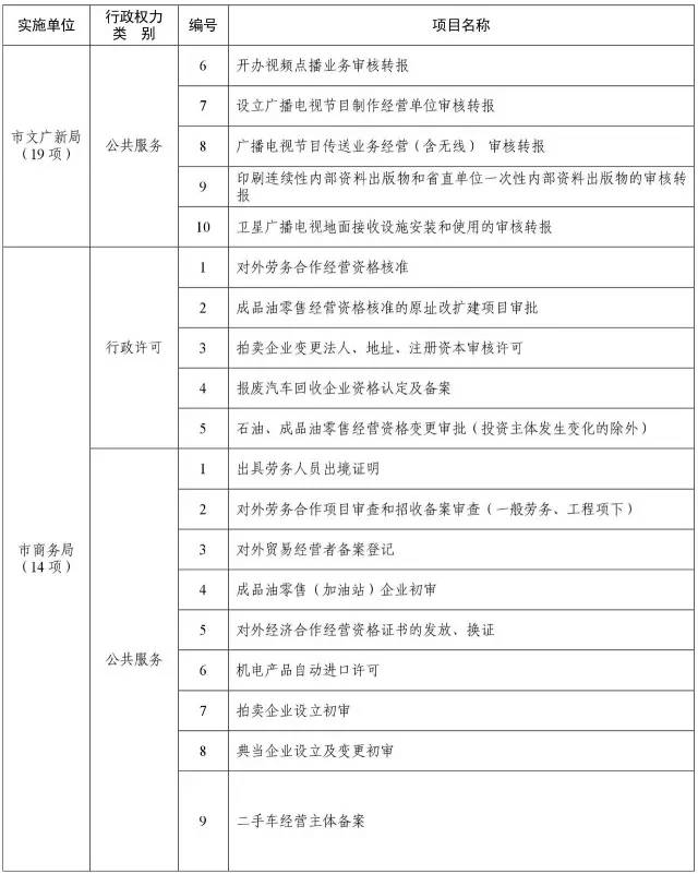
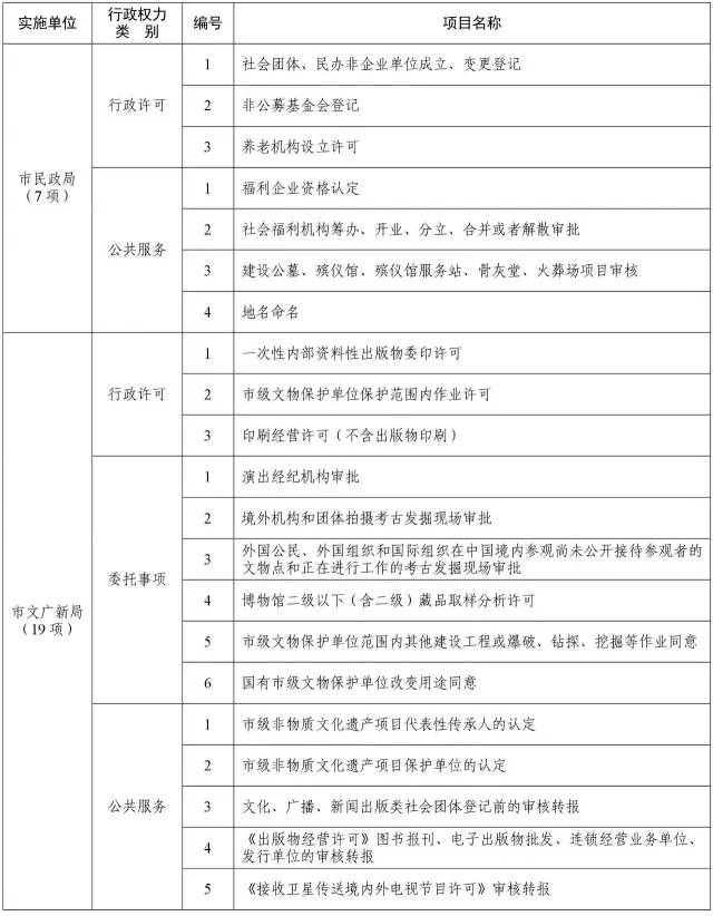
  社会事务服务区共计41个窗口,进驻单位包括市民政局、市食药监局、市交通局、市卫计委、市质监局、市农牧局、市商务局、市文广新局、市教育局等,办理上述部门承担的行政许可及公共服务事项。
  公用事业服务区共计28个窗口,进驻单位包括市司法局、市烟草专卖局、市燃气总公司、市热力总公司、市自来水总公司、市公交总公司、中国电信唐山分公司、中国移动唐山分公司、中国联通唐山分公司、河北有线电视唐山分公司、河北邮政唐山分公司等,办理上述单位相关业务。
  公安便民服务区进驻单位包括市公安局及相关配套单位,办理消防、交管、车管、科技信息化、出租车、治安、出入境、边防等相关业务。
  金融服务区,进驻单位包括农业银行唐山分行、建设银行唐山分行、工商银行唐山分行、中国银行唐山分行,提供相关金融服务。
  服务中心B区是唐山人力资源和社会保障服务中心
  B区是唐山人力资源和社会保障服务中心,共有三层,建筑总面积21783.04平方米。中心将市人社局所属的分散在7个地点的市人社局政务服务处、市人社局劳动关系处、市人社局信息管理中心、市机关事业社会保险局、市人力资源市场、市就业服务局、市社会保险事业局、市医疗保险事业局、市人才交流中心、市人才市场、市大中专毕业生就业指导办公室等11家窗口单位集中在一起,真正实现了“一站式”服务,较好地解决了群众办事多处奔波的问题。
  服务中心主要划分为社会保险经办大厅、医疗保险经办大厅、就业服务经办大厅、人才交流经办大厅、人才资源交流大厅、综合服务厅等9个功能区,设有服务窗口149个,提供服务近100项。各功能分区按照办事流程进行优化布局,实现了相关事项一个窗口办结,多项业务“一条龙”办理。
  记者在现场还发现了许多温馨的小细节——各服务大厅统一设置了咨询引导台、自助填写台、自助查询设备,有专业人员为市民提供服务。在每一层都设置了等候休息区,配备了直饮水设备等。该中心配套的150个车位全部供办事群众使用,工作人员车辆存放到稍远处的世园会1号门停车场。
  宽敞舒适的办公环境和集中办公的“一站式”服务,让市民纷纷为新市民服务中心点赞。市民卿鲤带着儿子正在为妻子办理转院手续,他说:“市民服务中心搬入新址后办事更方便了,所有该办的业务都按顺序设置了窗口,不用像以前一样楼上楼下地跑,一会儿就办完了,为病人节约了入院时间。这种一站式服务,更加人性化,真正成为市民的服务中心。”
  温馨提示
  前往路线:  市民可乘坐19、40路直通直达,或乘坐44、84、游3路到南湖国际会展中心东行800米,乘11、31、79路到世园会1号门车场南行1000米即可到达。
  市民服务中心A区出入口推荐:
  1.办理不动产登记相关业务推荐走1号门。
  2.办理住房公积金及维修资金相关业务推荐走2号门或3号门。
  3.办理企业注册登记相关业务推荐走5号门。
  4.办理行政审批和公用事业服务相关业务请到2楼,推荐走3号门扶梯或5号门电梯。
  5.办理公安便民相关业务推荐走5号门电梯或3号门扶梯。(记者 王雪漫 范圣英)
进驻新市政务服务中心的部门(单位)及事项目录

ae82d0bcf7d1d64e23849763d72e530b.jpg

704087856719f46ddaa0d4751a47e9da.jpg

3d24a79d9b4ddccd3959196d25f1d53f.jpg

93eca3062fcf9f0157ba90aa86298a56.jpg

f2b6eb82a2512ac527a0c0dd0d6b0831.jpg

63abe2c703194762136d240065e30e12.jpg

8c114c2e468250dd4fc46f2d2e828d9a.jpg

1a2553c0f2c4f8f866accde9a7737656.jpg

65f45f33a988664ce60819fff32bb732.jpg

ccfe4ba7910f6f6dcceea094d8009bd7.jpg

0b661af9af1b5c4c5cf22d3d56d095f1.jpg

1e7b4c3a099d30c40e5b7d4cb8e3e504.jpg

a9709958739de852f6bcb9facf04c9d7.jpg

ec751c03dd488be3c670c65f05243f21.jpg

aa309e080fba4bfd789a11e428ed3452.jpg

dedf6029d72f42a429e6722cdf0dc065.jpg

22f6f481ef791f68b7d5e9cfa7d8b728.jpg

0bba90d4502462d398d15151de229a3d.jpg

目录来源:中国唐山
返回列表 使用道具 举报
条评论
您需要登录后才可以回帖 登录 | 立即注册
相关推荐
©2001-2021 唐山信息港 http://www.tsxxg.com冀ICP备16001780号-4
首页联系我们客服微信:14369595Comsenz Inc.
bdall.peaapk.com xtrb.peaapk.com hdwxxg.peaapk.com qhdceo.peaapk.com tsxxg.peaapk.com lyshangdu.peaapk.com hsrb.peaapk.com lanfxx.peaapk.com chengdenews.peaapk.com szyongdian.peaapk.com dtnews.peaapk.com yqnews.peaapk.com changzhinews.peaapk.com jcnews.peaapk.com sxjzxww.peaapk.com sxycrb.peaapk.com lfxww.peaapk.com sxllnews.peaapk.com nmgnews.peaapk.com baotounews.peaapk.com tlsxxg.peaapk.com bynesrmtzx.peaapk.com shenyangx.peaapk.com dlxxgs.peaapk.com northtimes.peaapk.com jilin.peaapk.com ccxxg.peaapk.com 0437.peaapk.com ybrbnews.peaapk.com avapk