重磅!河北又有5个城市要建地铁!其中就有唐山
唐山信息港 发表于:2017-1-24 23:12 复制链接 看图 发表新帖
阅读数:3670
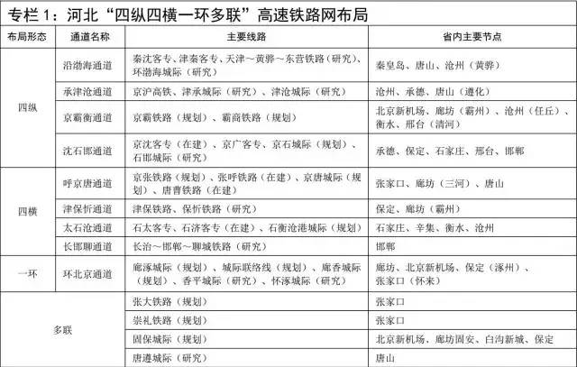
日前,经河北省政府同意,省发改委向全省印发《河北省轨道交通发展“十三五”规划》。十三五期间,河北省将规划预期投资2000亿元,着力打造“轨道上的京津冀”,力争到2020年,高速铁路覆盖全省各设区市,除省会石家庄外,邯郸、秦皇岛、唐山、保定、张家口等市也将规划建设城市轨道交通线。未来河北地铁将遍布六个城市发展城市轨道交通,是《河北省轨道交通发展“十三五”规划》的重要内容。根据《规划》,十三五期间,相关部门将加快石家庄市城市轨道交通项目建设,率先在省会形成网络主骨架。1、这5市有望启动城市轨道交通建设同时,我省加快推进邯郸、秦皇岛、唐山、保定、张家口等市城市轨道交通建设规划编制工作,适时报批并启动项目建设。充分利用既有铁路资源,推进石家庄等市市域(郊)铁路规划编制及实施工作,便捷城郊联系。还将推进环首都县(市)与北京市城市轨道交通衔接项目,率先建设平谷线。具体项目上,将续建石家庄1、3号线一期,新建石家庄1、2、3号线二期及北京平谷线,研究推进邯郸中心城区-冀南新区、 秦皇岛中心城区-北戴河、唐山中心城区-丰润、张家口中心城区-崇礼等轨道交通线,以及亦庄-廊坊、大兴-固安、房山-涿州等环京县市与北京市城市轨道交通衔接项目。2、投资规模2000亿元据了解,整个十三五期间,河北省预期新建铁路项目投资规模2000亿元,城市轨道交通项目投资规模580亿元。除相关地市出资外,支持社会资本以独资、合资等多种投资方式建设和运营轨道交通。相关部门还将推广政府和社会资本合作(PPP)模式,运用特许经营、股权合作等方式筹集建设资金;支持轨道交通建设实施土地综合开发利用,以开发收益支持项目发展。构建“四纵四横一环多联”高铁网
03696c78db076af2079d78bcf50c9c37.jpg
1、营业里程突破8500公里《规划》要求,到2020年,河北全省轨道交通营业里程力争突破8500公里,其中高速铁路2000公里、城市轨道交通80公里,网络覆盖进一步扩大, 路网结构更加优化,更好发挥轨道交通对我省经济社会发展的支撑 和引领作用。我省将进一步完善高速铁路网络。加快境内高速铁路网主通道及区域连接线项目建设,按照“零距离换乘、无缝化衔接”的要求,大力发展城际铁路,强化铁路客运枢纽与机场、城市轨道交通的便捷联接。2、实现京津石1~1.5小时交通圈构建内嵌京津,外联东北、西北、华中、 华东四个主要方向的“四纵四横一环多联”高速铁路网,基本实现环京津县市与京津中心城区0.5-1小时通勤圈,京津石、京津保、京津唐1-1.5小时交通圈,石家庄与周边省会城市1.5-2 小时交通圈。
2c2d48e5bf02eb3ccb2ec3b1902a84a8.jpg
3、各设区市实现高速铁路贯通围绕打造“轨道上的京津冀”,充分考虑河北省经济社会发展实际需求,有序均衡推进项目实施,建成投产一批重大轨道交通项目,加快高效密集轨道交通网络构建进程。高速铁路主通道及区域连接线:将续建石济、京沈客专和张呼铁路,新建京张、张大、京霸、霸商等铁路,研究天津-黄骅-东营、保定-忻州、长治-邯郸-聊城等铁路,力争投产600公里以上,境内国家高速铁路网主通道基本贯通,覆盖各设区市(含定州、辛集)。
7c79026014d12ee1873bc235ddcc6e7b.jpg
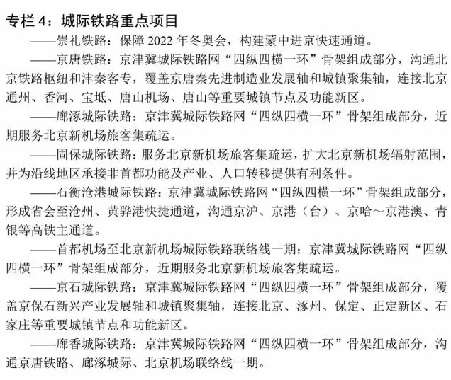
4、城际铁路将新建8条、研究5条在城际铁路方面,将新建崇礼铁路、京唐铁路和廊涿、固保、石衡 沧港、机场联络线一期、京石、廊香等城际铁路,研究怀涿、津承、 唐遵、香平、石邯等城际,力争投产400公里以上,促进京津冀协同发展,为北京新机场旅客集疏运及2022年冬奥会交通运输提供必要保障。
0e42032d4c14ed595eb5c4427dddb5f3.jpg
石家庄将建东南环线铁路和铁路物流基地
712854bf516e98e93952f2506b2e806e.jpg
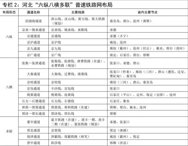
除了进一步完善高速铁路网外,“十三五”期间,河北还将进一步推进普速铁路建设。1强化"六纵八横多联"网络架构根据区域货物运输需求,以秦皇岛港、唐山港、黄骅港及京津产业转移承载地、产业聚集区、商贸物流基 地为重点,有序推进集疏港铁路、资源开发性铁路、支线铁路、铁路专用线及铁路物流基地建设,合理布局铁路货运服务设施,强化“六纵八横多联”网络架构,形成以港口后方铁路通道为主,疏港型、园区型支线铁路为辅,干支有效衔接的普速铁路网,提高对河北发展沿海经济、加快经济转型升级的支撑保障作用。
06e0e0dbd5c3cae2eca1e84760c7e4d8.jpg
2普速铁路投产500公里以上在重点项目方面,将续建邢和、唐曹、蓝丰等铁路,新建水曹、黄大、蓝张、汉曹等铁路,研究保霸、蓟兴、张保港、承秦、范柏等项目,新线投产500公里以上。实施京通、京原等干线铁路及沙午、 新井等支线铁路扩能改造,研究邯黄铁路复线、石家庄东南环线、京包铁路张家口货运外绕线、高易铁路西延、海兴支线南延等项目。3这些物流园、产业区将有专线连接同时,还将新建曹妃甸港集团、德厚铁路物流公司、武安九联集运中心等单位铁路专用线,研究北京(曹妃甸)现代产业发展示范区、衡水中铁物流园、邢台旭阳经开区、宁晋盐化工园区铁路专用线等项目。推进石家庄南、高碑店等铁路物流基地建设。

(燕赵都市报)
返回列表 使用道具 举报
条评论
您需要登录后才可以回帖 登录 | 立即注册
相关推荐
©2001-2021 唐山信息港 http://www.tsxxg.com冀ICP备16001780号-4
首页联系我们客服微信:14369595Comsenz Inc.
bdall.peaapk.com xtrb.peaapk.com hdwxxg.peaapk.com qhdceo.peaapk.com tsxxg.peaapk.com lyshangdu.peaapk.com hsrb.peaapk.com lanfxx.peaapk.com chengdenews.peaapk.com szyongdian.peaapk.com dtnews.peaapk.com yqnews.peaapk.com changzhinews.peaapk.com jcnews.peaapk.com sxjzxww.peaapk.com sxycrb.peaapk.com lfxww.peaapk.com sxllnews.peaapk.com nmgnews.peaapk.com baotounews.peaapk.com tlsxxg.peaapk.com bynesrmtzx.peaapk.com shenyangx.peaapk.com dlxxgs.peaapk.com northtimes.peaapk.com jilin.peaapk.com ccxxg.peaapk.com 0437.peaapk.com ybrbnews.peaapk.com avapk