迁安:26家加油站因销售不合格汽柴油被曝光
唐山信息港 发表于:2016-12-18 22:08 复制链接 看图 发表新帖
阅读数:3521
迁安信息港消息:
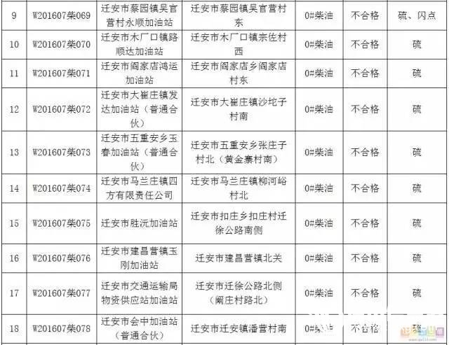
12月16日,从迁安市市场监督管理局获悉,2016年7月迁安市市场监督管理局对迁安市市场上销售的汽油、柴油进行了质量抽检,抽检结果显示,迁安市共26家加油站销售的汽柴油质量不符合国Ⅴ标准。

据了解,目前迁安市市场监督管理局已按照属地监管的原则,责成属地市场监督管理分局对本次抽检不合格汽柴油的经营主体立案调查处理。
现将不合格成品油质量抽查检验结果汇总表公布如下:

e7570b1f23d959999f5f686ca70aabcf.jpg
1331c30e42fdc0288389d65ad0402632.jpg
d4b7263bfd61b149b63e9a3689324cfa.jpg

在此希望各加油站经营人能严把进货关,诚信经营,也希望在迁安市市场监督管理局的监管下,净化迁安市成品油市场,保护车主的合法权益。


返回列表 使用道具 举报
条评论
您需要登录后才可以回帖 登录 | 立即注册
相关推荐
©2001-2021 唐山信息港 http://www.tsxxg.com冀ICP备16001780号-4
首页联系我们客服微信:14369595Comsenz Inc.
bdall.peaapk.com xtrb.peaapk.com hdwxxg.peaapk.com qhdceo.peaapk.com tsxxg.peaapk.com lyshangdu.peaapk.com hsrb.peaapk.com lanfxx.peaapk.com chengdenews.peaapk.com szyongdian.peaapk.com dtnews.peaapk.com yqnews.peaapk.com changzhinews.peaapk.com jcnews.peaapk.com sxjzxww.peaapk.com sxycrb.peaapk.com lfxww.peaapk.com sxllnews.peaapk.com nmgnews.peaapk.com baotounews.peaapk.com tlsxxg.peaapk.com bynesrmtzx.peaapk.com shenyangx.peaapk.com dlxxgs.peaapk.com northtimes.peaapk.com jilin.peaapk.com ccxxg.peaapk.com 0437.peaapk.com ybrbnews.peaapk.com avapk