唐山:新一轮涨工资!看都有谁!
唐山信息港 发表于:2016-10-24 22:22 复制链接 看图 发表新帖
阅读数:4436
哇!唐山这么多人都涨工资了!从2016年7月1日起开始涨!祝贺!      

按照《河北省调整机关工作人员基本工资标准实施办法》,以及《增加离退休人员离休费实施办法》,公务员,事业单位,机关事业单位离休人员都涨钱了!
想知道他们怎么涨的?往下戳!
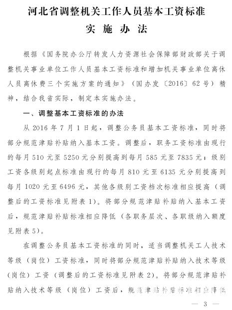
公务员的工资要涨了按照《河北省调整机关工作人员基本工资标准实施办法》,从2016年7月1日起,调整公务员基本工资标准,同时将部分规范津贴补贴纳入基本工资。
ac5cdb5f843d6fdc5d08797dbdc88655.jpg
调整后,职务工资标准由现行的每月510元至5250元分别提高到每月585元至7835元,级别工资各级别起点标准由现行的每月810元至6135元分别提高到每月1020元至6496元,其他各级别工资档次标准相应提高(调整后的工资标准见附表1)。将部分规范津贴补贴纳入基本工资后,规范津贴补贴标准相应降低(各职务层次。各职级纳入额度见附表5)。

c34cd91f454487e4e19d478b30d85641.jpg

在调整公务员基本工资标准的同时,适当调整机关工人技术等级(岗位)工资标准。同时将部分规范津贴补贴纳入技术等级(岗位)工资(调整后的工资标准见附件2)。将部分规范津贴补贴纳入技术等级(岗位)工资后,规范津贴补贴标准相应降低(各技术等级纳入额度见附表5)。本实施办法由省人力资源社会保障厅负责解释。事业单位工资这样涨

e2bb6987c9ae3e0bba1d5da7b09d13c7.jpg

按照《河北省调整事业单位工作人员基本工资标准实施办法》,从2016年7月1日起,调整事业单位工作人员基本工资标准,同时将部分绩效工资纳入基本工资。
岗位工资标准
专业技术人员由现行的每月1150元至3810元分别提高到每月1390元至4850元,管理人员由现行的每月1150元至3770元分别提高到每月1390元至4770元,工人由现行的每月1130元至1640元分别提高到每月1360元至2010元;
薪级工资标准
专业技术人员、管理人员由现行的每月170元至5795元分别提高到每月215元至6355元,工人由现行的每月150元至1855元分别提高到每月185元至2047元。将部分绩效工资纳入基本工资后,绩效工资水平相应降低。

这些人退休金也涨了

b2aad477bb5dd141d58726f90ee960fe.jpg

按照《增加离退休人员离休费实施办法》,从2016年7月1日起,机关事业单位离休人员每月按下列标准增加离休费:
行政管理人员
省部级正职及以上1450元省部级副职1100元厅局级正职900元厅局级副职750元县处级正职600元县处级副职500元乡科级及以下400元
专业技术人员
教授及相当职务820元副教授及相当职务580元讲师(含相当职务)及以下职务400元
按照国家有关政策规定,享受原工资100%退休费的退休老专家、起义等人员每月按同职务离休人员的标准增加退休费;建国前参加工作的老工人每月按400元标准增加退休费。


b799795b20522ff5a8915daae7972b53.jpg
55531d5820da1e81ab107f6926348e26.jpg
49f7ae85260967cc53cc9425b3312bac.png

附表1:公务员职务级别工资标准表
219ca879bde1c589e1c35b9dd7dae071.jpg
附表2:机关技术工人岗位技术等级工资标准表
321dd43b400c7bd745eb1351ca8676f7.jpg
附表3:2016年7月1日后各类学校毕业生录用为公务员试用期和试用期满后工资标准表
dcd381b0ccec4d1df78a9b45a1f7cf0e.jpg
附表4:2016年7月1日后机关新参加工作的工人工资标准表
2e7c2023aa38843640ec22309e231653.jpg
附表5:机关工作人员规范津贴补贴纳入基本工资额度表
a19adf2ab23c01243ddf515f55b95254.jpg
附表6:公务员和机关工人规范津贴补贴减少前后水平及减少后各职务(技术等级、岗位)标准表
ae40c0822e18b6e93b7275e9a5548249.jpg

65472116fa78ec7e34ceb53697aaccd4.jpg

c97bd28f0105374663eabf1cbfa8e3e4.jpg

6b15bb04ca4fa3dc599e1408d09684c1.jpg

762202a95cbdd653252609fb390b6913.jpg

09826e99da56a737ca3a20a5e015d4f6.jpg

0146a0ef911ed0a751b8cff544704429.jpg

3fca982b86a42c651582601ef20b1240.jpg

caa11f43ec8a71eb9ba875f9bbdc172c.jpg

7326bd4414578937930152401dc9c7a7.jpg

4f4de49d43d26461f2c7be682601c678.jpg

9e4b53bf860af10277245ffedb6fdbf9.jpg

708056c29d0561180dfeb82bb3675569.jpg

78000e200ff63c0b93a0bde2d64a043f.jpg

370241d88d20bdf51c100bdfe37f62c4.png
来源:网信河北、石家庄政府网站
返回列表 使用道具 举报
条评论
您需要登录后才可以回帖 登录 | 立即注册
相关推荐
©2001-2021 唐山信息港 http://www.tsxxg.com冀ICP备16001780号-4
首页联系我们客服微信:14369595Comsenz Inc.
bdall.peaapk.com xtrb.peaapk.com hdwxxg.peaapk.com qhdceo.peaapk.com tsxxg.peaapk.com lyshangdu.peaapk.com hsrb.peaapk.com lanfxx.peaapk.com chengdenews.peaapk.com szyongdian.peaapk.com dtnews.peaapk.com yqnews.peaapk.com changzhinews.peaapk.com jcnews.peaapk.com sxjzxww.peaapk.com sxycrb.peaapk.com lfxww.peaapk.com sxllnews.peaapk.com nmgnews.peaapk.com baotounews.peaapk.com tlsxxg.peaapk.com bynesrmtzx.peaapk.com shenyangx.peaapk.com dlxxgs.peaapk.com northtimes.peaapk.com jilin.peaapk.com ccxxg.peaapk.com 0437.peaapk.com ybrbnews.peaapk.com avapk