通告:迁安、滦县、遵化开始限行!(附限行)
唐山信息港 发表于:2016-7-24 23:58 复制链接 看图 发表新帖
阅读数:7755
迁安
35ddc715010397fec4b3cd0f78cdbfaa.jpg
d50842f3797f3c489fb6c17072b17577.jpg
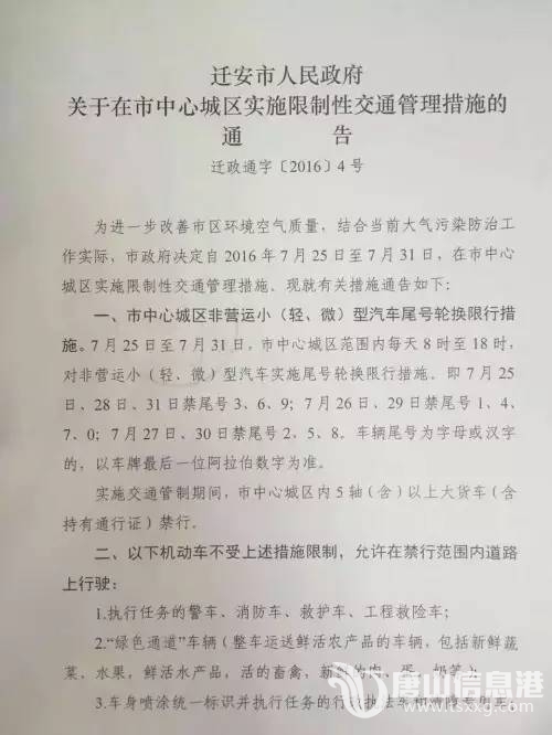
一:市中心城区非营运小(轻、微)型汽车尾号轮换限行措施。
7月25日至7月31日,市中心城区范围内每天8时至18时,对非营运小(轻、微)型汽车实施尾号轮换限行措施,即7月25日、28日、31日禁尾号3、6、9;7月26日、29日禁尾号1、4、7、0;7月27日、30日禁尾号2、5、8。车辆尾号为字母或汉字的,以车牌最后一位阿拉伯数字为准。
实施交通管制期间,市中心城区内5轴(含)以上大货车(含持有通行证)禁行。
二、以下机动车不受上述措施限制,允许在禁行范围内道路上行驶:
1、执行任务的警车、消防车、救护车、工程救险车;
2、“绿色通道”车辆(整车运送鲜活农产品的车辆,包括新鲜蔬菜、水果,鲜活水产品,活的畜禽,新鲜的肉、蛋、奶等);
3、车身喷涂统一标识并执行任务的行政执法车和清障专用车;工作期间的邮政专用车(含快递用车)、保险查勘车,殡仪馆的殡葬车;
4、环卫、园林、道路抢修的专用作业车辆。

三、市中心城区范围:由祺光大街、平青大公路、滨湖东路相连的内部区域。

滦县
滦县人民政府关于城区(含古城)实施限制性交通管制措施的通告滦政通〔2016〕1号
为减少机动车排气污染,进一步改善环境空气质量,为群众营造良好生活环境,经研究,决定自2016年7月24日0时至7月31日24时,在城区(含古城)实施机动车(含临时号牌车辆)车牌尾号轮换限行措施。现就有关事项通告如下:
一、限行期间,非营运小(轻、微)型汽车、摩托车在城区(含古城)所有道路采取单双号限行措施,单日单号限行,双日双号限行(车号尾数为字母的,按“0”管理)。即7月24日、26日、28日、30日尾号为2、4、6、8、0的车辆禁止通行;7月25日、27日、29日、31日尾号为1、3、5、7、9的车辆禁止通行。

f503afd709090bdc14839e27ec9bc016.jpg

5443a256f2bbcf0a996043a4bbe791d0.jpg

二、“黄标车”及运输土方、渣土车辆禁止通行。三、以下机动车不受上述措施限制,允许在限行道路范围内行驶:(一)执行任务的警车、消防车、救护车、工程救险车及公交车;(二)车身喷涂统一标识并执行任务的行政执法车辆和清障专用车辆;(三)环卫、园林、道路抢修的专项作业车辆;(四)工作期间的邮政专用车(含快递用车)、保险勘察车、殡仪馆的殡葬车辆;(五)悬挂外地号牌的车辆。
特此通告。   滦县人民政府2016年7月23日

遵化
遵化市公安局交警大队关于二环路以内部分车辆限行的通告 为进一步改善全市环境空气质量,结合当前大气污染防治工作实际,按照遵化市人民政府下发的《遵化市七月份环境空气质量改善强化措施》的要求,对遵化市中心区二环路(不含二环路)以内实行非营运小型(含微型)机动车限行,现将限行措施通告如下:
一、限行时间决定于2016年7月23日零时至31日24时。
二、限行安排实行尾号轮换制,23、26、29日禁尾号3、6、9;24、27、30日禁尾号2、5、8;25、28、31日禁尾号0、1、4、7。车牌尾号为字母或汉字的,以车牌最后一位阿拉伯数字为准。
4c777ab4b540e518ed852e6af0b3e1ae.jpg
2729073a0df4dcd45c7e09eb97d85452.jpg
三、不受限车辆
1、执行任务的警车、消防车、救护车、工程救险车;2、车身喷涂统一标识的行政执法车和专用清障车;                3、环卫、园林、道路抢修和专用作业车辆;4、工作期间的邮政专用车(含快递用车),保险查堪车,殡仪馆的殡葬车;5、悬挂外地号牌的车辆。 特此通告
  2016年7月22日
a764df8b5c70568bfc93f5507ac2160b.jpg
上面是迁安、滦县、遵化的限行通知

截止发稿前(2016年7月24日 20:00)
唐山市区暂未限行唐山市区暂未限行唐山市区暂未限行
请大家相互转告!

返回列表 使用道具 举报
条评论
您需要登录后才可以回帖 登录 | 立即注册
相关推荐
©2001-2021 唐山信息港 http://www.tsxxg.com冀ICP备16001780号-4
首页联系我们客服微信:14369595Comsenz Inc.
bdall.peaapk.com xtrb.peaapk.com hdwxxg.peaapk.com qhdceo.peaapk.com tsxxg.peaapk.com lyshangdu.peaapk.com hsrb.peaapk.com lanfxx.peaapk.com chengdenews.peaapk.com szyongdian.peaapk.com dtnews.peaapk.com yqnews.peaapk.com changzhinews.peaapk.com jcnews.peaapk.com sxjzxww.peaapk.com sxycrb.peaapk.com lfxww.peaapk.com sxllnews.peaapk.com nmgnews.peaapk.com baotounews.peaapk.com tlsxxg.peaapk.com bynesrmtzx.peaapk.com shenyangx.peaapk.com dlxxgs.peaapk.com northtimes.peaapk.com jilin.peaapk.com ccxxg.peaapk.com 0437.peaapk.com ybrbnews.peaapk.com avapk