唐山世园会票价有重大调整,夜场学生票最低10元5次!
唐山信息港 发表于:2016-7-11 22:40 复制链接 看图 发表新帖
阅读数:3693
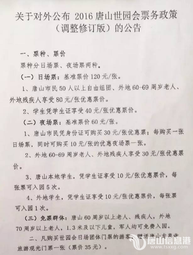
1 日场票:基准票价120元/张

1、唐山市民50人以上自由组团、外地60-69周岁老人、外地残疾人享受80元/张优惠票价。
2、学生凭学生证享受40元/张优惠票价。

2 夜场票:基准票价60元/张

1、唐山市民凭身份证可购买30元/张优惠票;每购买一张日场票,同时可购买10元/张的优惠夜场票一张。
2、外地60-69周岁老人、外地残疾人享受30元/张优惠票价。
3、唐山本地学生,凭学生证享受10元/张优惠票价,每张票可入园5次。
4、外地学生,凭学生证享受10元/张优惠票价,每张票可入园1次。

3 免票群体

唐山60周岁以上老人、残疾人,外地70周岁以上老人,1.3米及以下儿童,军人均可免费入园。

4 特别注意

凡购买世园会日场团体门票的游客,赠送唐山龙泉寺旅游观光门票一张(票价35元)。唐山世园投资发展有限公司2016年7月11日

664fd196427802d5c8f7603f5b75b250.jpg

返回列表 使用道具 举报
条评论
您需要登录后才可以回帖 登录 | 立即注册
相关推荐
©2001-2021 唐山信息港 http://www.tsxxg.com冀ICP备16001780号-4
首页联系我们客服微信:14369595Comsenz Inc.
bdall.peaapk.com xtrb.peaapk.com hdwxxg.peaapk.com qhdceo.peaapk.com tsxxg.peaapk.com lyshangdu.peaapk.com hsrb.peaapk.com lanfxx.peaapk.com chengdenews.peaapk.com szyongdian.peaapk.com dtnews.peaapk.com yqnews.peaapk.com changzhinews.peaapk.com jcnews.peaapk.com sxjzxww.peaapk.com sxycrb.peaapk.com lfxww.peaapk.com sxllnews.peaapk.com nmgnews.peaapk.com baotounews.peaapk.com tlsxxg.peaapk.com bynesrmtzx.peaapk.com shenyangx.peaapk.com dlxxgs.peaapk.com northtimes.peaapk.com jilin.peaapk.com ccxxg.peaapk.com 0437.peaapk.com ybrbnews.peaapk.com avapk