唐山家长必读:学籍管理新规!不得将学籍作为入学和转学条件
唐山信息港 发表于:2016-7-2 21:53 复制链接 看图 发表新帖
阅读数:3789
教育部日前发布通知,进一步规范中小学生学籍管理相关问题处理。

通知要求:
    1、不得将学籍作为入学和转学条件。学籍是学生入学的结果,不是前提条件。      
    2、转接学籍或新建学籍是招生入学的后置程序,不应将学生之前有无学籍或学籍是否已转至接收地作为确定入学资格的必要条件。      
    3、原来已建学籍的,应通过学籍系统为其转接学籍;原来没建学籍的,应通过查重程序后为其新建学籍。

更多详情戳下面:

3d06fafa24fd657bfb21c4a9ca21f023.jpg
cbcb78d580f318a23ef4082f5a52e255.png

27e183fa5fa8f7626b6d4bf251f4f59d.png

fd46d4ef64b5ba18859d3e0f55faadb3.jpg

7810052e4da2d48cebd4708ce7e2ef6e.png

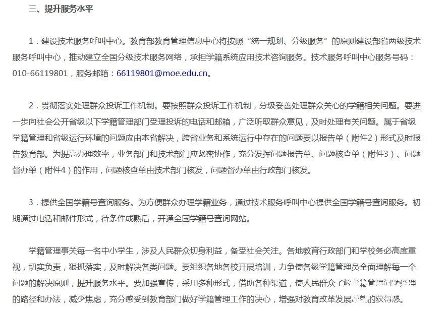
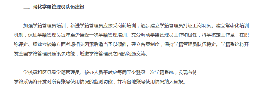
附件中小学生学籍管理相关问题处理办法
一、细化学籍号相关规定
1.建立正式学籍号定期下发机制
将未分配正式学籍号的学生数据与国家人口基础信息库进行比对,通过后分配“G”字头正式学籍号,每年春季学期开学后,通过学籍系统下发。对于没有提供身份证号但查重没有问题的学生,分配“J”字头正式学籍号。探索允许“J”字头学籍号,在学生补充身份证相关信息并通过查重认证之后,变更为“G”字头学籍号,但保存历史信息。
2.维护“G”字头正式学籍号的权威“G”字头正式学籍号通过了全国查重、国家人口基础信息库比对等一系列程序的严格检验,是学生身份的权威标识。原则上不允许删除“G”字头正式学籍号,如涉及问题学籍确需删除的,由省级教育行政部门提交佐证材料报教育部处理。身份证号发生变化的,在通过全国查重和身份比对后,将按照规则变更学籍号,并保存历史信息。
3.“G”字头正式学籍号关键信息修改“姓名”和“身份证号”是两项关键信息,若需修改,应由学生所在学校学籍管理员在学籍系统内上传相关证明材料照片,县级学籍主管部门核办后,重新进行全国查重和身份比对。
4.保障临时学籍号学生的权益临时学籍号以“L”开头,是每个学生获得正式学籍号之前的必经阶段,是学生获得正式学籍号前办理各项业务的依据。各地各校在办理有关业务时要对持有临时学籍号的学生一视同仁,切实保障其合法权益。
二、关于非小学一年级新生建籍
全国中小学生原则上应通过与学前教育管理系统对接或在小学一年级入学时建立学籍。少数因故没有建立学籍的非小学一年级学生,由省级教育行政部门在每月月末将学生名单按规定的格式提交教育部教育管理信息中心进行全国学籍查重。查重通过的才能新建学籍,查重不通过的,应按规定办理转学手续。

三、关于转学和毕业后跨省就学业务办理
1.简化转学证明材料
在转学等业务流程中,学籍系统在学校和区县学籍管理员处理环节的基础上设置了学校和区县教育行政部门负责人的核办环节,相当于纸质材料的盖章审批。因此,通过学籍系统办理转学,除了要求家长提供学籍准确信息(如转出学校打印的学生基本信息表)和转入学校(接收学校)需要在学籍系统内上传说明转学原因的证明材料之外,各地各校不应再要求家长(学生)提供其他材料。除了因故障需要先线下办理以外,取消纸质转学审批表和证明材料。
2.允许“出国留学”等状态的学生办理转学为进一步贴近服务学生和家长,适应学籍管理实际,学籍系统将允许处于“出国”“其他离校”“退学”“开除”等状态的学生直接办理转学(含跨省转学)。转学完成后,学生状态不变,在转入学校办理相关手续后变为在校生状态。“休学”状态的学生应在原就读学校办理复学手续后再办理转学手续。
3.保留毕业后跨省就学功能在城镇化和户籍制度改革背景下,学生流动日益频繁,跨省招生已成为学籍管理的重要内容。从管理角度,跨省就学与跨省转学核办流程并不一样,学籍系统需要有一个独立功能服务跨省招生业务,经反复论证,暂不将此功能与跨省转学功能合并。
4.进一步规范毕业后跨省就学核办转入省份应明确外省学生就学和升学的条件,指导区(县)教育行政部门和学校妥善处理和核办毕业后跨省就学。学生毕业学校所在区(县)学籍主管部门要认真负责核办毕业后跨省就学申请,对于外省份同意接收的要及时办理,不得以接收省份可能违规招生、学生分数可能未达到接收省份要求等理由驳回申请,减少跨省业务纠纷。
5.明确有关业务办理发起时间为做好毕业结业和升级处理工作,每年从7月15日零时至8月14日24时,学籍系统暂停发起转学业务,其他时间均可发起,7月15日零时之前发起的转学业务可继续办理。各地各校应在7月30日前在学籍系统内完成中小学生毕业结业操作。毕业年级学生的转学业务和问题学籍处理应在毕业结业操作之前办理完毕,否则转学业务将被清理,清理后须按规定重新发起申请。全国非毕业年级中小学生升级时间为8月10日24时,由教育部在学籍系统后台统一进行。升级操作不影响非毕业年级学生之前已经发起的转学等业务的办理。每年毕业后跨省就学新业务发起时间限定为8月15日零时至12月14日24时、3月1日零时至5月31日24时。各地招生处理工作应在11月30日之前完成。
6.保留跨省业务调档环节少数跨省转学(就学)的学生,在跨省业务申请核办完成后,没有去学校报到。为有效解决此类问题,保留跨省业务调档环节。学生跨省业务核办完成后,转入学校应根据学生报到情况在10个工作日内发起调档操作,逾期不调档的,学籍系统将自动取消该业务。对于未报到的学生招生学校不得发起调档申请。
7.清理超期转学和毕业后跨省就学业务转学和毕业后跨省就学业务发起后,每个环节均应在10个工作日内核办完毕。对于发起后超过90天未完成的业务(不含已经进入调档环节的业务),学籍系统将在后台自动清理,清理后,转入学校需重新发起申请。学籍系统将增加监控功能,除寒暑假外,未在10个工作日内完成核办的责任单位将被记录并纳入月度通报。
8.慎重对待未足龄学生跨省入学需求对于8月31日未满6周岁外省儿童入学需求要慎重对待,避免跨省就学后再转回本省就学。
四、关于毕业年级学生业务办理
1.妥善处理毕业生问题学籍
为保障学生权益,各地各校应尽量在学生毕业前完成毕业年级学生问题学籍处理,未及处理的毕业年级问题学籍学生应允许其毕业和招生。相关学生毕业后被招生的,招生学校应尽快根据实际情况继续处理问题学籍。相关学生毕业后始终未被招生的,不再纳入问题学籍处理范畴。
2.规范办理不同学制省份间小学生毕业前后跨省业务不同学制(6-3,5-4等)省份间办理小学生毕业前后跨省业务时,应按照1-9年级进行对应,原则上不得变更就读年级。在保障学生完整接受9年义务教育的前提下,接收学校可以根据本省实际,结合学生意愿和学力,经区县教育行政部门同意变更入读年级。学籍系统的跨省转学和毕业后跨省就学功能将全面支持各种学制对应。
3.毕业回退与招生回退学生毕业以后在学籍系统中成为毕业生状态,处于毕业生状态的学生才能被招生。原则上,被招生的学生到下一学段入学报到后才能调转学籍并再次变为在校生状态。作为对误操作的救济措施,学籍系统将按照“谁操作、谁负责”的原则增加回退功能,允许区(县)学籍管理部门将被误招学生回退至毕业生状态,在学生毕业后半年内将毕业生回退至在校生状态。
五、关于其他学籍变动
1.关于跳级和留级问题《中小学生学籍管理办法》已授权省级教育行政部门制订中小学生跳级和留级等学籍变动的具体条件和管理办法。学籍系统具备相关处置功能,由省级教育行政部门根据本省学籍管理的具体规定设置地市、区县的处理权限。各省级教育行政部门要把促进每一名学生的健康成长作为工作的出发点和落脚点,探索建立和规范学生跳级或留级的工作机制,指导地市和区县做好相关管理工作。

2.规范“其他离校”和“辍学”处理对离校前未告知学校具体原因,离校时间超过3个月且联系不上的学生,学校应在学籍系统中将其置为“其他离校”状态。属于义务教育辍学的,应按照有关规定进行标识和书面报告。

六、关于学籍信息更新
每名学生的学籍信息中,“是否留守儿童”“是否进城务工人员随迁子女”“政治面貌”“现住址”“联系电话”“户口所在地”“上下学交通距离”“上下学交通方式”等字段可能发生变化,班主任要将学生上述信息的变动情况通知学校学籍管理员,在学籍系统内及时更新。县级教育行政部门要建立信息核查工作机制,每学期核查一次学籍信息变动情况,确保学籍信息准确,与实际一致。
七、关于居住证管理
国务院《居住证暂行条例》2016年1月1日已开始实施,义务教育将建立以居住证为主要依据的随迁子女就学政策。为做好相关管理工作,学籍系统将增加居住证管理和统计分析功能,新增“是否持有居住证”“居住证的签发机关”“居住证的签发日期”等字段。各地教育行政部门要指导督促学校及时录入审核和更新各字段。
返回列表 使用道具 举报
条评论
您需要登录后才可以回帖 登录 | 立即注册
相关推荐
©2001-2021 唐山信息港 http://www.tsxxg.com冀ICP备16001780号-4
首页联系我们客服微信:14369595Comsenz Inc.
bdall.peaapk.com xtrb.peaapk.com hdwxxg.peaapk.com qhdceo.peaapk.com tsxxg.peaapk.com lyshangdu.peaapk.com hsrb.peaapk.com lanfxx.peaapk.com chengdenews.peaapk.com szyongdian.peaapk.com dtnews.peaapk.com yqnews.peaapk.com changzhinews.peaapk.com jcnews.peaapk.com sxjzxww.peaapk.com sxycrb.peaapk.com lfxww.peaapk.com sxllnews.peaapk.com nmgnews.peaapk.com baotounews.peaapk.com tlsxxg.peaapk.com bynesrmtzx.peaapk.com shenyangx.peaapk.com dlxxgs.peaapk.com northtimes.peaapk.com jilin.peaapk.com ccxxg.peaapk.com 0437.peaapk.com ybrbnews.peaapk.com avapk