唐山路北区发布多个街区规划公示
唐山信息港 发表于:2026-2-11 22:52 复制链接 看图 发表新帖
阅读数:5660
2月10日,唐山路北区人民政府发布多个街区规划公示
884aa6c3d8e88f85710346af41abc220.png
唐山市路北片区1302030011601街区详细规划公示
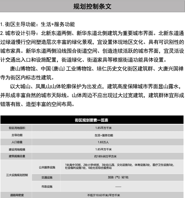
规划范围:唐山市路北区1601街区位于16单元西南部,体育馆道南侧、大城路一车站路西侧、新华东道北侧、文化路东侧,街区规模约1.85平方千米。
规划内容:用地布局、街区控制要素等内容(详见街区规划要素一览表)
编制单位:唐山市规划建筑设计研究院有限公司、中规院(北京)规划设计有限公司、唐山市规划编制研究中心
公示单位:唐山市自然资源和规划局路北区分局
公示地点:唐山市路北区人民政府网站、项目现场、唐山市规划展览馆
公示时间:2026年02月10日-2026年03月11日
c9238a98c39b0474f246a08fd02ca31f.png
a948a2a4d8cd27b5527eee45fe9ea505.png
a2a1cb431cd84c68f04e25024738d232.png
唐山市路北片区1302030011602街区详细规划公示
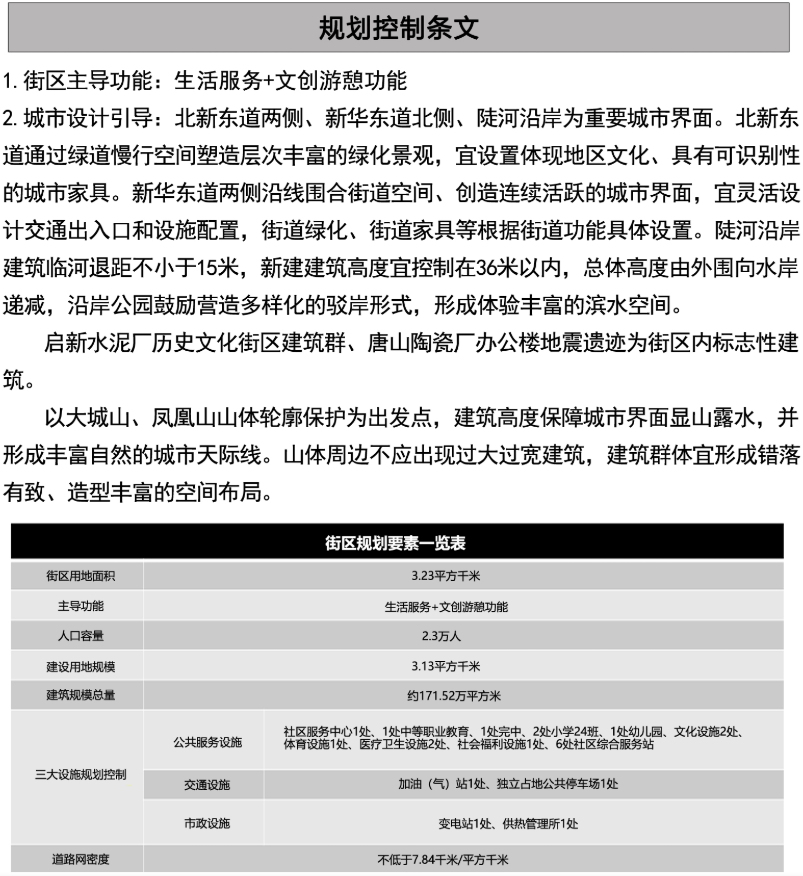
规划范围:唐山市路北区1602街区位于16单元东南部,滨河路西侧、新华东道北侧、大城路一车站路东侧、大城山公园及以南区域,街区规模约3.23平方千米。
规划内容:用地布局、街区控制要素等内容(详见街区规划要素一览表)
编制单位:唐山市规划建筑设计研究院有限公司、中规院(北京)规划设计有限公司、唐山市规划编制研究中心
公示单位:唐山市自然资源和规划局路北区分局
公示地点:唐山市路北区人民政府网站、项目现场、唐山市规划展览馆
公示时间:2026年02月10日-2026年03月11日
94fe6c2a4ccfae2a7069092f0cc4080b.png
0d2a20f2c124349f11b53b6ad1fac2d1.png
04d6a1b62f221d7b19cbd40eff611acf.png
唐山市路北片区1302030061401街区详细规划公示

规划范围:唐山市路北区1401街区位于14单元北部,龙富西道南侧、建设北路西侧、长宁西道北侧、学院北路东侧,街区规模约0.86平方千米。
规划内容:用地布局、街区控制要素等内容(详见街区规划要素一览表)
编制单位:唐山市规划建筑设计研究院有限公司、中规院(北京)规划设计有限公司
公示单位:唐山市自然资源和规划局路北区分局
公示地点:唐山市路北区人民政府网站、项目现场、唐山市规划展览馆
公示时间:2026年02月10日-2026年03月11日
1f6f39310320ab3d8ef6139f31f583ce.png
8f2c6cb63767845646386f9efa1f367a.png
db82cbc5a74dfd6887e16c7d7809589e.png
唐山市路北片区1302030061402街区详细规划公示
规划范围:唐山市路北区1402街区位于14单元中部,长宁西道南侧、建设北路西侧、朝阳西道北侧、卫国北路东侧,街区规模约1.15平方千米。
规划内容:用地布局、街区控制要素等内容(详见街区规划要素一览表)
编制单位:唐山市规划建筑设计研究院有限公司、中规院(北京)规划设计有限公司
公示单位:唐山市自然资源和规划局路北区分局
公示地点:唐山市路北区人民政府网站、项目现场、唐山市规划展览馆
公示时间:2026年02月10日-2026年03月11日
5a734f0d9064f73ecd977147b93601f0.png
fda1c539b16571647778b3605c1b83d6.png
ea0870c0b80b0dd2e6ba7ea19739268b.png
来源:整理自路北区人民政府
返回列表 使用道具 举报
条评论
您需要登录后才可以回帖 登录 | 立即注册
相关推荐
©2001-2021 唐山信息港 http://www.tsxxg.com冀ICP备16001780号-4
首页联系我们客服微信:14369595Comsenz Inc.
bdall.peaapk.com xtrb.peaapk.com hdwxxg.peaapk.com qhdceo.peaapk.com tsxxg.peaapk.com lyshangdu.peaapk.com hsrb.peaapk.com lanfxx.peaapk.com chengdenews.peaapk.com szyongdian.peaapk.com dtnews.peaapk.com yqnews.peaapk.com changzhinews.peaapk.com jcnews.peaapk.com sxjzxww.peaapk.com sxycrb.peaapk.com lfxww.peaapk.com sxllnews.peaapk.com nmgnews.peaapk.com baotounews.peaapk.com tlsxxg.peaapk.com bynesrmtzx.peaapk.com shenyangx.peaapk.com dlxxgs.peaapk.com northtimes.peaapk.com jilin.peaapk.com ccxxg.peaapk.com 0437.peaapk.com ybrbnews.peaapk.com avapk