唐山市人民政府关于废止和修改部分市政府规章的决定
唐山信息港 发表于:2025-5-1 22:45 复制链接 看图 发表新帖
阅读数:25268
      唐山市人民政府官网发布关于废止和修改部分市政府规章的决定详情如下
cf65b83d5127ddad79975a5d7c092ec1.png

唐山市人民政府关于废止和修改部分市政府规章的决定
       为贯彻落实全面深化改革要求,维护国家法治统一,优化营商环境,保障经济社会高质量发展,根据有关法律、法规的规定,经过清理,市政府决定对6部市政府规章予以废止,对1部市政府规章予以修改。修改的市政府规章根据本决定修改并对相关条款顺序作调整后,重新公布。
       本决定自公布之日起施行。
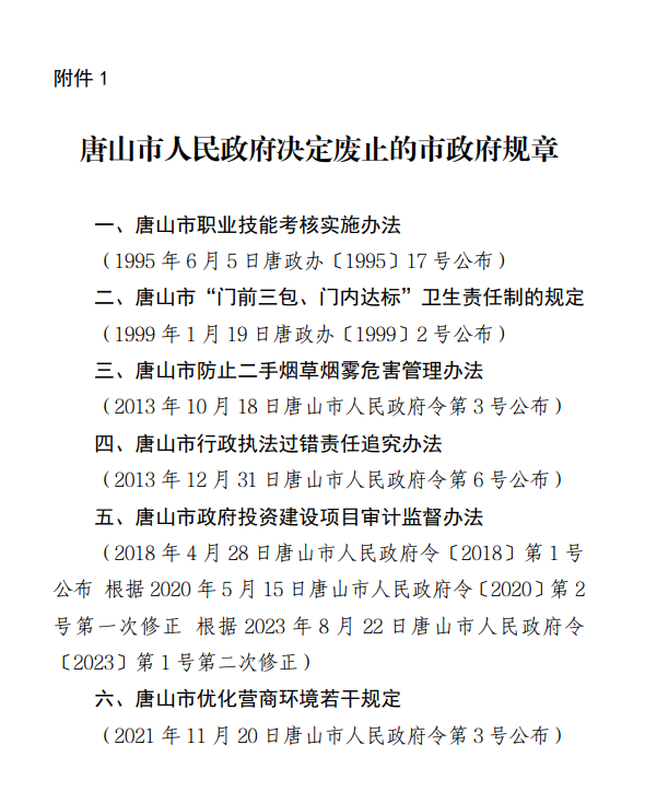
唐山市人民政府决定废止的市政府规章
f2f7be5a408c7c725fff6a3078278337.png
唐山市人民政府决定修改的市政府规章
ccb6ff698fe4c01c9a39386ea51f6bca.png
fb3e1d3a8c33852db750af07626ae0ab.png
来源:中国唐山
返回列表 使用道具 举报
条评论
您需要登录后才可以回帖 登录 | 立即注册
相关推荐
©2001-2021 唐山信息港 http://www.tsxxg.com冀ICP备16001780号-4
首页联系我们客服微信:14369595Comsenz Inc.
bdall.peaapk.com xtrb.peaapk.com hdwxxg.peaapk.com qhdceo.peaapk.com tsxxg.peaapk.com lyshangdu.peaapk.com hsrb.peaapk.com lanfxx.peaapk.com chengdenews.peaapk.com szyongdian.peaapk.com dtnews.peaapk.com yqnews.peaapk.com changzhinews.peaapk.com jcnews.peaapk.com sxjzxww.peaapk.com sxycrb.peaapk.com lfxww.peaapk.com sxllnews.peaapk.com nmgnews.peaapk.com baotounews.peaapk.com tlsxxg.peaapk.com bynesrmtzx.peaapk.com shenyangx.peaapk.com dlxxgs.peaapk.com northtimes.peaapk.com jilin.peaapk.com ccxxg.peaapk.com 0437.peaapk.com ybrbnews.peaapk.com avapk