2025年度唐山市自主谋划“高效办成一件事”重点事项清单通知
唐山信息港 发表于:2025-4-27 23:06 复制链接 看图 发表新帖
阅读数:12272
近日,唐山市人民政府办公室发布关于印发《2025年度唐山市自主谋划“高效办成一件事”重点事项清单》的通知详情如下
22bf871f4ead871c8717e09d8890de3e.png
一、强化组织实施
各级“一件事”牵头单位,要强化组织领导,5月底前完成工作方案的制定,明确目标任务、改革措施和职责分工,建立完善横向、纵向的联办机制,规范业务流程、整合表单和材料、编制办事指南、开展业务培训和试运行,确保落地见效。市级“一件事”业务主管部门要强化对县(市、区)、开发区(管理区)自主谋划“一件事”的统筹,试点县(市、区)、开发区(管理区)先试先行、逐步扩面,5月底前取得初步成效,7月底前形成经验成果并向全市推广,推动“一地创新、多地复用”。
二、推动集成化办理
各单位要以“高效”和“办成”为目标,从企业和群众需求出发,运用“一套材料、单次采集、多方共用”工作机制,重构跨部门办理业务流程,优化前后置环节,采取线上线下相融合的方式,推动实现一张表单、一次申请、一套材料、一次提交、一次办成。各级“一件事”牵头单位应根据业务办理实际,在政务服务大厅设置服务窗口,为企业和群众提供“一件事一次办”“一类事一站办”服务。
三、开展评估问效
各级“一件事”牵头单位要及时跟踪“一件事”运行情况,评估改革成效,协调解决问题堵点,并持续优化“一件事”办理规范,提升服务质效。6月底前,在“减环节、减材料、减时限、减跑动和优化服务”方面,形成成果化清单。
四、加强组织保障
各级各部门要高度重视“高效办成一件事”改革工作,主要领导亲自抓、分管领导具体抓,增强工作合力,全力推动改革落到实处。各系统和数据管理单位要加强数据共享,优化办理系统,积极协调上级给予支持,确保改革顺利推进。
五、大力推广宣传
       各单位要通过网站、新媒体、政务服务等平台和线下应用场景、企业群众业务咨询高频点位,做好政策解读,不断提高社会知晓度,让改革红利惠及更多企业群众。同时,鼓励各单位从实际出发改革创新、大胆探索,推出更多自主谋划集成化办理的“一件事”,实现办事方式多元化、办事流程最优化、办事材料最简化、办事成本最小化,最大限度利企便民。
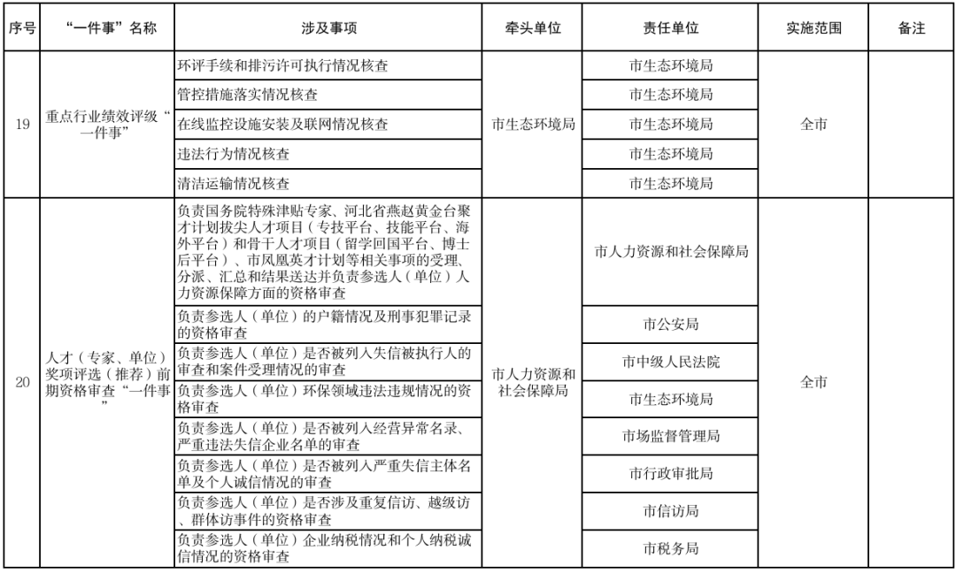
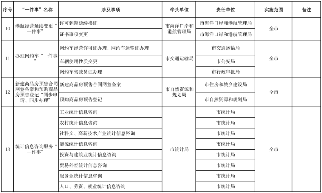
2025年度唐山市自主谋划“高效办成一件事”重点事项清单
3064200ab3c5f2f6f8774bac6e32e2e5.png
39980d4154e45c32376b5aef2f6d44bf.png
bff18bed9b424b8ec4f07e9ccbe2db4e.png
933fd8b3856bff15ae9f9e1012778032.png
e1e7368a2065826c8dca65f2b035db7c.png
2fb59dd959e604e6d2906383dda2f960.png
1140d379c0e0abbf32b7fc4a79810967.png
14483ba4166b9869d84bd06545618eb3.png
7109b956da4fd72d50ec7803fb92259f.png
630983ec6204b9179c5600c51d12e11b.png
来源:中国唐山
返回列表 使用道具 举报
条评论
您需要登录后才可以回帖 登录 | 立即注册
相关推荐
©2001-2021 唐山信息港 http://www.tsxxg.com冀ICP备16001780号-4
首页联系我们客服微信:14369595Comsenz Inc.
bdall.peaapk.com xtrb.peaapk.com hdwxxg.peaapk.com qhdceo.peaapk.com tsxxg.peaapk.com lyshangdu.peaapk.com hsrb.peaapk.com lanfxx.peaapk.com chengdenews.peaapk.com szyongdian.peaapk.com dtnews.peaapk.com yqnews.peaapk.com changzhinews.peaapk.com jcnews.peaapk.com sxjzxww.peaapk.com sxycrb.peaapk.com lfxww.peaapk.com sxllnews.peaapk.com nmgnews.peaapk.com baotounews.peaapk.com tlsxxg.peaapk.com bynesrmtzx.peaapk.com shenyangx.peaapk.com dlxxgs.peaapk.com northtimes.peaapk.com jilin.peaapk.com ccxxg.peaapk.com 0437.peaapk.com ybrbnews.peaapk.com avapk